
晨报制图关敬生
第一阶段,2012年10月16日至2012年12月31日(约2.5个月)封闭部分马鞍山路西半幅路面(太湖路北侧180米至南侧120米,约300米)。马鞍山路东半幅路面保持畅通。
第二阶段,2013年1月1日至2014年6月30日(约18个月)封闭部分马鞍山路东半幅路面(太湖路北侧160米至望江路交叉路口,约580米)和部分太湖路(马鞍山路东侧50米),放行马鞍山路西半幅路面交通,太湖路东段交通从铜陵路绕行。车站主体结构(包括太湖路与马鞍山路交口范围内路面恢复)2014年6月30日前完工。
第三阶段,2014年7月1日至2014年12月31日(约6个月)封闭车站附属工程及盾构施工场地涉及的太湖路与马鞍山路交叉路口部分机动车道及辅道人行道,放行太湖路交通。2014年12月31日,恢复太湖路与马鞍山路交叉路口交通。 2012年10月16日至2014年11月15日(约25个月)封闭部分包河大道东半幅路面(南二环至祁门路中间段,约380米)。期间,2013年10月16日至2014年11月15日(约13个月),封闭安徽电气职业技术学院大门两侧人行道及非机动车道,包河大道西半幅路面畅通。 2012年10月16日至2014年11月15日(约25个月)全封闭庐州大道(望湖中路至美和路段,约200米),庐州大道交通从周边路网绕行。
据江淮晨报报道,周二起,地铁1号线的太湖路站、葛大店站、望湖城站,将正式启动施工。昨天,合肥市政府举行新闻发布会,宣布地铁1号线的4、5标段将于10月16日正式开工。范围为大东门站南端至望湖城站西端。
综述
6站范围有3站已提前完工
本段工程隧道将穿越南淝河底
3个地铁站已提前完成
周二即将开工的4、5标段,为1号线的大东门站南端-望湖城站西端部分。虽然是两个标段的施工,但是工程量并不像想象中那么大。原因是,在南北高架一号线工程施工的同时,地铁1号线的芜湖路站、南一环站、水阳江路站的主体工程已经完工。所以此次两个标段的施工仅剩下太湖路站、葛大店站、望湖城站3座车站和车站之间的区间隧道。
由于隧道挖建将采用盾构机施工,真正实施起来将会速度较快。所以,在地铁施工中,“大头”总是地铁站点的施工。好在这一段6个地铁站已经完成了3个,施工的压力与影响大大减少,也轻松不少。
隧道将由多台盾构机分工“啃”
此次将完成的地铁隧道区间为:大东门站-芜湖路站区间、芜湖路站-南一环站区间、南一环站-太湖路站区间、太湖路站-水阳江路站区间、水阳江路站-葛大店站区间、葛大店站-望湖城站区间。6段隧道区间将分块完成,其中大东门站至太湖路站之间的区间,将由一台盾构机一次“啃”出。
“太湖路站会设一个盾构机的始发井,在大东门站将会有一个接收井。”合肥市重点局轨道交通建设处副处长、轨道公司工程一处处长唐经鹏透露,形如钻地龙的盾构机,将把太湖路站作为入口,一路向北挖出地铁隧道,直到大东门站,才会出地面喘口气。
据了解,隧道的挖建工程将由不同的盾构机负责,比如火车站至大东门站之间的隧道,将由专门的盾构机挖建,大东门至太湖路是另一组工程负责。通过不同的施工单位,不同的盾构机,同时进行隧道挖建工作。而不是一台盾构机从头“啃”到底。至于盾构机何时下地,唐经鹏透露,需要等沿线的地铁站主体工程基本完成才能进行。
本段工程将穿越南淝河
在这一段的工程中,大东门站与芜湖路站之间的隧道,将从南淝河下进行穿越。唐经鹏表示,盾构区间穿越南淝河和众多建(构)筑物及管线,局部区段还穿越粉细沙层,该层土含水量大且带弱承压性,施工风险大。虽然属于施工难点,但是唐经鹏认为,穿越河道下方对于地铁施工来说已不算新鲜,施工工艺已较为成熟。
1号线的推进速度让合肥人惊喜,那么望湖城站以南区域的6标段何时跟上“大部队”?唐经鹏说,6标的开工还需要等一段时间,但是时间也不会等太久。
提醒
太湖路站
车站为地下两层(换乘节点处地下三层)双柱三跨、岛式站台。本站共设3组风亭、4个出入口。第一施工阶段,部分桥墩之间将分别拆除绿化设施,打开缺口,使车辆可以利用西半幅路面实施通行。在施工第二阶段,马鞍山路西半幅双向通行路段将设置中心隔离护栏,保证通行秩序和安全。马鞍山路由北向南地面车辆由世纪阳光交口引导至辅道通行。马鞍山路与望江路交口以西中心绿化设施部分将拆除,扩大交口范围,设置中心隔离设施。
望湖城站
车站为地下两层双柱三跨、岛式站台。本站共设3组风亭,4个出入口(其中1个预留)。封路期间,将利用西半幅主辅道绿化带为中心隔离,设置双向通行。周边道路设置诱导和指示标牌,引导车辆有序通行。为保证交通安全,将原东半幅道路非机动车隔离护栏调整在西半幅东侧,设置由南向北专门的非机动车道,由北向南利用原有车道。
葛大店站
车站为地下两层双柱三跨、岛式站台。本站共设2组风亭,4个出入口。封路期间,请过往车辆行人从周边绕行。
进展
大东门站地下墙已建一半
旁边是南淝河,周围是高层建筑,附近的土壤有较厚粉细砂层,身下还有较高的地下水位……
作为合肥地铁1号线、2号线的核心枢纽,大东门站虽然占据要地,但施工条件却困难重重。
所以大东门地铁站采用了“地下连续墙”的特殊施工工艺。整个大东门地铁站需要制作156幅地下连续墙,每幅深达40多米,厚度约1-1.2米,长6米左右。连续墙全部做完后,就能在地下围出一个坚固的大东门地铁站外形,下一步再在墙内将土掏挖出来,就能确保安全,排除普通明挖法建设的深基坑容易变形坍塌的危险。
“地下连续墙大约完成过半。”唐经鹏昨天向晨报记者透露,地下连续墙施工进展顺利。
合肥站即将开始挖土
作为1号线与3号线的换乘站,“合肥站”地铁站也是1号线的关键工程。9月20日正式封闭站前路后,也为合肥站的施工提供了放开手脚的空间。
记者昨天从施工现场得知,目前合肥站地铁站的围护桩基本快结束,马上就要施工冠梁,也就是说,下一步就可以正式动土开挖了。
长江路桥已经开建
承载合肥人40年记忆的老长江路桥早在今年7月15日就已拆除完毕,但是由于正值汛期,新桥的建设一直在等待中。现在汛期已过,新桥建设进入安全的黄金时段,所以就赶紧启动了。
目前,新长江路桥主要在进行前期的围堰和打桩工序。按照施工计划,明年5月新桥就能完工。

工作人员正在进行施工前的准备。徐晓景摄
探访
马、太路口10分钟两起小事故半封闭后交通压力将更大
马鞍山路一路南下都是合肥的交通主干道,沿途商业繁华、住宅林立、高校众多。本周二地铁一号线南段开建,沿途将有3个路段封闭,势必对周围的店铺经营、居民生活造成不小的影响。
现场探访:10分钟出现两起小交通事故
昨日下午,记者在即将封闭的马鞍山路和太湖路交口看到,这里东西4车道一直车水马龙,行人络绎不绝。由于处于路口,这里不时出现交通混乱的情况一辆私家车在转弯时碰掉了前面驾校教练车的后挡板,而几分钟后不远处另一辆私家车和一辆电动车发成刮擦,所幸没有造成伤亡。
封路后,太湖路东西向无法通行,马鞍山路西半幅路面将封闭两个多月、东半幅将封闭两年半,必然会对附近交通造成更大压力,如何保障交通安全,将是一个十分重要的问题。
商家预测:周围的生意或受影响
胜利路封路后,曾经繁华的元一商圈影响很大。合家福作为沿途的大超市正位于马鞍山路和太湖路的交口处,多年来已经形成了一个繁华商圈,本次施工虽不是全封闭交通,但是封路后人流量减少,周边商家预测生意必然也会受到影响。
合家福楼下一家洗衣店的老板李永秀听到封路的消息后有些担心:“整个夏天都在亏本经营,秋天好不容易生意好些,一施工人肯定要少了。”李永秀的门面虽然不大,但一个月的租金要12000元,她告诉记者不少人都是开车过来边逛超市边洗衣服的,而刚从合家福购物出来的黄先生也这样告诉记者,如果交通不便、环境不好,来买东西的次数肯定会少些。
市民愿望:希望少些污染和噪音
昨天下午,一些施工路段提前挂起了“前方施工、注意安全”的牌子,各个施工点已有不少中铁十六局的技术人员在测绘地形了,一位工作人员说时间很紧,急着打桩装隔离板。
在沿途的公交站牌上,公交公司也贴出了路线改道的告示,902、109、111等十几条路线都会受到影响。
家住滨湖春天小区的程军今年73岁了,包河大道东半幅路的施工正好影响到他住的小区,他告诉记者,家里孩子平时上班坐公交可能会不太方便,但是毕竟是为了未来有更方便的地铁,自己则希望“施工不要有太多灰尘,别污染环境、制造噪音,影响附近居民的生活”。
影响
7条公交线路将改线太湖路(宁国路-马鞍山路)将不通公交
由北向南不停“合家福购物广场”
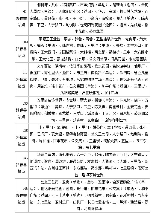
因轨道交通1号线4、5标工程开工建设需要,合肥市相关部门将于2012年10月16日至2012年12月31日封闭部分马鞍山路西半幅路面,合肥公交集团将从10月16日起临时调整7条公交线路的走向。另外,因马鞍山路西半幅路面(太湖路北侧180米至南侧120米)施工围挡,111路、134路、138路、146路、163路、705路、902路暂不停靠马鞍山路西侧合家福购物广场站。
“此次太湖路站施工影响较大,导致7条线路改道。”合肥市公交集团营运部部长郑荣斌提醒市民,本次交通封闭后,太湖路(宁国路-马鞍山路)一段没有公交车了,相应通过这一路段的公交车都是从宁国路、马鞍山路绕行,望江路绕行。
从九华山路、宁国路绕行的有41、135、145三条线路,109、111、133、146则由望江路进行绕行。另外,由于马鞍山路西半幅进行交通改道,马鞍山路由北向南到合家福这一站,将临时性取消停靠。郑荣斌说,由于这一路段本来交通量比较大,路幅减半后,如果公交车再停站,可能将加剧拥堵。(周文丽、徐晓景、刘淑、檀勇、赵艳辉、李江英)
