地铁遇到火灾具体处理方法研究
地铁作为现代化的城市轨道交通运输的重要工具, 承担着越来越重要的大客流运输任务。其运输能力是根据城市人口的规模,城市经济发展的状况决定的。同时就地铁运营和建设的角度来看,无疑安全运输是首要关键.也是众多刚刚建设成功的城市地铁所面临的严峻挑战.地铁的车站及地铁列车经常成为人流密集的公共聚集场所,若一旦发生爆炸、毒气、水害、火灾、塌崩等突发事件,又没有及时的紧急疏散乘客和没有及时的做好预防处理工作。都将会造成直接的人员伤亡和直接的经济损失,同时给社会带来不良的影响。而地铁运输也会使乘客们心理的恐惧感加强,甚至会导致有些乘客不再选择乘坐地铁,给地铁运输带来了许多负面影响。对于这样的事实,哪一个地铁企业会愿意接受呢?下面所述一些关于地铁火灾的事例。
2003年2月18日上午9时,在韩国大邱市的地铁一号线上,1079号列车由于乘客故意放火,导致列车在隧道内失火。当即发生火灾,列车车门无法开启,致使死亡人数124人,受伤者144人,279人失踪。
1991年6月,德国柏林发生地铁火灾,18人送医院急救。
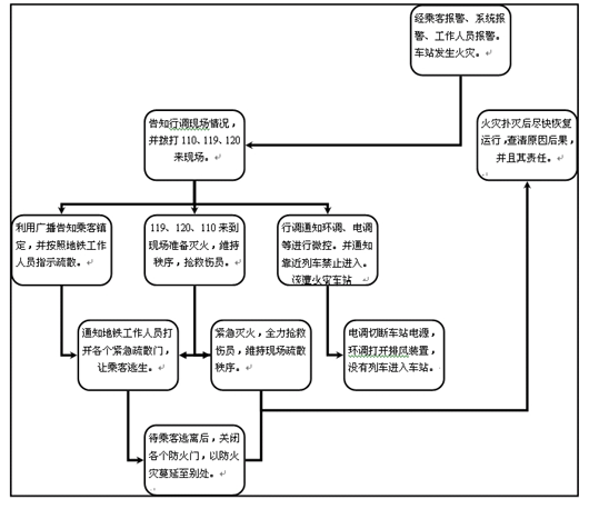
以上说明了火灾的危害性。我们从事地铁运营相关工作的工作人员,身负防火救援的重要职责,在地铁发生火灾时,应当怎样去做呢?当然是依照一定的处理程序来进行。决不允许在地铁发生火灾时,列车司机先逃生,将乘客们滞留在列车中的现象出现。韩国大邱市的地铁火灾虽是有人故意放火的,但司机见列车发生火灾竟然不顾乘客的人身安全,自己逃生。致使造成了124人死亡,144人受伤,279人失踪的重大事故发生。司机的不负责任当然是要受法律制裁的。所以列车司机在列车发生火灾时充当了紧急救援的重要角色。下列是特大和一般火灾发生在车站的救援处理工作程序:

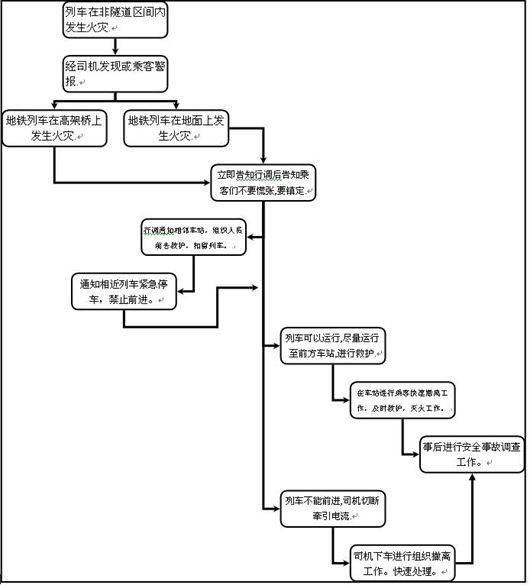
下列是列车发生在隧道区间内的火灾救援工作处理程序:

以上便是其中两种情况下的火灾处理程序。平常,我们还须注意火灾的根源。即可以有效的防止火灾,才是最最重要的。下面是列车火灾发生在地面区间和高架区间的处理程序:
未来事故是不可知的,但是未来事故又是可以预防到的。在防火安全管理上,这无疑是在为我们敲警钟:地铁发生火灾是可怕的,但是又是可预防的。安全生产是关键。做好各方面的检查,力度要加大。从列车自身的电气设备和车站的电气设备,防火检测安全要过关。危险品的检查力度更要加大。2003年2月18日韩国大邱地铁一号线的主要事故即为乘客携带危险品上车,故意纵火所至。
所以在现在,我们必须认识到防火安全的重要性。做好一切检查工作。只有这样,地铁才能真正给人民带来方便。
作者:朱磊
南京铁道职业技术学院城轨0211班