依托城市轨道交通带动地下空间开发
宋敏华 冯爱军 王新杰
北京城建设计研究总院有限责任公司
摘要:综合性的地下空间开发是解决人口、资源、环境危机的重要措施,伴随着城市轨道交通的规划建设,城市地下空间的开发利用必将进入“规模化、系统化、综合化”的高速发展期。本文结合北京、上海、深圳等地的工程实例,分析了依托城市轨道交通带动地下空间开发的必要性和可行性,由此提出了一系列有待研发的关键技术。
关键词:城市轨道交通 地下空间开发 关键技术
国际上有学者预测21世纪是全球开发利用地下空间的世纪,人类越来越多的活动将会转入地下。地下空间 的开发是解决越来越严重的土地紧缺、环境污染、交通拥塞、能源浪费、防灾安全等问题的战略性方向。合理利用现有城市的地下空间可以扩大城市容量,城市可用面积将大大增加。在工程实践方面,加拿大、日本、美国、法国、瑞典等国在城市地下空间利用领域已达到相当规模和水平。日本等国已在探索100米深度的地下开发。城市地下空间的开发利用,已成为世界性的发展趋势,并以此为衡量城市现代化的重要标志。1998年国家建设部颁发了《城市地下空间开发利用管理规定》,各大城市的规划建设者们都以新的观念对待地下空间的开发与利用,拟定了不少宏伟的地下工程计划。
一、轨道交通—城市地下空间开发的纽带
我国城市地下空间开发利用始于上个世纪的五、六十年代,早期的地下空间规划仅局限于单个工程、某一点的建设,主要有人防工程、地下通道、地下商场,建于60年代的北京地铁是以战备为主、兼顾交通建设的。
进入二十一世纪以来,随着国内城市人口剧增、环境污染、城市交通拥堵的日益严重,加速城市轨道交通建设,实施综合性的地下空间开发得到越来越多业内人士的认同。综合性的地下空间开发可以起到以下作用:
提高土地利用率;
节省土地资源;
缓解中心城市密度;
人车立体分流;
疏导交通;
扩充基础设施容量;
增加城市绿地;
保持历史文化景观;
减少环境污染;
改善城市生态。
最近几年,城市轨道交通进入了空前发展的时期,据统计,全国48个百万人口以上的大城市中已有30多个城市开展了城市轨道交通的前期工作,已建成通车的有北京、上海、广州、天津、大连、长春、武汉7个城市,15条线,线路总长约400公里(含磁悬浮),在建线路有7个城市、15条线,线路长度约400公里。初步预测到2010年,全国将要建设1500公里的城市轨道交通线路。城市轨道交通建设,特别是市中心区域的地下线路建设,可将许多地下开发区连接在一起,各地下空间在平面上要统一规划协调,在竖向层次上也要周全考虑。
随着城市轨道交通的建设,地铁车站站域地区的交通可达性将得到提升,从而地铁车站区域的城市功能将发生改变,并吸引更多的人流。为有效疏散车站地区的人流,可建设地下街连通地铁车站与站域地区的公共建筑,形成以地铁车站为原点的发散状的地下人流步行系统,可最大限度地改善车站地区的城市交通和人文、自然环境,在多种公共交通的集结点可建设综合交通枢纽,形成以地铁为主的客流换乘中心。而对于北京、上海、广州已有建设和运营管理城市轨道交通的经验的城市,正在构建城市轨道交通网络,已初步成为城市交通的骨架。网络化的轨道交通不仅可以带动城市带状发展,更可以使带状相连形成区域性的总体发展。
以城市轨道交通建设带动城市布局优化及经济的发展,已成广泛共识。依托城市轨道交通的建设带动城市地下空间综合开发是一个值得深入研究的大课题。
目前北京、上海、深圳已进行了工程实施探讨。如在大型换乘站地区建设地下开发综合体;同步建设地下车行和步行系统;建设地下综合管廊等。
二、依托轨道交通带动城市地下空间开发的工程实例
(一)北京
北京目前正在进行新一轮城市总体规划修编,确定未来城市地下空间开发利用为规划重点之一。地下空间开发主要规划区域为重要公共中心以及城市重要功能区和城市轨道交通线网建设所确定的主要站点。
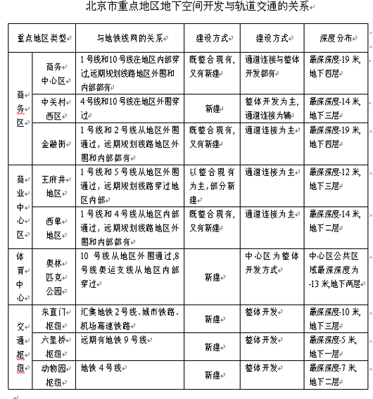
根据最新一轮的北京城市轨道交通建设规划,2004~2015年修建线路总长367.1km,加上目前的运营线路114.1km,至2015年之前将形成481.2km运营网络,城市轨道交通将成为公共交通的骨干。下表是地下空间开发与城市轨道交通的关系:
北京市重点地区地下空间开发与轨道交通的关系
重点地区类型 与地铁线网的关系 建设方式 建设方式 深度分布

1、北京东直门交通枢纽
东直门交通枢纽地处东直门立交桥东北角,项目规划总占地约15.44公顷,其中建筑用地约9.8公顷。该工程功能非常复杂,有六种交通方式(环线地铁、城市铁路、机场线、出租车、市区及长途公交车、自行车)在枢纽内进行换乘,规划内容包括:公交枢纽站、至首都机场的轨道交通车站、绿化广场、写字楼、酒店、公寓、商场、会展中心、相应的车库和配套附属管理用房等。开发总建筑面积约70万平方米,枢纽总建筑面积约8.2万平方米。

2、北京CBD中心商务区地下空间开发
地下空间开发利用的整体定位是:
创造舒适、安全、方便的步行
环境,满足CBD内步行交通的要求。
以适量的商业开发带动地下步行系
统的建设,丰富步行空间。
满足各种防护设置的要求。
总体规划框架是:

一轴——地下公共空间发展轴:
东三环路南北向地下空间发展轴线。建立地下联系通道联络东西方向主要的地铁线路(1号线、14号线)。
一区——地下空间核心开发区域:以地铁国贸换乘枢纽为带动,重点开发建设东三环路两侧、长安街与光华路之间的CBD核心区与国贸一、二、三期工程下的地下空间。
两点——地下空间主要集散点:地铁1、10号线国贸换乘站和地铁10号线、14号线光华路车站(远期有地铁14号线光华路车站)。
三线——地下空间主要公共联络线:建国门外大街及建国路地下联络线、光华南路地下联络线和商务中心区东西街地下联络线。通过公共联络线,实现各地块与地下空间发展轴线的连接,形成主、次有序的网络系统。
地下商业开发规模约30万平方米左右。
3、奥运公园中心区地下空间开发
北京奥林匹克公园位于城市中轴线的北端,是举办2008年奥运会的核心区域。地铁奥运支线沿城市中轴线纵贯穿过奥运公园,共设四个车站。车站与中心区地下商业连接,与公交站可直接地下换乘。整个地区地下空间开发面积为52.6万平米,开发为地下两层,地铁在-14.5米以下空间。
4、中关村西区
v中关村西区是北京中关村科技园区的商务中心区。地铁4号线、10号线分别从地区西侧和南侧外围干道地下穿过,在地区东南角设有换乘站点。地下空间设有立体交通系统,实现人车分流,各建筑物地上、地下均可贯通。地下一层为交通环廊,设有多个出入口与单体建筑地下车库连通。地下二层为开发空间和市政综合管廊的支管廊;地下三层为市政综合管廊的主管廊。

(二)上海
上海城市轨道交通规划共17条线路,其中中心城区为地下线路,长度约480公里,共有地下车站200多个。围绕地铁车站周边,开发利用了大量地下空间,主要包括以交通功能为主的地下过街道、连接通道、换乘通道、地下车库;以交通和商业功能并重的地下商业街、地铁商场等。
1、上海人民广场地区:
人民广场是上海市的中心,也是最大的客流集散地,轨道交通在此形成1号线、2号线和8号线的换乘枢纽,三线通过站厅和换乘通道实现付费区直接换乘,并在南京路西藏路口设置了大型下沉式集散广场,以方便客流的集散以及与地面公交的衔接。广场地下开发至四层,分别是地下商业街、体育馆、游泳池、音乐厅、地下车库,均与地铁车站连通。

2、上海世博园地区:
2010年上海将举办举世瞩目的世博会。为更好地体现“城市让生活更美好”的主题,该地区进行了统一规划,做到功能呼应。区域外围有良好的道路交通条件,经周边道路可以快捷的进入城市高架快速路系统,联系机场、铁路车站、港口码头、公路等对外交通设施。据分析,公共交通承担的客流量均超过70%,其中轨道交通则达到50%。将有四条地铁联系世博会园区内、外交通,在以轨道交通为核心,公共交通为主体的世博会交通网络中,地下交通枢纽将成为整个交通网络的锚固点,园区内大型展览馆将轨道交通作为其地下部分的延伸,成为展馆的一部分,乘客去乘座交通工具的过程,和游客从出站口进入大型展馆的过程也是参观展览的过程。
3、上海铁路南站地区:
上海铁路南站地区正在进行改建,建成后的上海铁路南站是上海西南方向进出市区的门户,是一个多功能的大型综合交通枢纽,汇集有R1、M3和L1三条轨道交通线、长途汽车站、近郊汽车站和公交枢纽站、出租车停车场等交通枢纽设施。上海南站广场地下空间除满足各种交通换乘功能,还结合地下空间进行商业开发以提高整个广场的综合效益。由于乘客在地下换乘、购物、停车及通行,吸引了大量人流至地下活动,使得地面人车混杂的问题得以解决,从而改善了地面环境。同时兼具解决了火车客流、城市交通客流、商业、环境及城市防灾减灾等功能。
解决好三条轨道交通线之间以及三条轨道交通线与铁路上海南站之间的换乘方式是工程实施的核心内容。改建后的地铁车站与明珠线、轻轨L1线形成工字形换乘,并实现了与上海铁路南站进行“零换乘”。改建后上海地铁一号线既有的上海南站地面站改为地下车站,移至上海铁路南站主站房下方,并同步实施远期轻轨L1线上海南站站的土建预留工程。
(三)深圳
深圳罗湖口岸(火车站地区)综合改造工程包含地铁设计、景观设计、导向设计、周围建筑物改造等内容,通过建造地铁罗湖站、地下交通层、地下通道、地面高架系统,形成五个层面的立体交通枢纽,着重解决了乘客出入境问题和火车、公交、的士、地铁、长途大巴等运输系统的换乘问题。
罗湖地下空间开发的理念是以城市轨道交通的建设,拓展城市发展空间,建立完善的一体化交通综合体,复合集中相关设施,使其具有整体规模优势。创造舒适、便利、安全的宜人空间。创造与环境相协调的节能空间。
主要设计特点是:
空间布置紧凑。
结合地区改造,实现新旧设备的改造与融合。
解决了双层结构斜向交叉的结构设计难点。
弱电系统的设计达到国际机场的标准,可进行信息查询。
引入生态设计理念。
变排出为引入形成以水为主的开放式景观效应.
结合工程特点,采用风机盘管加新风、无围护结构一端采用空气幕墙的设计方案,避免了设置大面积空调机房和大量送风量的难题,减少了运行噪声对周围环境的影响。

三、需要研发的新技术
综上所述,各大城市已开展或正在开展依托城市轨道交通建设地下综合开发体的实践,它的主要特征是:
功能上的多重性;
空间结构的整体性;
系统组织的有序性;
开发建设的联合性;
工程设施的困难性。
工程结构由简单的矩形框架拓展为多层、多跨、多角度交叉的三维结构体,开挖深度最深达30米,由此带来一系列的政策和技术问题,笔者认为地下空间开发要重点研究以下课题:
城市地下空间规划研究
地下空间开发战略研究;
地下空间规划体系研究;
地下空间开发规模研究;
地下空间竖向分层规划;
地下空间开发规划指标体系研究;
地下空间综合体规划研究;
地下空间防灾规划。
地下空间开发的相关政策、法规、技术标准的制定
依托城市轨道交通建设的地下综合体的开发与应用技术
地下综合管沟应用技术研究
地下空间环境控制与影响研究
地下空间防灾与应急措施研究
相关建造技术、产品与设备研发
复杂地形、地质条件下的施工技术与设备;
异形盾构技术与装备;
大深度、大直径超级旋喷桩技术与装备;
大跨度暗挖的预制块法、预切槽法、微气压法;
施工降水及环境控制技术;
土体与支护结构相结合的深基坑理论与施工新技术
地下空间信息平台的构建
相信通过建设者的不断努力探索,依托城市轨道交通带动地下空间综合开发的实践成果会越来越丰硕,人类居住的城市定会越来越美好!