地铁工程建设风险控制与管理
[摘 要]由于地铁工程所处地层工程地质、水文地质条件及工程环境复杂,不可预见因素较多,前期工作量大,工作难度大等特点,使工程施工风险性增加。对浅埋暗挖法、盾构法和明挖法修建地铁工程及地下管线应注意问题进行分析总结,从而得出规避风险的对策。结合近年来我国发生的安全事故实例,分析事故形成原因及对策,总结经验教训,最后得出强化工程建设管理应采取的举措。
[关键词]地铁工程; 浅埋暗挖法; 盾构法; 明挖法; 风险控制
1 地铁工程建设的主要特点
1)工程地质、水文地质条件复杂
地铁线路所处地层的工程地质、水文地质条件复杂,尤其是车站与区间隧道埋置深(一般深 20 余m,个别深 30 余 m),受地下水影响大。车站采用明挖法、盖挖法或浅埋暗挖法修建,区间隧道采用浅埋暗挖法修建,必须采取人工降水或帷幕隔水措施,以创造无水作业条件,同时还应解决好经人工降水或帷幕隔水后车站与区间隧道所存残留水。处理地下水既是工程施工的重点,也关系到施工安全。如工程地质、水文地质条件未查清就盲目进行地铁工程施工,或处理措施不当,便会酿成重大事故。
2) 工程环境条件复杂
车站一般采用明挖法、盖挖法或浅埋暗挖法修建,多处于十字路口,施工对交通有一定的影响,由于地下管网密布,邻近建筑物,工程环境条件十分复杂;区间隧道采用盾构法或浅埋暗挖法修建,在城市干道下或下穿、侧穿建筑物修建,同时穿越河流、既有地铁、铁路及多种地下管线等,施工中具有很大风险。因而为确保地面不发生过量沉降和坍塌,建筑物、道路、地铁、铁路、河流及地下管线等的安全十分重要。
3)施工风险大
地铁工程在市中心区多为地下线,工程结构形式多,施工工法多,施工难度大,不可预见因素多,施工风险大。总结北京地铁近几年发生的 42 起事故,地下线占 96% ,而地面线、高架线仅占 4% ,例如北京地铁 10 号线二期的莲花池站处于三环路下,由于交通导改及地下管线改移难度大等,由盖挖法改为浅埋暗挖法修建,施工难度增加;公主坟站采用浅埋暗挖法修建且穿越地铁 1 号线车站;地铁 6 号线两侧建筑很多,地下管网密集且在城市主干道下修建; 地铁 8 号线从鼓楼站经地安门站需下穿众多建筑物等,工程自身风险及环境风险都很大。
4)工程规模大、要求高
为缓解大城市交通拥挤问题,目前全国有 22 座城市正在修建地铁,工程规模大,投资多,工期要求短,质量要求高,建设管理、勘察、设计、施工、监测等方面人才不足及经验贫乏,增加了地铁工程建设的安全风险。
5)工程前期工作量大,工作难度大
新建线路涉及面广,拆迁占地范围大,地下管线加固、改移和交通导改等协调工作量大、难度大,甚至制约工期及增大工程投资。
2 施工中应注意的问题及规避对策
2. 1 浅埋暗挖法修建车站及区间隧道应注意的问题及对策
浅埋暗挖法与明(盖)挖法相比,具有拆迁占地少、不扰民、不干扰交通、节省大量拆迁投资等优点,与盾构法相比,具有简单易行,无需太多专用设备,灵活多变,适用于不同地层、不同跨度、多种断面形式,节约设备投资,适合我国国情等优点。同时存在如下问题。
1) 浅埋暗挖法施工,虽然拱顶有注浆小导管超前支护,但掌子面是敞开的,掌子面的稳定性关系到隧道本身和地面的安全。
2) 浅埋暗挖法支护主要由人工完成,施工质量受人为因素影响较多,喷射混凝土质量离散性较大,二次衬砌施工缝、变形缝质量不易保证。
3) 浅埋暗挖法施工中不确定性因素比明挖法和盾构法要多,施工风险也相应增大。

图 1 为采用浅埋暗挖法施工的实例,其中图 1d文门环线地铁,在地下施工时要保证施工安全的难度很大。支撑钢筋的剪刀撑突然滑脱导致整个底梁钢筋倾覆是这次事故的主要原因。工人没有选择合适的逃生方式,没有向外跑反而向里跑也是事故的一个原因。
浅埋暗挖法施工易发生的问题主要有:塌方;涌水或渗水(突水);隧道结构变形过大;周围建(构)筑物、路面及地下管线破坏;施工过程中人员伤亡事故;周围环境破坏。
采用浅埋暗挖法施工时,应当在施工前详细勘查工程地质及水文地质条件,施工过程中出现异常情况时,应立即采取必要措施予以处置,将事故造成的损失降到最低,最大限度地确保工程的施工安全。具体对策如下。
1)浅埋暗挖隧道严格遵循“管超前、严注浆、短进尺、强支护、快封闭、勤量测”和“先探后挖、先注浆后开挖”的施工原则施工,控制地层变形及地表的下沉量,同时还应注意:①合理设计格栅的节点和连接方式,加快格栅架立速度,缩短封闭成环时间,必要时增加喷射混凝土厚度;②施工中应注意对施工工艺的控制,采取小分块、短进尺、快封闭的手段,减少对地层的扰动,尤其要处理好拱脚变形问题;③土方开挖过程中,洞内应加强横向支撑,限制土体侧向变形;④施工中应加强洞内和地面建(构)筑物的监控量测,并做好记录,发现问题及时采取有效措施并反馈信息。
2) 对前期降水或注浆堵水采取有效措施,创造无水作业环境。
3)优化施工方案,合理确定开挖、支护参数。
4)加强地下管线的监控量测,通过监控量测及时掌握其变形情况,及时调整施工工艺,确保地下管线的保护管理在可控状态。
5) 不良地质地段必须采取特殊施工措施,如对掌子面喷射混凝土封闭、缩短循环进尺、上半断面拱脚加设锁脚注浆锚管等措施,以防止沉降超限。
6) 喷射混凝土施工时应预留注浆管,支护完成后及时压注水泥浆或水泥砂浆回填背后空隙,以减小地层变形及地面沉降。
7) 合理选择小导管及注浆参数,保证加固地层和堵水效果。
8) 增大支护刚度,及时施作二次衬砌,使地层变形尽快趋于稳定。
9) 减小开挖进尺,上下台阶平行作业。
10) 采取可靠的地层预加固和支护技术,控制地层沉降,主要包括:超前注浆、掌子面注浆、初期支护背后注浆、径向注浆(形成加固圈)等。
2. 2 盾构法修建区间隧道应注意的问题及对策
盾构法施工在盾构机壳体的保护下进行掘进。首先,在掘进时周围有钢筒保护,掌子面有土压平衡,施工安全性好。其次,盾构法开挖、装渣、支护全部机械化作业,衬砌环为工厂预制,施工质量易控制,防水效果较好。从整体上来说,盾构法施工的风险性较小,但由于施工中各种不确定性因素的存在,盾构法施工仍存在工程风险和安全事故。盾构施工在盾构进出洞阶段易发生工作井塌方,盾构进出洞漏水漏浆,盾构进出洞时机械故障,盾构进洞时轴线偏离过大;在盾构推进阶段易发生土仓压力设置不当,盾构正前方工作面失稳,盾构前方地层出现空洞,盾构遭遇障碍物,注浆参数控制不当,运输车脱轨、碰撞,盾构推进中轴线控制不佳,盾尾密封失效,管片接头漏水漏浆,管片拼装时碰撞、就位不准,盾构机及其辅助设备故障等。
盾构施工中发生事故举例如下。
1)盾构始发事故
某综合管廊隧道处于含水砂层中,采用盾构法修建,内径 5. 5m、外径 6. 1m,覆土层厚约 14m。始发井端部土层采用旋喷桩注浆加固,由于加固不当,盾构没有始发即被淹没在竖井中(见图 2)。

2)盾构到达事故
盾构机到达接收井外土体为含水砂层,因加固长度不足及加固质量差,引起地面塌陷(见图 3),盾构到达无法正常进行,导致接收井中充满水砂(见图 4),另外还导致盾构出洞及接收井外地面沉陷等。图 5,6 为北京地铁 4 号线某标段盾构即将出洞,在等待进入接收井时,由于端头地层加固不良及污水管渗漏导致地面塌陷。



3)两条平行盾构隧道之间的联络通道仍需人工开挖,存在较大风险
例如上海地铁 4 号线某联络通道施工时,由于停电导致冻结帷幕融化,引起隧道结构垮塌及地面塌陷、楼房倒塌、地下管线断裂等严重事故,如图 7所示。

2. 2. 1 盾构施工风险规避对策
1) 防止盾尾漏浆措施 ① 加强同步注浆管理,确保提高同步注浆质量;②加强盾尾舱的管理;③针对盾尾漏浆采取对策。
2) 防止隧道上浮措施 在盾构掘进过程中,加强隧道监测是防止隧道上浮的积极措施,对盾构和管片进行姿态控制,能够有效控制隧道上浮。
3)联络通道施工应十分谨慎,必须先改良地层,加固土体再开挖;同时,应在开洞处对已建隧道采取加固等措施。
2. 2. 2 盾构法施工下穿建筑物的对策
1) 合理设置土压力值,保持正面平衡,防止超挖和欠挖。
2)穿越时降低推进速度,控制总推力,减少土层扰动。
3) 穿越前调整好盾构姿态,穿越时减少纠偏次数及纠偏量,减少土体扰动。
4) 在穿越邻近建筑物地段时,保证一次穿过,不能中途换刀,若实在无法避免则在其下部地段换刀,但需事先制订应急预案。首先从盾构前部预留的超前加固装置对土仓上部及前方顶部土体进行注浆加固,以保持开挖面稳定,不出现塌方,然后再对土仓加压后更换刀具。
2. 2. 3 盾构在砂卵石地层掘进对策
砂卵石地层与其他地层相比,具有明显特殊性,盾构掘进存在较大困难,主要体现在以下几方面。
1)砂卵石是一种典型的力学不稳定地层,地层反应灵敏,开挖面不稳定,容易产生坍塌。
2)砂卵石颗粒流塑性极差,土压平衡不易控制,而且土渣向外排出较困难。
3)砂卵石切削机理不明,盾构推力与刀盘扭矩难以确定。
4)刀盘、刀具磨损严重。
砂卵石地层条件下的盾构掘进必须根据地质条件的变化来研究盾构机械选型和各参数的确定,并寻求最佳掘进模式,以及减磨、降矩等技术措施。
目前,在很多地铁盾构施工中,尤其在砂卵石地层条件下,刀盘及刀具的磨损现象十分严重,地层变形规律不明,管片拼装质量的评价及一次性换刀掘进等存在诸多难题,特殊地段处理技术尚未有效解决。因此,在北京的砂卵石地层条件下,土压平衡盾构施工的关键技术是解决刀盘切削、耐磨降矩、安全换刀、土压力控制、地层变形控制、特殊地段施工等问题。
2. 3 明挖法修建车站及区间应注意的问题及对策
明挖地铁车站或区间隧道系统以桩 + 内支撑、桩 + 锚索或土钉墙作围护结构,进行土方开挖及施作主体结构,其中基坑开挖阶段的挖土和支撑往往是决定基坑工程最终安全与否的重要因素,是工程的关键工序,也是基坑工程安全事故集中出现阶段。
通过对明挖法施工基坑事故的风险分析可知,明挖法施工容易导致的安全事故大致可分为 10 种:①基坑侧壁渗漏;②支撑系统失稳;③坑底隆起破坏;④围护结构整体失稳;⑤坑底管涌、流砂;⑥坑内滑坡;⑦围护结构折断或大变形;⑧周围建(构) 筑物损伤或破坏;⑨路面破坏;⑩人员伤亡及财产损失。前 7 项最终结果是导致基坑坍塌、周围建(构)筑物、地下管线破坏以及人员伤亡,图 8 为近年来各地明挖法施工中发生的事故。
基坑施工规避安全风险对策有:①注意基坑开挖过程中的时空效应;②基坑钢管支撑的质量控制;③基坑开挖纵向入坡的坡度控制;④做好深基坑内排水工作;⑤合理确定结构施工段长度,减少基坑暴露时间;⑥严禁在基坑周边堆放土体或物资,以免瞬时增加荷载;⑦加强对基坑开挖施工全过程的监控。


2. 4 妥善处理地铁施工与地下管线的关系
2. 4. 1 北京地下管线的现状及特点
北京部分地下管线修建年代已久,最古老的地下管线可追溯到 730 多年前元朝建大都时修建的排水沟渠。且地下管线分布密集,种类繁多,建设年代不一,并分属多个管理部门。如北京地铁 4 号线和10 号线换乘的海淀黄庄站结构施工范围内有 56 条管线,分属 18 家单位,仅各种管线的井盖就有 518个。供水管网中部分管线使用年限过长,部分管道从材料质量上、防腐性能上均不能满足安全供水要求。经数十年的使用,部分管线已处于超期服役,安全系数极低。
2. 4. 2 管线破坏变形实例
管线破损 (破坏) 或渗漏安全事故比例较大。在近几年北京地铁施工发生的 46 例事故中,有 12例是由管线渗漏或破裂造成的,占总案例的 28% 。其中,电力管线(或电缆)破坏 4 例,意外水害(上层滞水)1 例,其余则是因雨(污)水管线、上水管线破裂或渗漏造成地面或基坑的塌陷事故。
2005 年 12 月 4 日下午 1 点左右,京广桥东侧20m 路南一处下水井口阀门脱落,10m 高的水柱冲破井盖拔地而起,造成沿路交通拥堵,路面结冰,经30min 抢修后才堵住井口( 见图 9) 。

管线损坏危害具有以下特征。
1)突发性或隐伏性 由于各种管线埋藏在地下,不容易探明确切位置,事故发生前无任何预兆。在上述案例中,除少量电力(电缆)管线是由于私自钻孔或盲目施工造成外,其余均是由于管线破裂渗漏造成涌水或渗水,引起周围土体的坍塌,且塌方时难以控制。
2)后果严重,社会影响大 由于地铁车站和区间线路基本与地面主要交通干线连接,且周围存在大量的居民楼或办公楼。由于管线的破裂造成居民停水、停电、中断通信信号以及发生交通阻塞,社会影响极大,图 10 为因管道破损而引起的重大事故。


图 11 为南京地铁汉中路事故现场,专家分析其造成原因认为,由于汉中路沿线地下存在许多“盲管”,特别是年代久远的老污水管道,基本是放任污水在地下渗漏。正是这些渗漏的污水导致土壤流失,加上附近复杂的地质条件,形成空洞,造成坍塌。
2. 4. 3 管线安全控制措施
在地铁施工过程中进行管线的安全控制是非常必要的,不但可以保证管线的安全,同时能避免因管线问题诱发的地铁及周边其他建(构) 筑物的安全事故。具体控制措施可从以下几方面着手。
2. 4. 3. 1 详细了解施工场区的管线情况
要实现地下管线的安全控制,首先必须了解施工场区管线信息,包括:①管线埋置深度、管线走向、管线及其接头形式、管线与基坑的相对位置等。可根据城市测绘部门提供的综合管线图,并结合现场踏勘确定。②管线的基础形式、地基处理情况、管线所处场地的工程地质情况。③管线所在道路的地面人流与交通状况,以便制定适合的测点埋设和监测方案。
2. 4. 3. 2 制定科学合理的管线控制标准和工前加固方案
根据管线探查结果,结合施工场区地质条件、施工方法等,在施工前对管线的受力和变形进行预测分析,并综合考虑管线的使用功能、埋设年代、材质、构造、接头形式等因素,借助已有的控制标准对管线的安全性做出评价,并制定出科学合理的管线变形控制标准,以确保管线在地铁施工期间的安全。对于无法满足控制标准的管线,应在地铁施工前进行加固,提高其抗变形能力。对于影响地铁施工安全的管线,如渗漏严重的管线,在地铁施工前应采取有效措施进行治理。
2. 4. 3. 3 采取切实有效的监测方法
对地下管线进行跟踪注浆加固和开挖暴露后,对其进行结构加固的多种方法是对其本体进行的主动保护,而对地下管线进行监测是对其进行的一种间接保护,在地铁施工期间实施有效的监控量测是非常重要的一项工作。地下管线的监测内容包括沉降和水平位移,一般而言,相对于水平位移,沉降监测更重要。地下管线测点重点布置在有压管线(如煤气管线、给水管线等) 上,对抗变形能力差、易于渗漏和年久失修的雨(污) 水管也应重点监测。测点布置在管线的接头处或者对位移变化敏感部位,沿着管线延伸方向每 5 ~ 15m 布置一个测点。
2. 4. 3. 4 施工过程中管线安全的动态控制
1)针对管线的具体情况,并结合必要的数值计算和理论分析,给出管线或管线对应地表的沉降控制标准。
2)对管线或对应地表的沉降控制标准进行阶段分解,给出各关键施工步序完成后管线沉降的控制标准值,形成各施工步序的控制标准(或称控制目标),只要单个步序的沉降值得到控制,管线的允许沉降值便得以控制,即通过阶段目标的控制实现总体目标的控制。
3) 做好地表空洞和富水异常区的处理,按照空洞探测结果,及时安排地表空洞和富水异常区处理,特别是应在开挖施工前处理完成,提高土体密实性,减少沉降发生。
4) 认真做好施工准备和施工组织,细化施工工艺,做好开挖初期支护中的“快”和“紧”。“快”是指快速施工、快速封闭;“紧”是指初期支护与土体间顶紧,不留空隙。加强回填注浆工艺,及时填充初期支护与土体间空隙。
5)在地铁工程近距离穿越重要地下管线时,要对地铁隧道施工参数做出相应调整,确保邻近管线安全,如加强小导管超前注浆、缩短开挖进尺、加密初支格栅等。
6) 施工过程中,根据监控量测数据,当发现管线渗漏或管线的阶段沉降超过阶段控制标准时,应采取有效措施,如在洞内打设注浆钢花管,对管线下方及周围软化土体加固,提高地层抗变形能力。
7) 当管线变形过大时,为保证管线安全,必要时可对其实施过程恢复。
8) 根据国内外隧道与地下工程事故的经验教训,明挖基坑及暗挖车站、隧道邻近或下穿雨污水管、给水管线等由于覆土薄、管线渗漏及处理措施不当等原因易造成重大事故,因此对带水管线处理应慎重。
9) 施工中必须加强监测,及时进行数据分析,并反馈以指导施工。
3 强化工程建设管理
3. 1 思想重视,明确安全管理目标,健全安全管理
体系
对工程施工风险应有充分认识,事故是可能发生的,因为客观上存在导致事故发生的薄弱环节。工程风险是客观存在的,但只要思想上充分重视,措施得力,风险是可以规避的。
安全管理目标是采用全面系统的实施手段以达到第一时间内掌握工程进展的一手资料、作业状况,提高事故发生的预测和防控能力,避免重大事故发生,使安全风险降到最低。
健全安全管理体系具体应做到如下几点。
1)规划阶段应对区域环境条件和地质状况做出正确判断,对岩土特性初步勘探调查,研究工程修建存在的风险能否规避,施工安全能否得到保证,对线位和站位选择应十分谨慎。
2)设计阶段应进一步掌握地质状况和岩土特性,做出符合安全和客观条件的设计;设计要充分考虑工程结构的安全性和施工的可操作性;制定安全准则;对工程环境条件做充分调查,并采取有力措施,保证施工安全和工程环境安全,编制监控量测计划等。进一步优化设计方案,提高设计质量。对工程风险从设计角度提出应对措施。
3) 施工阶段应编制可行的实施性施工组织设计;严格按设计文件和相关规范进行施工;对工程风险进行分析,并采取有效对策,制定专项施工方案;对工程施工安全建立完善的管理体系;编制详尽的监控量测计划和实施方案,制定专人负责,严格按程序开展工作,切实做到信息化施工。加强施工过程管理,加强监理工作。
4)建设单位依法履行职责,遵循基建程序,充分发挥总体协调作用,为施工单位提供安全生产的必须条件,对施工过程进行安全监督。
3. 2 严格执行既有的法律法规
施工过程中应建立与健全工程建设质量安全风险管理制度,重大建设项目必须用法律强制执行,政府应把好建设、设计、施工、监理等资质认定关,政府全过程加强对各方应尽责任状况的监督检查,为使地铁建设做到有序、健康地进行,建议尽快制定地铁工程建设法。
3. 3 若杜绝工程建设事故,要先其未然而防
国际航空领域事故遵循的“海恩法则”指出:每起重大安全事故背后,有 29 起事故征兆,每个征兆背后还会有 300 起事故苗头。遵此分析,如果失误停留在表象,而不重视对事故征兆和事故苗头进行排查,则这些未被发现的征兆和苗头,就成为下一次重大事故的隐患。
地铁工程建设中众多的不确定因素是造成安全风险的根源,对其变化规律认识的局限性则是影响风险控制效果可靠性的原因。因此,应对风险发生机理及其规律,尤其是工程事故隐患进行深入分析,要先其未然而防,方能制定出可靠的技术方案和措施,规避工程风险和事故。
3. 4 编制工程施工突发事故应急预案
一个事故是因若干个环节在连续时间内出现缺陷,由众多个体性的缺陷构成的整个安全体系失效,最终酿成大祸。必须针对各种可能出现的缺陷,包括人的麻痹大意,进行相应的制度安排。
在事故涉及的必然与偶然因素中,如果采取了任何一项相应措施,都可能避免或减轻事故的后果。
有了预案,一旦险情出现,各方都有章可循,事故就会“发而止之”。
对工程风险处理,应做到:①摸清情况;②贯彻“预防为主,安全第一”方针,制定有效对策,措施有力;③进行专项设计,严格按图施工,严格遵守施工纪律;④进行工后评估,确保质量。
3. 5 树立地铁工程建造风险意识
建立与健全风险管理体系与制度,将安全风险管理贯穿于工程建设的全过程中。
风险管理内容包括:目标的建立(使风险成本最低),风险的识别和评估,选择规避风险的方式,计划的实施、检查和评估(随访)。
为有利于地铁工程风险管理,北京地铁实施风险工程分级管理。对危及工程自身及周边环境安全的风险进行识别,分为自身风险工程和环境风险工程两类。
3. 5. 1 自身风险定性分为三级
1)一级自身风险工程
深度≥25m 的深基坑,浅埋暗挖法修建车站及超大断面隧道。
2) 二级自身风险工程
深度 15 ~ 25m(包括 15m)的深基坑,近距离并行或交叠盾构隧道,不良地质地段的联络通道,不良地质地段的盾构始发和到达区段,浅埋暗挖法大断面隧道。
3) 三级自身风险工程
深度 < 15m 的基坑,标准断面浅埋暗挖法及盾构法修建的隧道。
3. 5. 2 环境风险工程定性分级
1) 特级环境风险工程
下穿既有轨道线路(地铁、铁路)工程。
2) 一级环境风险工程
下穿重要既有建(构) 筑物、重要市政管线、河流,上穿既有轨道线路(地铁、铁路)工程。
3)二级环境风险工程
下穿一般既有建(构) 筑物、重要市政道路,邻近重要既有建(构)筑物、重要市政管线、河流等。
4)三级环境风险工程
下穿一般市政管线、一般市政道路及其他市政基础设施,邻近一般既有建(构)筑物等。
3. 6 加强施工监测,切实做到信息化施工
应认真做好地铁工程的监测工作。地铁工程施工中监控量测是保障工程安全、质量及道路、沿线建(构)筑物、地下管线等正常运作的重要手段,可以很好地掌握围岩动态和初期支护结构工作状态,利用量测结果修改设计和指导施工,遇见事故险情,以便及时采取相应对策,为隧道、基坑和环境安全提供可靠信息。地铁工程监控量测流程如图 12 所示。

现对基坑、浅埋暗挖隧道及盾构隧道施工监控量测对象、监控量测项目及所用测试元件与仪器分述如下。
3. 6. 1 基坑工程施工监测
地铁工程基坑施工监测内容分为围护结构和相邻环境的量测。围护结构按支护形式不同又有明挖放坡、土钉墙围护、桩与连续墙围护等,同时结合横撑、腰梁和冠梁、立柱、土钉内力、锚索内力等项。环境监测包括监测相邻地层、地下管线、相邻房屋等内容。综合各类基坑,地铁工程基坑施工监测内容如表 1 所示。

3. 6. 2 浅埋暗挖隧道工程施工监控量测
浅埋暗挖隧道监控量测通常分为施工前和施工中阶段,隧道开挖前的量测主要是进行原位测试,即通过地质调查、勘探,直接剪切试验,现场试验等手段掌握围岩特征,包括构造、物理力学性质、初始应力状态等;施工中量测主要是对围岩与支护的变形、应力(应变) 以及相互间的作用力进行观测。一般地铁暗挖隧道工程施工监测内容为:①地质和支护状况观察 对地层土性及地下水情况,地层松散坍塌情况及支护裂缝的观察或描述;②洞内水平收敛采用各种类型收敛计,全站仪非接触量测系统;③拱顶下沉与拱底隆起 采用水准仪、水准尺、挂钩钢尺、全站仪非接触量测系统;④地表沉降 采用水准仪、水准尺、全站仪;⑤地中位移(地表钻孔) 采用PVC 管、磁环、分层沉降仪、测斜仪及水准仪; ⑥ 围岩内部位移(洞内设点) 采用洞内钻孔安装单点、多点杆或钢丝式位移计;⑦围岩压力与两层支护间采用各种类型压力盒;⑧衬砌混凝土应力 采用钢筋应力传感器、应变计、频率仪;⑨钢拱架内力 采用钢筋应力传感器、频率仪;⑩二衬混凝土内钢筋应力 采用钢筋应力传感器、频率仪;瑏瑡

锚杆轴力及拉拔力 采用钢筋应力传感器、应变片、应变计、频率仪;瑏瑢

地下水位 采用水位管、水位计。
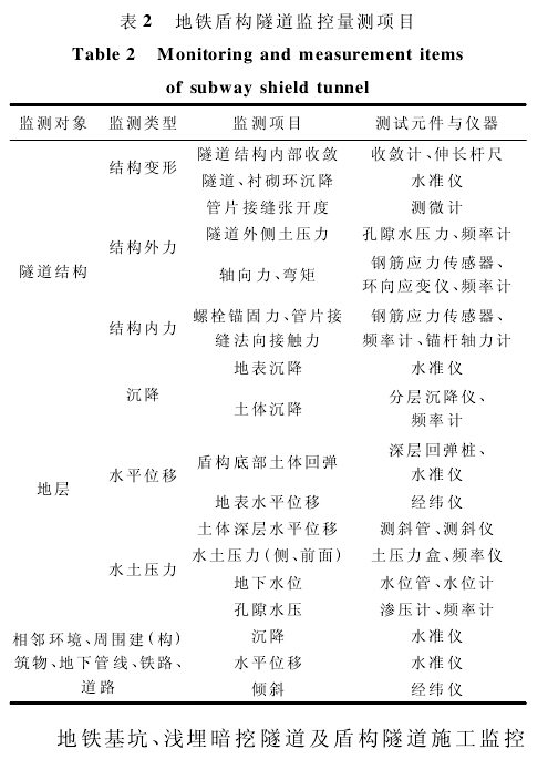
3. 6. 3 地铁盾构隧道施工监控量测
盾构隧道监测对象主要是土体介质、隧道结构和周围环境,监测部位包括地表、土体内、盾构隧道结构以及周围道路、建筑物和地下管线等,监测类型主要是地表和土体深层的沉降和水平位移、地层水土压力和水位变化、建筑物和管线及其基础等的沉降和水平位移、盾构隧道结构内力、外力和变形等,具体如表 2 所示。

地铁基坑、浅埋暗挖隧道及盾构隧道施工监控量测的测点布置及量测频率等可参见《地下铁道工程施工及验收规范》GB50299—1999 及《地铁工程监控量测技术规程》DB11 /490—2007。
4 结语
基于前述城市地铁工程建设特点及发生的工程事故实例,可以清楚地看到城市地铁工程建设具有高风险性。城市地铁建设属于大型公共工程,其建设是否安全及顺利为世人所关注。当前全国有二十多座城市正在兴建地铁,规模很大,从业人员多,涉及面广,一旦发生事故,后果十分严重。本文旨在引起从事城市地铁建设管理、业主、设计、施工、监理及相关人员对城市地铁建设风险予以更大关注,牢固树立地铁建造风险意识,强化风险管理与控制,做到防患于未然,达到尽可能减免风险灾害发生的目的,亦即化大风险为小风险,消弭小风险于无形。