地铁列车客室车门运营安全设计需求研究
摘 要:通过对近年来地铁车辆客室车门发生故障原因及风险因素的分析,从地铁车辆客室车门运营安全的角度,提出了限制车门与站台边缘以及屏蔽门之间间隙等十余条车门运营安全设计的需求。
关键词:地铁列车;客室车门;安全设计;相关间隙;车门结构;车门控制
地铁列车车门包括客室车门、司机室侧门、紧急疏散安全门和司机室通道门,这些车门按其动力源可分为电动和气动两种。气动车门以压缩空气为动力驱动传动气缸,再通过钢丝绳、滑轮、导轨、电磁阀等机械传动控制机构完成车门的开闭动作;电动车门则是以电机驱动的。
由于地铁运营发车间隔及列车停站时间较短,频繁的开关车门动作,容易引起客室车门的各种故障;同时,运营高峰时段客流拥挤,往往使车门难以一次关闭到位,导致车门障碍物探测功能频繁工作,严重时会造成门控单元的死机,从而在影响正常运营的同时,也会给乘客安全带来隐患。
近年来,随着地铁客流的成倍增加,由客室车门造成的事故屡有发生,而其中一些不正确的故障处理措施更容易诱发车门伤人事故。据统计,在每年地铁设备故障中,车门故障已居第二位,其影响已越来越受到运营管理部门的重视。为此,笔者从地铁运营安全的角度,对围绕车辆客室车门的相关设计提出一些有关运营安全需求的分析研究和建议(以下若无特殊说明,车门均指客室车门)。
1 车门事故原因及初步风险分析
2007年6月25日,上海地铁1号线莘庄站,一名乘客在进入列车车厢时,右手手腕被正在关闭的车门紧紧夹住,被列车拖行50余米后手才从门缝中抽出,所幸人未与列车发生碰擦。2008年9月29日,一名老人在广州地铁1号线东山口站乘车时,意外被夹在站台屏蔽门与列车门之间,站台工作人员发现后立即叫停已启动的列车,老人幸无生命危险。
经对历年来车门故障事故原因及车门特点进行分析,主要存在以下安全隐患:
1)车门与屏蔽门之间夹人;
2)车门开闭门过程中夹人;
3)在列车非站台侧车门开启;
4)列车运营过程中车门意外开启;
5)切除未锁闭的车门。
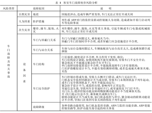
地铁车辆车门是乘客上下车的通道。根据车门特性、发生故障的原因,以及故障后可能造成的危险等因素,可以得出地铁车辆车门故障的初步风险分析(见表1)。

2 车门运营安全的设计需求
2. 1 限制车门与站台边缘以及屏蔽门之间的间隙
当车门与屏蔽门间隙过大时,应在屏蔽门的轨道侧加装挡板,或加装红外线探测设备。当站台与列车之间空隙过大时,应在站台轨道侧加装防踏空橡胶条。
2. 2 车门结构
门页结构应具有良好的密封、隔热和隔音性能;门页悬挂结构应保证悬挂牢靠、稳固;门槛导槽结构应能防止门页受外力作用而滑出;门页应有足够刚度,以防止因车内乘客挤压门页,导致其变形而意外打开。
车门应有紧急解锁装置和限位开关,前者通过机械方式将车门锁闭机构解锁,紧急情况下乘客可通过紧急解锁装置打开车门;后者能够准确检测门页的位置、紧急手柄和单门切除开关的状态。
2. 3 车门开闭控制的安全措施
1)车门与屏蔽门之间的开闭时序:上车乘客若由于车内拥挤,进了屏蔽门但却被关在车门外,此时如果屏蔽门尚未关闭,乘客即可退出屏蔽门。但若屏蔽门过分迟于车门关闭,又会延长列车停站时间。所以,设计时一般采用两门同步关闭,或屏蔽门稍晚于车门关闭。车门与屏蔽门之间通过信号系统实现开关联动;如果屏蔽门迟于列车车门关闭,可通过提供车门延时关闭信号实现。
2)ATC提供车辆开门侧的控制。车辆停站时,若驾驶员疏忽,打开了非站台侧的车门,容易导致乘客掉入轨道。所以,在设计中必须防止非站台侧开门,这一功能可借助信号与车辆的接口功能实现。信号系统能够及时、准确地提供每一站的开门侧信息,通过硬件接口电路控制车辆,激活允许开门的那一侧电路,而未被信号授权的另一侧,即使司机误开门操作,也无法打开。
3)车门开闭门指令为安全信号,必须采用硬件。如采用软件,则必须由硬件做备用。
4)开门零速控制。在正常开闭门控制中,开门指令必须受零速信号控制,只有在速度为零时,开门指令才能有效,车门才可打开。
当使用紧急拉手打开车门时,由于车门已由紧急拉手通过机械方式解锁,不需要开门指令即可强行打开车门,非零速下打开车门同样非常危险。而电动车门的控制单元接收到紧急拉手动作信息,应同时判断零速信息是否有效,若有效,则电机处于自由状态,车门可由乘客推开;无效时,车门控制单元控制驱动电机施加关门力,乘客无法轻易打开车门。
5)车门关门压力太小,不易关闭;若压力太大,容易造成乘客受伤。一般情况下,关门压力控制在150~300 N之间。而且,车门启闭过程的后阶段应有缓冲,避免对人员造成伤害,同时也为了减小对设备的振动、冲击,及噪音。
6)车门关门提示和关门延时。司机发出关门指令到关门动作真正启动,应有一定时间的延时,同时提供告警示音。
7)车门障碍物探测功能可以有效防止乘客受伤。乘客被夹部位发生在开闭门循环过程中,可以快速地离开关门区域,避免受伤;同时也可减少因车门未关闭而影响正点发车。
8)再开门控制。车门关闭后,列车控制系统或车门控制单元应能立即识别尚未关好或锁闭的车门;在司机操作开关门按钮以后,仅未关好的车门再次进行关门动作(已关好的车门保持关闭位置不变)。
9)待启动的列车应及时对所有车门的锁闭状态进行检测,形成所有车门关好并锁闭的信号。设计时应遵循故障导向安全的原则,在所有车门关好并锁闭后,列车线贯通,继电器得电。车辆和信号系统同时对车门安全信号进行监控,车辆的牵引指令与车门安全信号联锁,信号系统的允许发车指令、紧急制动指令与车门的安全信号联锁。当安全回路信号丢失,由信号系统控制实现站台区域紧急制动和非站台区域照常运行。
目前,地铁车辆中关于车门安全回路有不同的设计方法,主要区别在于车门紧急拉手是否串入安全回路。若串入,车辆和信号系统无法区分尚未门关好并锁闭的信号是由紧急拉手引起还是门未关到位引起的,无法实现分别控制。该设计一般采用以下控制逻辑:
(1)列车静止状态下(包括站台和区间),得不到车门关好并锁闭的信息,列车牵引被禁止而无法起动。
(2)列车运行在站台区域,由信号系统施加紧急制动。如果车门夹有物体,车内乘客可以拉动紧急拉手,迫使车辆紧急制动,排除危险后再起动发车。
(3)列车运行在线路区间非站台区域,车辆和信号系统都不采取紧急制动,列车可以运行到最近车站。但必须给司机报警,由司机决定采取制动与否。
如果紧急拉手不串入安全回路,其回路仅监控列车所有车门的关闭状态,通过车门的关门位移开关检测门页是否关闭。紧急拉手的监控独立于安全回路。其控制逻辑为:检测车门关闭的安全回路信号失效,不管列车在什么位置,车辆与信号系统都施加紧急制动;紧急拉手动作,在车站区域实施紧急制动,在非站台区域列车照常运营,功能由信号系统实现。
10)车门单门切除。列车车门因各种原因不能正常关闭,安全回路检测到还有车门未关闭,车辆不能起动,影响线路上所有车辆的正点运营。为减少个别车门故障对线路运营的影响,列车每个车门均设故障切除开关。故障的车门一经切除,正常的开关门控制对切除车门无效,安全回路、信息显示回路对车门状态的监控和显示也不起作用。在设计时应确保只有在车门关闭并锁闭后,才可以用车门单门切除开关切除车门;车门切除只有通过驾驶员或维修人员的专用钥匙才能操作。
11)乘务员钥匙开关。当发生紧急情况时,车内乘客可能无法打开车门,需要工作人员用配备的工作钥匙从列车外部将车门打开。
3 结语
由于地铁列车车门的故障会直接影响乘客安全和运行效率,所以,提出车门的运营安全设计需求与部分操作规程,对提高车门的安全性具有一定的意义。通过上述分析可知,除了改进安全设计以外,对于自然灾害引起的车门事故,可以通过增加相关灾害检测设施或与气象监测机构实行联动,以减少损失;对于人为因素引起的车门事故,主要通过建立相应的规范和标准,以约束操作人员的行为,达到减少事故的目的;对于因次生灾害引起的车门事故,可以从避免或降低次生灾害发生的角度出发进行研究。
参考文献
[1] 王山,姚晓辉,汪彤.地铁安全评价研究[J].华北科技学院学报. 2006(3).
[2] 李津愚,何琪,孙广民.地铁安全运营措施[J].劳动保护. 2007(6).
[3] 张阿虎,朱晓玉.论我国地铁安全应对之策[J].上海公安高等专科科学学报. 2005(12).