随着地铁工程建设的飞速发展,工程建设的风险管理日益重要,有关单位与工程技术人员展开了相应研究,并取得一定的成绩。 北京、广州和西安分别开展了地铁工程建设的风险管理研究[1-5],钱七虎针对中国地下工程安全风险管理现状进行了剖析,提出了中国地下工程安全风险管理的工作建议[6]。 针对工程建设全过程的安全管理工作的探讨还有待于深化。 笔者在详细分析风险管理关键节点的基础上,阐述了风险管理工作的重点内容,结合风险因素分析,全面探讨了工程建设全过程的风险管理工作。
工程风险是在工程建设过程中产生的,始终贯穿于整个工程建设的全过程,当工程建设进入一个环节,风险管理工作自然进入相应的工作关键点,但风险管理工作是一个系统工程,而不仅仅属于某个单项环节的范畴。 整个工程建设环节与风险管理关键工作之间的关系如图 1 所示。
针对初步设计文件中全线各工点周边环境、工程地质条件等进行风险源的识别,结合初步设计的要求对工程风险进行分析,并确定各工点的风险等级,以便在施工设计时,有针对性地进行专项的风险控制设计,关键内容包含:
2)制订初步设计风险评估分级标准;
3)进行风险评级,并给出风险总体等级;
4)针对初步设计存在的风险问题提出施工图设计阶段风险控制建议。
2. 2 施工设计风险评估
结合风险咨询的结果,对施工设计进行工程风险分析与评估,并结合设计提出有针对性的工程风险控制措施建议。 其关键内容包括:
1)对工程周边环境资料进行详细分析 ,并对重大风险源现状进行评估;
2)分析和评估各工点可能发生的工程风险,提出相应控制措施;
3)针对重大风险源进行专项的评估工作;
4)对设计方案中保证工程安全措施的合理性进行分析,做出一定的评价。
2. 3 施工组织风险评判
在施工组织设计风险管理工作中,施工组织方案的风险专项控制措施是关注的重点,根据对设计的咨询评估结果,确定风险等级与重要的风险控制措施,并保证控制措施的贯彻落实工作。 对施工方法下的风险进行预评判,指出关键控制点,指导施工方案做细做精,有效控制风险。 应包含如下内容:
1)核查施工组织基础资料与设计及现场情况的一致性;
2)审核施工方法 、辅助工法 、施工技术是否满足设计要求,审核施工安全措施及重大风险控制专题方案;
3)审查施工单位监测系统的配置原则 ,包括现场监测对象、内容、范围、频率及监测实施状态;
4)参与施工关键技术措施的可行性、有效性的审定,并对相应的风险作出评判
2. 4 施工现场风险监控
根据对设计、施工组织方案的工程风险分析结果,通过现场监控对工程风险进行有效控制,是工程风险管理体系闭合的重要工作之一。 通过监控工作才能发现问题,及时改正,为体系的良性循环做好坚实基础,要做好以下几项工作:
1)做好施工过程中监控量测工作与数据分析,建立并完善资料数据库和风险管理信息系统;
2)明确各参与工程风险管理单位的职责,确立工作流程;
3) 综合分析资料 , 对施工影响区内的环境安全状态做出及时、可靠的评估,及时指导施工控制工程风险;
4)建立紧急状态下的工程预警和报警的快速反应,实施应急预案的全面控制平台。
3 地铁工程建设风险因素
3. 1 工程建设环境
城市中心区以往的工程建设活动已经对地下空间进行了多次重塑,地铁工程具有相对较多的风险源存在,主要的工程建设环境风险因素分析见表 1。

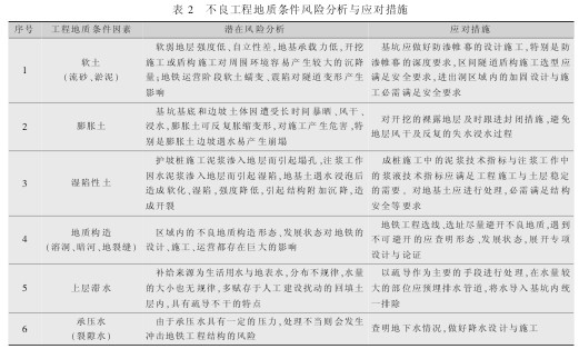
3. 2 工程地质条件
地铁修建与区域内的工程地质条件具有紧密的联系。 对地铁工程影响的特殊土质,如软土、膨胀土、湿陷性土;地下溶洞、暗河、地裂缝等地质构造特征[7-10];地层的物理力学工程特性,地下水性质等缺陷都对工程产生一定的风险。 主要的工程地质条件风险和应对措施如表 2 所示。

3. 3 工法适应性
地下工程施工必然是对土体的破坏和重新平衡过程,每种工法引起的破坏是不一样的,采取的措施也应具有针对性,一旦不符合工程的特点则会引发工程风险。 因此,工法的适应性是关键因素之一,通过对适应性的分析掌握工程风险的控制重点。
地铁工程常用的施工工法各有各自的优势与缺点,因此,工法的应用要结合具体工程实际选用。
3. 4 技术队伍缺陷
随着全国地铁工程建设速度的加快,中国大陆已有 28 座城市在进行地铁建设工作。建设队伍已然跟不上建设发展的需要,大量新的建设力量加入地铁建设中,素质必定良莠不齐。 许多经验不足的队伍未经过全面培训,对事故的先兆反应速度慢,处置突发事件的能力不足,无疑加大了工程的安全风险。 目前,施工过分依赖以往的经验,而科学性和系统性差,在施工环境突然发生变化时,经验的不适用性就凸显出来,原本可控的小隐患有可能诱发成较大的工程风险。
3. 5 监管工作
目前,工程风险监管工作的责任分割常见的做法是:总体设计单位、各标段工地设计单位、监理单位和施工单位分别成为工程规划、设计和施工三个阶段的责任单位。 在实际操作中因责任人的变迁,无法保证对风险进行有效评估和控制的连贯性,还没有建立系统、严密的风险管理体系。 因此,工程风险管理工作应保持高度的客观性、同一性,并且保证监控回路的整体一致性与连贯性,应由专业、高素养的队伍承但。
4 风险管理信息化平台
风险管理重要的工作之一是对信息的分析与决策。 目前,信息反馈采用分级上报的制度,信息存在滞后与虚假行为,如“篡改”数据现象时有发生。 目前,静态采集数据后人工上报的做法,远不能满足复杂环境下地铁工程风险分析和评估的要求。 许多风险问题的出现,往往是因为不能及时地对信息加以分析、评估、预测后做出决策,适时地采取措施造成的,因此,信息化建设至关重要,是技术发展的必然产物,它更能有效地提高工程建设的各种效益———技术效益、管理效益、社会效益等。
信息化施工的关键在于信息反馈的连续性及管理监控指令发布与落实的及时性,重点则是进行信息平台建设,实行即时平行上报制度,必要时可以通过实施监控进行风险控制,实现真正的一体化管理、对风险进行同步控制。
5 结论
风险管理体系的建立,应和工程建设的前期初步设计同步,贯穿整个工程建设全过程,结束于工程施工的完成。 随着地铁工程建设对工程风险管理工作的进一步深入,风险管理还应加强以下重点工作:
1)工程风险管理应根据工程建设的特点,分阶段的提供相应成果,及时的指导工程建设的相应工作。
2)要大力加强集工程技术与管理的综合性风险管理信息化平台建设,结合现场的施工、监理、第三方监测和风险巡察等工作手段,通过平台实现对所有参建单位的管理工作,实现对工程的预警、报警与消警管理,实现对工程风险应急决策的技术支持。
3)做好各类应急预案,以便发生工程风险时及时响应,最大限度地减小损失。
参考文献:
[1] 金淮,张成满,马雪梅,等. 城市轨道交通安全风险技术管理体系的建立[J]. 都市快轨交通,2010,23(1):34-37.
[2] 丁振明. 地下工程穿越既有构筑物安全监控体系管理探讨[J]. 市政技术,2009,27(S2):361-363.
[3] 徐耀德 ,巴 图 ,杨学意. 地铁高架线路连续刚构桥土建安全风险评估[J]. 都市快轨交通,2007,20(4):51-54.
[4] 刘光武. 广州地铁开展安全风险管理的探索与实践[J]. 都市快轨交通,2007,20(5):21-24.
[5] 王鸣晓. 模糊综合评判法在基坑工程风险评估中的应用[J].公路交通科技,2011,28(6):57-61.
[6] 钱七虎 ,戎晓力. 中国地下工程安全风险管理的现状 、问题及相关建议[J]. 岩石力学与工程学报,2008,27(4):649-655.
[7] 韩日美. 西安地铁黄土隧道工程特性分析及对策[J]. 都市快轨交通,2010,23(6):81-84.
[8] 中国建筑科学研究院. GBJ 112-1987 膨胀土地区建筑技术规范[S]. 北京:中国计划出版社,2003.
[9] 曾宪明. 软土边壁 (坡 )破坏模式与喷锚网 (土钉 )支护机理试验研究[D]. 上海:同济大学,1998.
[10] 万志清 ,秦四清 ,李志刚 ,等. 土洞形成的机理及起始条件[J]. 岩石力学与工程学报,2003, 22(8):1377-1382.