北京地铁 14 号线防水施工技术
摘 要:介绍了北京地铁 14 号线工程明挖法车站预铺聚酯胎改性沥青防水卷材的施工应用情况,包括:全包防水设计方案、细部节点防水构造、现场防水施工工艺等,对预铺聚酯胎改性沥青防水卷材的关键防水施工技术进行了详细的分析阐述,同时对预铺防水卷材在应用过程中存在的一些问题进行了探讨。
关键词:地铁车站;预铺改性沥青防水卷材;外防内贴;防水加强层;防水层甩槎保护
1 工程概况
北京地铁 14 号线工程线路起点站为位于北京市西南角的张郭庄站,线路走向为向东延伸至南八里庄站,再向北延至终点站善各庄站,线路呈 形,长度约为 47 km。全线共设 36 座车站,除张郭庄站为高架站外,其余 35 座车站全部为地下站,包括 24 座明挖(盖挖)法车站、2 座明暗挖结合的车站、4 座矿山法车站,另有 5 座换乘车站分别归入 4、6、7、9、10 号线工程。
北京地铁 14 号线工程 24 座明挖法修建的地下车站中,有 9 座车站采用了预铺 5 mm 厚聚酯胎改性沥青防水卷材的方法。
2 防水设计
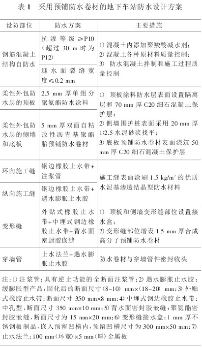
2.1 防水设计方案
在地下车站中,预铺防水卷材主要用于采用“外防内贴”法铺设防水层的结构底板和侧墙。采用预铺防水卷材的地下车站防水设计方案见表 1。


2.2 细部节点防水处理
1)图 1 为地下车站防水构造,明挖车站的侧墙和底板迎水面设置预铺防水卷材防水层,结构顶板迎水面设置单组分聚氨酯防水涂料防水层。
2)平面预铺防水卷材采用空铺法,立面和斜面采用机械固定法(图 2)。

3)阴阳角部位增设防水加强层,防水加强层在防水层之后铺贴,即将防水加强层满粘在已经铺设完毕的防水层表面。图 3 为阴阳角部位预铺防水卷材设置示意图。

4) 侧墙防水卷材层和顶板单组分聚氨酯防水涂料层采用自粘过渡的方式,如出现空鼓、翘边、满粘等较差效果时,可对卷材粘合面进行适当加热后再粘贴,然后增设自粘胶带进行封边处理。图 4 为预铺防水卷材与单组分聚氨酯防水涂料过渡处构造。
5)施工缝设置柔性防水加强层,防水加强层与预铺防水卷材防水层材质和厚度相同,加强层宽度为500 mm,满粘在已经铺设完毕的防水层表面。图 5 为侧墙和底板施工缝处防水构造。
6) 变形缝部位设置延伸率不低于 300%的 1.5mm 厚合成高分子防水卷材(优先选用高分子自粘胶膜防水卷材)作为防水加强层,合成高分子防水卷材满粘在预铺防水卷材表面。图 6 为侧墙和底板变形缝处防水构造。应注意变形缝防水加强层表面不得浇筑细石混凝土保护层,以使加强层与现浇混凝土结构满粘。


3 防水施工技术
预铺防水卷材的施工工艺相对简单,施工速度较快,但在施工过程中也存在一些争议和容易忽视的部位,应引起注意。
3.1 底板防水层的保护层
底板预铺防水卷材防水层的表面是否应该浇筑细石混凝土保护层,目前存在两种不同的观点。
观点一:预铺防水卷材的优势在于能够与浇筑其表面的混凝土满粘,防水层与结构混凝土结合成为一个整体,解决了防水层与现浇混凝土之间的窜水问题。如果在底板防水层表面浇筑了细石混凝土保护层,由于防水层与结构层之间不密贴,容易导致窜水问题,无法发挥该类卷材的优势。
观点二:目前国内地下工程土建施工人员的素质普遍不高,绑扎钢筋、振捣混凝土时对防水层的破坏较为严重,使防水层的整体防水性能下降。底板防水层表面积水、堆积泥沙等杂物,也会降低防水层的不窜水性能。另外,高温环境下卷材表面粘性较大,对后道工序的施工带来一些不利影响。
笔者参与过国内多条地铁工程的防水设计和现场调研,上述两种做法均得到过现场验证。在无保护层的状态下,防水层的破损程度与现场施工人员的素质、文明施工、工期等密切相关;同时,天气、环境对防水层的防水质量影响也较大。笔者参与设计的一个地下车站,底板 4 mm 厚的预铺防水卷材表面未设置保护层,为避免自粘层影响后道工序的施工,撕掉隔离膜后,要求在卷材自粘层表面干撒一层水泥粉,然后直接进行绑扎钢筋作业。在现场施工过程中发现,绑扎钢筋对卷材的破坏较为严重,降雨导致卷材表面积水、堆积泥沙等杂物。为避免出现上述问题,在进行其他类似工程的防水设计时,均要求在防水层表面浇筑细石混凝土保护层。
3.2 卷材的自粘施工
北京地铁 14 号线工程采用了双面自粘聚酯胎改性沥青防水卷材,卷材与卷材进行搭接以及加强层与防水层之间进行粘结时,卷材接触面的隔离膜均要求撕掉,使两层卷材的自粘面之间互相粘结,确保卷材之间的粘结强度和密贴性。但在现场实际操作过程中,即使采用了双面自粘卷材,其粘结质量也难以得到保证,出现大量翘边、空鼓现象(图 7),给现场施工带来很大的困难。

为保证防水卷材的铺设质量,满足工期要求,历经多次现场调研和会议论证,并通过对材料供应企业的实地走访,认为 5 mm 厚的自粘卷材,其胶粘层的持粘性无法满足卷材的粘结质量,难以彻底解决翘边和空鼓问题。通过现场试验,最终确定了局部采用热风枪或喷灯加热的方法,解决了翘边、空鼓的问题。
3.3 预铺防水卷材的甩槎和接槎
预铺防水卷材的甩槎主要位于施工缝、变形缝和预留洞口部位,其中施工缝和变形缝防水卷材的甩槎时间一般在 7~15 d,而预留洞口防水层的甩槎可长达 240~360 d。因此对防水层甩槎采取合理的保护措施,不但关系到接槎能否顺利进行,还关系到卷材老化导致防水性能下降的问题。
3.3.1 结构接缝部位防水层的甩槎和接槎施工
现浇混凝土结构施工过程中,根据设计和混凝土分段浇筑要求,通常需要设置施工缝和变形缝。在这些接缝部位的防水层需要预留出甩槎,甩槎长度应超过结构钢筋端部至少 200 mm(甩槎长度)。立面防水卷材的甩槎保护一般不作特殊要求,仅要求甩槎范围的卷材隔离膜在接槎前不得提前撕掉,避免胶粘层长期暴露。底板卷材甩槎范围应注意采取临时覆盖保护措施,避免泥沙污染、重物堆积以及踩踏导致卷材破坏。
底板预铺防水卷材甩槎做法如下(图 8):1)根据确定的铺设范围预铺底板防水卷材,卷材端部应超过底板后续绑扎钢筋的端部至少 200 mm,该范围为卷材的甩槎范围,其余范围的卷材防水层撕掉表面隔离膜,经验收合格后及时浇筑细石混凝土保护层;2)甩槎卷材表面的隔离膜不得撕掉,然后覆盖一层柔性保护层,柔性保护层一般采用无纺布或 PE 泡沫塑料等;3)在甩槎柔性保护层表面覆盖刚性保护层,刚性保护层可采用木板或沙袋;4) 在进行防水层接槎前,去掉刚性保护层和柔性保护层,撕掉隔离膜,完成卷材的接槎。

3.3.2 通道洞口防水层的甩槎和接槎施工
地铁地下车站需要设置多个出入口通道和通风道等附属结构,这些出入口通道和通风道等附属结构与车站主体结构之间存在大量的接口,防水层在这些通道洞口部位需进行甩槎和接槎操作,使车站主体和附属结构的柔性外包防水层能够形成整体封闭。
通道洞口属渗漏水多发部位,主要原因如下:1)防水层的甩槎难以保护,在凿除围护结构时,容易对柔性防水层的甩槎造成破坏,使接槎难以形成封闭;2)甩槎完整的情况下,也难以确保接槎质量;3)主体与附属结构接口部位存在施工缝,该施工缝无法设置止水带;4)后浇混凝土难以振捣密实,造成结构自防水质量下降。
预铺防水卷材防水层在洞口的甩槎保护和接槎施工应按下列步骤进行:1)在需要凿除的围护结构表面预先设置临时保护板,保护板一般采用厚度不小于15 mm 的木板(图 9);2)铺设预铺防水卷材,预铺防水卷材应超过临时保护板至少 50 mm,预铺防水卷材不得固定在临时保护板上;3) 临时保护板范围内的预铺防水卷材两面的隔离膜均不得撕掉;4)主体结构混凝土浇筑完毕,凿除洞口围护结构后,取出临时保护板,露出预铺防水卷材的甩槎;5)撕掉预铺防水卷材甩槎隔离膜,将附属结构的预铺防水卷材与主体结构预铺防水卷材的甩槎进行搭接,搭接作业可按图 10 所示的两种方式进行(图 10)。
4 结语
预铺防水卷材以其“皮肤式”或“不窜水”的防水理念获得了防水工程界的广泛认可,在地下防水工程中也得到了大量应用。但预铺防水卷材在应用过程中也存在一些亟待解决的问题,应引起注意:
1) 预铺防水卷材的不窜水性是基于防水混凝土的密实性和无裂缝的条件才能实现的,而预铺防水卷材是与迎水面钢筋的混凝土保护层表面粘结的,因此应确保该保护层的厚度、密实性和裂缝宽度符合设计要求,否则不窜水概念难以实现;
2)预铺防水卷材不应过厚,否则无法采用冷自粘施工,即使采用热熔喷烤加热施工,卷材的 T 字形搭接缝部位也难以密实;
3)沥青类预铺防水卷材粘结层的耐久性、与现浇混凝土粘结强度的均匀性(容易出现局部空鼓)尚存在问题;
4) 现场采用明火喷烤施工,丧失了冷作业的优势,且容易发生火灾;
5)预铺防水卷材在阴阳角、施工缝和变形缝部位设置加强层时,施工困难,加强层与防水层的粘结效果较差且防水效果不明显;
6)预铺防水卷材防水层在洞口部位进行接槎时,采用橡化沥青非固化防水涂料进行局部或整环密封加强,容易保证接槎防水质量。