北京地铁10 号线一期工程国贸站方案设计
提 要: 本文主要介绍了北京地铁10 号线一期工程国贸站的工程概况, 并对国贸站的方案设计和施工方案情况进行了详细的论述。
关键词: 地铁; 国贸站; 分离岛式; 换乘; 洞桩法; 侧壁导坑法; 冻结法
1 工程概况
国贸站位于东三环中路与建设国门外大街的交叉路口, 路口为三层互通国贸立交桥, 周边建筑主要有国贸中心、中服大厦、惠普大厦、新东方写字楼等。车站主体与东三环中路走向一致。既有1 号线地铁大北窑站在建国门外大街之下, 为地下三层车站。本站是与1 号线地铁大北窑站的换乘站, 本站站位及埋深主要受1 号线地铁大北窑站区间的控制。
国贸站设计的主要控制因素:
(1) 国贸桥桥桩限制了车站形式;
(2) 与1 号线大北窑站的换乘和国贸桥下密集的市政管线限制了车站埋深。车站底板位于粘土层、粉细砂、中细砂层中, 整个车站均位于潜水层, 底板进入承压水层中约4. 65m。
该站位处的道路两侧管线众多, 主要有电力: <2 000, 埋深5. 15m; 污水: 3 200 × 2 640 、2 600 × 2 250, 埋深2. 86m; 热力: 5 000×3 000, 埋深7. 94m; 此外, 既有1 号线区间位于建国路下, 埋深为9. 2m。受管线和1 号线区间的控制, 10 号线车站仅能从1 号线区间之下通过, 从而, 使车站的埋深受到限制。
2 方案介绍
本次方案设计共做了三个方案。
2. 1 方案一
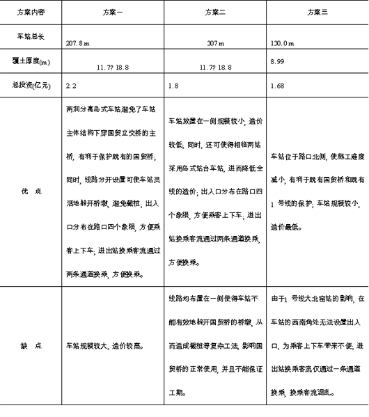
车站位于东三环路和建国路交叉路口下, 站中心里程为D K 21+ 785, 单跨双层(下穿既有1 号线区间段为局部单层) 两洞分离岛式车站, 车站全长207. 8m。与1 号线大北窑站成T 型交叉, 与地铁1 号线之间的换乘为站厅与站厅之间的通道换乘。
2. 2 方案二
车站位于东三环路和建国路交叉路口下, 站中心里程为D K 21+ 785, 双跨双层(下穿既有1 号线区间段为局部双跨单层) 岛式车站, 车站全长307m 。与1 号线大北窑站成T 型交叉, 与地铁1 号线之间的换乘为站厅与站厅之间的通道换乘。
2. 3 方案三
车站位于东三环路和建国路交口的北侧, 站中心里程为D K 21+ 664. 962, 单跨双层三洞分离岛式车站, 与1 号线大北窑站基本成L 型交叉, 与地铁1 号线之间的换乘为站厅与站厅之间的通道换乘。三个方案的比较见表1。经综合分析比较, 建议方案一为推荐方案。
3 施工方案
目前国内地铁车站施工较为成熟的方法有明挖法、盖挖法和暗挖法, 各有优劣, 一般需根据车站的周围环境、道路、交通状况、地下管网等实际状况, 结合本车站的结构型式、功能要求等特点, 并考虑施工工艺、工期、工程造价、工程质量等各方面因素综合比较后确.

图1 方案一总平面图

图2 方案二总平面图

图3 方案三总平面图
表1 国贸站方案比较表

表2 施工方案主要技术经济比较表

通过表2 比较可知, 洞桩法具有地面沉降量小、工期短、结构安全度高、造价适中的优点, 同时降水时间最短, 降水引起的沉降最小, 并可在洞内降水。该点对1 号线地铁车站和既有国贸桥的保护非常有力, 因此双层段车站采用洞桩法施工。下穿既有1 号线区间的单层段, 由于受1 号线大北窑站和密集的国贸桥桩基的影响, 无法采用洞桩法施工而采用中隔壁法施工。
难点工程辅助工法:
(1) 既有1 号线区间保护: 车站中间下穿既有1 号线大北窑站区间单层段覆土厚度达到18. 8m, 整个车站均位于潜水层, 底板进入承压水层中约4. 65m, 施工期间降水难度很大, 且降水容易引起上部区间发生较大的沉降, 影响正常行车运营。目前, 冻结法是防水最有效的手段, 因此, 本段施工采用冻结法进行防水。
(2) 既有国贸桥的保护: 既有国贸桥为三层互通式立交桥, 上部结构为简支T 梁、连续箱梁和连续刚梁, 基础为桩基础。桩尖标高-8. 905~ 7. 612, 位于10 号线结构底以下约2. 7~ 11. 7m。桥桩桩基距车站单层段支护最近处仅0. 3m。施工中应遵循“ 管超前、严注浆、短开挖、强支护、快封闭、勤量测”及“ 先撑后挖, 及时支撑”的方针, 合理控制一次开挖深度和施工步长, 做到万无一失。同时, 在施工前, 采用地面预注浆技术, 事先对国贸桥的桩基部分进行加固, 增大桩的承载力和周围土体的抗变形能力。另外, 在国贸桥的相应部位设置加密监测点, 同时加密监测次数, 根据量测结果随时调整施工参数, 保证国贸桥的正常使用。
4 地面、地下构筑物、管线的处理措施
采取辅助施工措施, 可防止隧道开挖中坍塌, 控制地面的过量下沉, 对保护地下构筑物和管线的正常使用非常有利。施工中采用了下述措施:
冻结施工:
单层段施工时采用冻结法进行防水, 保证上部区间正常行车运营。
大管棚护顶:
沿拱部开挖轮廓线的外缘, 按每米布设3~ 4 根管径为115 mm 的钢管, 并在管内灌满水泥砂浆。
小导管注浆加固地层:
用小导管注浆加固地层, 在导坑开挖中起着防坍塌的作用。导管采用管径为42 mm 的钢管, 导管的长度为3. 5~ 4. 0m。
地面预注浆加固: 从地面进行注浆加固, 对桥梁基础周围的土体进行加固, 浆液采用双液浆。
总之, 上述加固措施应相互配合使用, 对防止导坑坍塌和地表过量下沉, 均可收到预期的效果。
施工时必须对地下管线加强监制, 严格控制地层位移和地面沉降, 以避免管线发生过大的变形而影响其使用。