城市轨道交通多种制式的特征与评价大纲
2004-09-03 23:36
城市轨道交通多种制式的特征与评价大纲(续)
3 其他支承导向系统
3. 1 胶轮导向系统
胶轮导向系统大致可以分为两种类型:一是轮胎-单轨;二是轮胎-导轨。两种方式的共同特点是车辆都是电力驱动,车轮均采用胶轮胎,以多节轮胎电车铰接在一起,组成列车运行。
胶轮导向系统中,无论是哪种车型,其相同的特点是车辆分设走行轮和导向轮,一般用在高架线上为多。走行轮为胶轮,走行在桥梁面上,起支承作用;导向轮也是胶轮,依靠导向板或导向糟对车辆起导向和稳定作用。为了控制车辆轴重,保证胶轮运行安全,这种系统采用小车辆、短列车。目前实际应用的胶轮导向系统的分类如表7。
表7 胶轮导向系统分类表
3. 1. 1 胶轮导向系统的优缺点采用橡胶轮胎车辆的最大优点是:
① 车辆走行噪声低;
② 粘着性能好,有利加减速,适用于大坡道、站间距较短的线路。
采用橡胶轮胎车辆的缺点是:
① 轮胎承重有限(一般限制轴重为8~11 t) , 不如钢轮,故不适合大运量系统;
② 轮胎制造和充气气压要求的技术严格,胶面磨耗大,磨耗胶粉污染环境;
③ 高速运营时会导致轮胎过热(说明实际速度不能过高,目前最大速度一般在60 -70 km/ h) ;
④ 轮胎运行阻力大于钢轨系统,故其能耗较钢轨系统要大;
⑤ 轨道干燥时轮胎摩擦系数将三倍于钢轨,但潮湿时与钢轨相差无多;
⑥ 由于轮胎车辆由导轨引导,技术上较钢轨轨道更复杂;
⑦ 列车折返运行的道岔结构较钢轨系统道岔更为复杂,折返时间较长,能力较低;
⑧ 车辆的运行需要一个导向轨,因此车辆不仅有走行轮,还增加导向轮,在技术上更为复杂。
轮胎车辆系统能力可以通过增加列车编组来提高,但由于其车辆承重有限,车辆编组长度也有限制,折返能力也难以提高,其最终能力一般小于钢轮钢轨系统。一般说来,橡胶轮胎系统输送能力为钢轨的1/ 2 到1/ 3 , 单向小时最大能力在2 万人左右。
3. 1. 2 轮胎-单轨系统
3. 1. 2. 1 主要特点
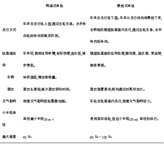
单轨交通一般使用道路上部空间,设高架桥, 故土地占用较少。大多数单轨系统采用橡胶轮胎, 可以适应急弯及大坡度,对复杂地形有较好的适应性,从而减少拆迁量。同时,单轨系统建设工期较短,投资也小于地铁系统。单轨系统的不足是运营费用偏高,而且目前已投产的单轨系统很少达到设计运量。1964 年,日本东京建成了一条13 km 跨座式单轨系统(滨松町-羽田机场间) ;1970 年又开通了大船-湘南江之岛间的悬挂式单轨系统。随着单轨技术改进与成熟,单轨系统有所发展。
单轨交通的特点是梁轨合一。就是车辆架在一根轨道梁上运行。根据车辆走行方式,单轨交通可分为两类:一是跨座式,车辆跨坐在单轨梁上;二是悬吊式,车辆被悬挂在轨道梁之下。目前应用较多的跨座式单轨系统的主要特点如下:
·单轨以高架结构为主,占地面积少,轨道梁宽度窄,占用空间小。
·胶轮的黏着性能好,有利于加减速,有利于在大坡道、小半径曲线上运行,可以适应急转弯及大坡度,对复杂地形有较好的适用性;选线容易,从而减少拆迁量。
·车辆分设走行轮、导向轮,并采用胶轮,受力分散,走行噪音低。
·土建工程简单,建设周期短,投资较少。
·橡胶车轮承载能力受到限制,轴载仅是钢轮的40 %~50 % , 载客能力低。
·单轨车辆的转向架比钢轮转向架复杂,需配置紧急备用轮,造价高,可靠性较差。
·胶轮的滚动摩擦阻力是钢轮的5~10 倍,能耗高,有效加速能力小。
·为了城市景观,高架车站规模(宽度,长度) 必须受到限制,所以制约了列车长度(一般不超过100 m) 和输送能力,且系统不能与道路平面交叉。
·梁轨合一的轨道系统制造工艺要求高;尤其是道岔部分的梁轨结构复杂,移动速度慢,安全防护要求高;列车折返时间较长,最小间隔2. 5 min , 成为运能控制因素。
·综合运营费用偏高。
·列车发生故障停车在区间时,乘客疏散和救援困难。
3. 1. 2. 2 分类和比较
单轨系统的分类比较见表8 。日本已投产单轨车的技术参数见表9。
表8 跨座式单轨与悬挂式单轨比较
一般单轨系统的主要技术特性指标如下: 最小运行时间间隔2. 5 min , 一般采用4~ 7 min , 正常运行最小间隔为3 min 。每节车厢乘客人数定员95 人(0. 33 m2/ 人),
超员140 人(0. 14 m2/ 人) 。每列车编组数2~6 节。时刻表速度30 km/ h 。建设投资(包括车辆) 65~145 亿日元/ km 。运营费2. 21 亿日元/ (km·年) 。最低经济运输量4 000 人/ km·天(假定平均票价为150 日元/ 人) 。
单轨系统能力按6 辆编组、3 min 间隔运行、每辆定员95 人(站位按3 人/ m2) 、满载率150 % 计算,则小时单向运行能力为1. 71 万人。
若按重庆单轨车辆定员计算:头车长14. 8 m , 定员为151 人(其中座席32 人);中间车长13. 9 m , 定员为165 人(其中座席36 人);以4~6 辆车编组,列车长度为60. 2 m~89. 4 m , 定员632~962 人,运行20 对/h。则其单向运行能力可达1. 2~ 1. 9 万人次/h。
表9 日本已投产单轨车的技术参数
3. 1. 3 轮胎-导轨自动导向交通胶轮-导轨系统在许多国家应用,法国里尔的VAL 系统及日本的A GT 系统具有典型的代表性。
日本在近年中发展的新交通系统是一种自动导向交通( Automatic Guideway Transit , 简作A GT) ,是通过车辆的导向轮(非驱动轮) 依靠专用轨引导列车运行。这与一般胶轮-导轨交通的基本原理一样,车辆有走行轮和导向轮,通过导向轨引导运行,通过计算机实现自动无人驾驶。按照专用导向轨的位置,A GT 系统可以分为两种形式:一是轨道中央引导方式;二是侧向引导方式。在日本,较早的A GT 系统是1981 年开通的2 条线路: 神户新交通公司开通的三宫-中公园线路,全长6. 4 km ; 大阪市住之江公园-中埠头间的6. 6 km 线路。目前这2 条线路均采用无人驾驶的A TO 系统,运营速度为22~ 27 km/ h , 最大速度达到60 km/ h ,高峰期最小运行间隔达到3 min 左右。A GT 一般采用A TS/ A TC 单人驾驶或A TO 无人驾驶,单线或复线线路,平均车站间距设为650~1 400 m , 采用直流750 V 或三相交流600 V 供电方式,最小曲线半径为25~60 m , 最大坡度4. 5 %~6. 0 % 。A GT 列车一般编组为2~6 节,最高速度50~63 km/ h , 运行间隔3~8 min 。
A GT 系统的特点是:
① 车辆小型化、重量轻,高架桥可采用薄型结构梁,降低建设成本。
② 采用计算机控制系统,可实现无人驾驶,但载客量小,初期成本较高。
③ 可实现车站管理智能化,节约运营费用。
④ 适用于大坡度线路上运行。
⑤ 车辆走行噪声低。
⑥ 轮胎走行部分路面的耐磨性和可维修性问题有待研究解决。根据日本已有A GT 系统的情况,一般条件下的技术经济指标如下所示: 每节车辆长度8~8. 5 m ,6 节编组; 最小运行时间间隔3 min ; 每节车厢的乘客人数定员为55~60 人; 每列车编组数4~12 节; 时刻表速度20~30 km/ h ; 建设投资(包括车辆) 65~165 亿日元/ km ; 运营费2. 33 亿日元/ (km·年); 最低经济运输量4 300 人/ km·天(假定平均票价为150 日元/ 人) 。
日本A GT 系统的能力按最长6 辆编组、最小间隔3 min (20 对/ h) 、每辆定员55~60 人、满载率取130 % 计算。则其小时单向运行能力为9 000 人次。
3. 2 索道-空中客车
空中客车是以悬索技术为基础开发出来的运输系统,其主要特点是:
①运力中等。约为1 万人次/h ;车辆由多节模块编组(端部有门,中部有门,中部无门三种),客车长度可根据需要联接。
②速度快。最高达80 km/ h ,运行速度为60 km/ h ,平均速度为35 km/ h ,过岔速度为14. 5 km/ h。
③与地无争。采用空中专用线路,轨面离地面高度为10 m 左右,不与地面车辆争路权,不与地面交通干扰。
④爬坡力强。因采用胶轮,爬坡力强(可达8 %) ,适应起伏大、高差大的地形。
⑤跨距大。一般为200~300 m ,最大可达900 ~1 200 m ,对跨越河流、沟谷、山丘、房屋等有利。但必须设长大直线段,以便采用索轨型式;若遇曲线,须设硬轨。硬轨地段曲线半径小(30 m) 、跨度小(15 m) 、速度低、造价高,应尽量减少。因此宜用在空旷直线地段。
⑥景观差。从索轨和硬轨的架设结构形式分析,硬轨段是门框式结构,全断面覆盖于道路上方, 盖顶高达约14 m ;索轨是由支架和缆索组成,支架是钢塔架,一般高度在40~60 m ,跨江大跨度时可高达100 m。线间距大(车体宽+ 3 m) 。缆索是由悬索、吊索、轨索三者组成,形成大面积的悬索、吊索群竖型索面,有碍街道景观。
⑦建设快。一般10 km 线路的工期约15 月。
⑧无污染。噪声低,无废气,有利环保。
⑨安全逃生条件差,救援困难。
3. 3 磁浮列车
磁浮列车是以无接触的电磁悬浮、导向和驱动方式独立专用的高速运行系统。该系统分为“常导和“超导两种系统。常导系统是当前以德国TR 和日本HSST 为代表的两种磁浮列车,都是采用普通导体通电励磁,产生电磁浮力,车辆与轨道之间的悬浮间隙一般为8~10 mm ,因此通称为常导磁浮列车。超导系统是以日本的MLX 型磁浮列车为代表,它利用低温超导线圈产生强大磁场而产生电磁浮力,因此通称为超导磁浮列车。磁浮列车的建设标准、运动概念与钢轮/ 钢轨系统的运动方式完全不同。它与轮轨系统的根本不同在于采用了非粘着驱动方式,是当前一种新兴的、完全独立的客运系统。磁浮列车按速度分,可分为高速与常速两种。
高速磁浮列车最高速度定位300~500 km/ h。目前在日本采用低温超导ML XO1 型磁浮列车试验运行速度达552 km/ h ,但仍在按计划运行试验和研究之中。在德国,采用常导TR08 型磁浮列车在爱姆斯兰基地试验线(31. 5 km) 取得试运行成功,最高速达450 km/ h。这种系统从运行的经济性讲,较适用于城际长运距的高水平服务的高速客运交通。已通车试运行的上海浦东机场~龙阳路的示范运营线,即采用这种系统。TR 型磁浮列车的车辆宽3. 7 m ,以头车、中车、尾车三种组合,列车长度为(27. 5 + n·24. 5 + 27. 5) m ,定员为(56 + n ·110 + 78) 人/ 列。若以6 辆编组,5 min 间隔运行,单向运能为6 888 人/h。
常速磁悬浮列车最高速度定位一般为100~ 300 km/ h。日本目前拟订的HSST 系统经过长年试验,取得成功,并将建设实用线路 爱知东部丘陵线。该线长为8. 9 km ,最高时速130 km , 2002 年开始建设,2005 年爱知国际万国博览会时开始运营。日本现已开发出中速型100S(8. 5 m) 及100L (14. 4 m) 的车辆,并得到国土交通省关于系统安全性和实用化的认可。该线基本以3 辆100L 型进行编组。这种系统较适用于大城市内组团间中长运距的高水平服务的快速客运交通。
日本HSST 系统磁浮列车系统的主要特征包括:
①磁浮轨道系统的曲线和道岔性能,与单轨和新交通系统大致相同。
②磁浮不仅具有新交通系统的特点,而且噪声小,大幅减少了轨道的维护费用。
③车辆载荷平均分布,车身较轻,桥梁等建筑的费用相应减少。
④磁浮车辆费用较高,需要大批量生产才能保证效益。
⑤磁浮(HSST) 系统能力计算参数大致为:6 辆编组,3 min 间隔运行,每列车定员326 人,单向运能为6 520 人/h 由此可见,一条磁浮轨道系统单向运能一般为0. 6 万人/h。如果适当加大列车编组或行车密度, 运能尚可适当提高。但如车站位于市区高架,列车长度宜控制在100 m 。
4 各种轨道交通系统主要特征汇总性;运营功能定位的合理性;系统运能的可扩展性。
表10 各种轨道交通系统主要特征汇总表
4. 1. 2 车辆限界和轴重对土建工程的造价影响和D2 型低地板车,均属钢轮钢轨系统;重庆的胶轮(1) 车辆限界对隧道断面的影响单轨属胶轮导向系统;空中客车属索道系统。车辆限界的主要控制因素是车辆高度,这与车厢高度、车轮轮径、受电方式有关。例如:直线电机车辆因将牵引电机的转子和定子分别分解在车辆和轨道上,使车辆的轮径减小,又采用下部受电方式,所以车辆高度降低,使隧道断面相对减小,对土建工程造价有明显下降。可按万元/m 计。
(2) 车辆轴重对桥梁工程的影响
在相同桥跨的情况下,对不同的轴重的荷载, 其桥梁结构工程造价是有差距的。可按万元/m 计。
5 各类系统制式的选择原则和评价大纲
各类系统选择和评价的基本原则是:“现在可实施性,未来— 可持续发展”。根据近年来各城市轨道交通建设和运营实践经验(包括车辆和运营理念的发展思维) ,建立了如下城市轨道交通系统评价体系(4 个大项,12 个支项) :
(1) 功能评价— 运量级和运行制式的适用性;运营功能定位的合理性;系统运能的可扩展性。
(2) 安全评价 —车辆与设备的可靠性;运营与维修的保障性;灾害预防与救援的及时性。
(3) 环境评价 工程实施对城市交通和环境影响;轨道交通运营对城市环境影响;轨道交通建
筑对城市景观的影响。
(4) 经济评价 车辆选型与土建工程的经济性;车辆运营成本评价;投入与效益的风险性和可
持续发展。以下对评价体系展开讨论。
5. 1 功能评价 满足运量需求以及系统的运量等级、适应性和可扩展性
5. 1. 1 运量级和运行制式的适用性
运行系统的选择首先是要满足运量的需要。在不同的城市、不同的线路上,其预测的客流是不同的。根据每条线路的高峰小时的断面流量,经过客流特征分析,确定线路的运量等级,分出高运量级、大运量级、中运量级和低运量级的量级定位。如为大运量级,宜选钢轮钢轨系统;如为中运量级, 应结合沿线地形和环境条件,除选钢轮钢轨(含直线电机车) 系统外,还可选胶轮系统;如为低运量级,在地面公共交通运载能力和运行速度方面不能胜任发展的形势下,或者出于环境保护的需要,可采用新型有轨电车或其它胶轮系统。总之,运量级的合理选定就是系统选择的第一步。
在量级定位的基础上选定运行制式。运行制式主要是选择车辆型式、列车编组和运行密度。在确定系统运能量级,满足运量需求的前提下,要对选定的系统功能、规模经济、运行安全、技术先进等方面进行宏观性评价,为系统选择奠定基础。
5. 1. 2 运营功能定位的合理性
运营功能评价是为运营线路功能定位,是对选择的运行制式进一步评价,主要表现在“性质、距离、速度三方面进行评价。
(1) 客运性质:待建线路是市区线(城市轨道交通),还是市域线(城际轨道交通),这是运营线路功能的基本定位。不同的客运性质,必然对运营的速度、舒适度、座位率等指标不一样。这是对交通制式和车辆选择必须考虑的首选条件。
(2) 线路长度和平均乘车距离:这一指标反映了客流的性质和服务对象,可明确线路是以市内客流为主还是市际客流为主。如以市内容流为主,则应选中运距为主的城市轨道交通方式;如以市际客流为主,则应选长运距为主的城际轨道交通方式。这样便奠定了选择运营交通的制式和车辆型式的基础。
(3) 控制全程时间的速度:如果属于城市群的市际交通,线路长,中间车站少,为控制全程时间, 在速度上有提速要求,可采用最高速度突破80 km/ h 的车辆;如中间无站,则可考虑高速直达列车;如距离很长,有长大站距的线路,有条件的地方可选用磁浮列车。一般认为,在城市中心区范围内的全程线路,或由城市中心向外延伸的全程线路, 对全程运行时间不宜超过1 小时的概念来确定基本服务水平。由此从线路长度确定旅行速度。然而,旅行速度决定于站间距、停站时分。最终从运行需求选定车辆最高速度。对于车辆最高速度选定的经济性列入另项评价。
由此可见,系统功能从“性质、距离、速度三方面进行评价,就是抓住了轨道交通系统各种不同运行要求的基本特征,是规模的适应性和经济性的评价基础。
5. 1. 3 运行系统的适应性和可扩展性评价
系统运能量级是根据客流预测而定。但由于客流量预测的年限太长,不可预知因素较多,所以应当注意其预测值既有可信性的一面,又有风险性的一面。对于系统的运量级选择,不仅要满足运量预测需求的适应,还要留有适当储备量(10 %~ 15 %) ,并进行可扩展性评价。
系统的可扩展性评价的关键是要找出列车运行能力的控制点。在轨道交通系统中,其控制点总是在设有道岔的地方,例如列车折返线、车场出入线等与正线接轨的道岔区。不同的道岔结构和布置形式、不同的列车长度和速度、不同的信号制式和配置、不同的司机和驾驶模式,造成了不同的折返时间,产生的结果都是不同的。
系统的可扩展性是在不增加土建工程设施的基础上来评价的。一般来说,系统的设计规模是在满足远期设计年限客流需求的基础上确定的。在车站土建规模和轨道工程已经固定不变、列车长度已达最大设计长度的情况下,则在运营设备配置上(尤其是信号系统) 总是留有一定余量。一般留有
1. 1~1. 15 储备系数的储备运能,这是必要的。系统的可扩展性还指在上述设计运能的基础上再挖掘潜在运能(包括车辆性能和信号系统的技术改造措施) 后可能提高的最大运行能力。所以运行系统的“设计运能-储备运能-潜在运能三级分析评价是对系统的可扩展性评价的基本要点。
5. 2 安全评价— 运行安全可靠
城市轨道交通是一个独立的、封闭性运行系统,有专用的信号系统,在运行上应具有可靠的安全性。为此必须对车辆和设备的可靠性、维修的保障性、灾害预防与救援的及时性等进行认真评价。
5.2.1 车辆与设备的可靠性评价— 安全第一
车辆与机电设备的可靠性是城市轨道交通运行安全的基本保证,尤其是车辆的可靠性列为首位。因为车辆是载客的,是唯一的动态移动设备, 担负的安全责任最重。由于车辆是编组成列车在封闭的环境中运行的,出现故障的概率会多一些, 所以抗风险的要求高一些。因此车辆技术性能的配置应更为严格:要求各种车辆即使在发生失去1/2动力的故障情况下,仍能维持安全运行到达就近车站,保证乘客在车站安全疏散。
各种运营设备的可靠性是对车辆和运行安全的重要保证,尤其是供电、通信和信号系统,直接影响运行安全的设备系统,均应具备双重的可靠性。
5.2.2 运营与维修的保障性评价— 无后顾之忧
车辆与机电设备必须有一个维修保障体系的支持,必须有充足的备用互换的零件(尤其是车辆),才能使城市轨道交通长期安全运行而无后顾之忧。这里就要考虑车辆与机电设备国产化和产业化的问题,以保证备用互换的产品供应。这一点作为支持安全运行的强大后盾,也是可持续发展的支撑点。
5.2.3 灾害预防与救援的及时性评价— 及时有效
灾害中最可能发生的火灾。灾害预防与救援的最大问题是运行中的车辆。最可怕的灾害是车辆停在区间隧道里不能启动,因为最困难的救援就是车辆停在区间隧道里边致使乘客疏散最慢、最难、最延误时间、最容易出现危险。所以在发生灾害时,只要车辆不发生动力故障,就一定要行驶到车站,这是最安全的保证。
车辆发生停车事故的情况一般是:发生停电故障(这属于车辆以外的问题);发生车辆机械故障(这是车辆的维修保养质量问题) 。只要车辆不着火,不出现故障加灾害的扩大化情况,只要隧道内的通风和照明有保证,那么救援只是乘客安全疏散的方式和疏散的时间问题。由此可见,车辆的可靠性是灾害预防的最最重要关键。其中车辆本身的阻燃性更为重要,同时乘客的疏散措施和救援条件更是举足轻重。
机电设备的灾害预防,除了产品的标准和阻燃能力外,还要另外设置防灾报警和自动灭火系统, 以防万无一失。
在城市轨道交通系统中,尽管采取了各种防灾措施,但由于整个系统的复杂性以及运行状态的多变性,再加上人为因素,不同的事故和灾情总是有可能发生的。然后,不管灾情的大小,关键是如何有效地及时灭灾、及时救援、及时逃生,这是摆在现实面前的重要问题。这就是系统安全的评价主题。
最好的设备,最好的防灾监控系统,还是需要人来操作。所以健全管理制度以及经常性的教育、培训对预防灾害显得更为重要。
5.3 环境评价— 融入城市环境,噪声防护和景观保护
城市轨道交通是城市交通的骨干系统,是城市建设总体规划的重要组成部分,所以城市轨道交通必须融入于城市建设的大环境之中。城市轨道交通建设必须与城市环境保持一致,与城市发展保持一致,这样才能真正成为城市建设中不可分割的组成部分。为此,必须做好工程环境、运营环境和城市景观的设计和评价。
轨道交通的工程环境评价重点应在工程实施条件的可能性,包括施工环境和运行环境。施工环境虽然是短期的,却是可实施性的控制性要素。运行环境是长期的,是评价的重点,要使城市居民欣然接受,并认为是城市出行中最便捷的现代化交通方式,以保证工程实施的可能性。
5.3.1 工程实施对城市交通和环境影响的评价
工程实施的环境,主要是工程外部环境。由于工程施工,必须对沿线的地形、道路、建筑的形态进行研究,重点是分析工程实施条件及其对环境的影响。这包括对地面道路宽度影响和占用情况、施工期对交通影响、施工机械的噪声和振动对居民生活的影响、施工场地卫生等外部条件的评价。这是客观条件与人为主观努力的平衡。一般来讲,工程实施环境中人为可控的因素占主要地位。经过采取措施,环境影响应符合规定并经有关部门认可批准,工程才能开工。
5.3.2 轨道交通运营对城市环境影响的评价
运营环境主要是指车辆、轨道、结构在运行中的噪声问题。因此,环境评价的重点除了是对车辆提出技术要求外,重点是研究有哪些敏感地段、应采取哪些减振减噪防护措施,以及在今后的运行中预期达到的效果。
5.3.3 轨道交通建筑对城市景观的适应性评价
景观就是视觉环境,是对轨道交通建筑物的体量、造型、高度、通透度和视角的评价,实际上是与城市建筑物的距离、形态的对比和协调关系的评价。因此,这方面的评价包括线路的敷设形式及其对周边环境的视觉评价。线路的敷设方式是指采用地下、高架、地面等的形态。地面线和高架线的位置,与周边环境的关系格外重要。因为人们的敏感点除了噪声外,就是景观问题。尤其是高架桥及高架车站的建筑物最为敏感。从原则上说,城市建筑物与轨道交通建筑物的关系是红花与绿叶的关系。从总体上说,轨道交通建筑是城市建筑群中的一个标点符号,是点缀性建筑,要从城市设计角度去处理好相对关系。为此,要处理好轨道交通的高架桥及高架车站的景观,一定要控制好建筑物的体量和造型,把握好距离、高度、通透度和视角的评价。当然,对地下车站的地面出入口和风亭建筑的景观评价也一样重要,不可忽略。
5. 4 经济评价 投入与成本
投入与成本的最小化,效益和利润的最大化, 是城市轨道交通建设和运营概念上追求的目标。这对于系统制式的选择和决策十分重要。但是每一条线路的情况千差万别,很难用一般的规律进行慨括。从车辆、土建、系统设备之间的关系分析,每一个专业之间的关系是十分错综复杂的,有着千丝
万缕联系,是一个综合性很强的系统工程。对项目组合的经济评价,只能抓住相对比较独立的主要组成内容进行评价。由于设备与控制系统在各种轨道交通制式中,受系统制式和外部条件影响较小, 具有较多的共性内容,可暂不列入本文研究内容, 以便研究问题的简单化。为此,本文仅突出车辆与土建工程两大关系进行评价。
5. 4. 1 车辆选型与土建工程的经济性评价
5. 4. 1. 1 车辆价格与载客能力的评价
以车辆价格与载客能力之比来评价时,若从单元价值比的概念,则可分为两个评价指标:
①长度价 每辆车每延米的价格,万元/m ;
②定员价 每辆车按载客量(定员) 计算的人均价格,万元/ 人。上述两个指标是一个价格概念,反映不同品质的车辆及其不同的价格。
车辆价格是与车体的长度、材料、内装修、电机、电器、制动系统等配置的水平不同而起伏很大, 尤其是列车驾驶室数量、车辆最高速度的定值,对造价影响更大;此外,还与车辆购置批量大小及国产化率水平有关。因此,表11 中的数据仅仅是当前在中国市场的参考数值,仅给以一个价格上的量级概念,以便有一个直观的理解。(有些车辆尚未在中国市场出现,表中暂缺) 。
5. 4. 2 车辆运营成本评价车辆运营成本主要包括:车辆牵引能耗,车辆维修成本,隧道通风(降温排热) 费用等。车辆牵引能耗是指每辆车或按定员计算的平均牵引耗电量,即: kW·h/ 车·km , 或kW·h/ 人· km 。车辆维修成本可按每辆车的维修量计,包括接触网的维修。如直线电机系统,应包括轨道上感应板的维修量。维修成本可按工作量(工作小时) 计, 即:h/ 车·km 。
隧道通风费用可暂不计列。
5. 4. 3 投入与效益的风险性和可持续发展评价
(1) 建设规模与客流风险的适应性和灵活性评价
系统运行组织的灵活性主要表现在客流风险的适应性,以及列车运行调度、折返运行的灵活性, 使运行组织对客流的变化具有较大的适应调整能力,达到列车运行的经济性。这是对运行制式选择的重要评价。
风险的适应性:由于目前我国的客流预测方法以及城市形态和经济尚在高速发展阶段,城市结构和布局尚未十分稳定,因此对于30 年后的远景城市规模的规划只是构想,还存在许多不定因素。所以,对于客流的预测数值,可能在总体的量级上能达到一定的可信度,但与未来的实际情况肯定会有一定的差距。这种差距对轨道交通建设规模的抉择存在较大风险。因此,在选择制式时,充分考虑系统的运营规模及具有的抗风险适应能力是十分重要的。所谓抗风险能力,就是在确定运营设计能力时要留有10 %~15 % 的余量;同时要考虑未来在土建工程规模不变的条件下,通信信号设备的更新换代和改造,还能提高一定的运行能力。
运行的灵活性:任何系统的列车运行密度是有极限的。但各设计年、各时段的客流变化总是不一样的,因此列车运行的密度、交路应有良好的灵活性。运行灵活性主要表现在车辆编组的灵活性、组织折返运行的灵活性、线路轨道的结构(主要是道岔) 对于列车通过速度和折返能力具有良好的适应性等,以便达到运营上的经济性。
(2) 运营制式系统的可持续性发展评价
·技术的先进性和可靠性:由于轨道交通的建设周期较长,而当前的技术和产品发展甚快,所以选择运营制式时,应有适当的超前意识。选择技术的先进性是必要的,使工程建成后的10 年内不改造,使运营设备在使用寿命内充分发挥最大的效率。对于先进性不是盲目的,是从功能要求出发, 要科学论证、理论合理、技术先进、产品可靠、实施可行。
·产业的市场化发展前景:轨道交通的建设和发展,对车辆和机电设备的大批量需求,必定形成轨道交通的产业系统。由于国产化实施政策的指导和支持,必定加快产业的市场化,因此对我国轨道交通产业的市场化发展前景应当是充满信心。在当前我国轨道交通发展领域内,常规的钢轮钢轨制式、旋转电机的车辆、35 kV 和10 kV 的供电系统、准移动闭塞的ATC 信号系统均被普遍采用,技术成熟,安全可靠,产业的市场化发展前景普遍看好。但是,对于采用新技术、新产品如何去判断和接受,必定有一个认识过程,有一个突破的过程,有一个发展的过程。这总是要有第一个人去做,就是第一个吃螃蟹的人。他必定是讲科学、有胆识、敢于面对创新的人。成功与风险总是共存,这就是在发展中的较量。因此,对产业的市场化发展前景的评价必定是仁者见仁、智者见智,评价不一。其关键在于决策者的信心。我们相信“发展是硬道理”, 这是永远的真理。
6 小结
通过以上分析可得到以下启示:
(1) 城市轨道交通是城市公共交通中多层次结构中的骨干系统,是为中长运距客流服务的快速客运系统,应注意在城市公共交通客运总量中分担合理的比例。
(2) 城市轨道交通可根据客运量大小不同,选择合适的、经济的运量级系统。
(3) 城市轨道交通的制式应在经济的运量级的前提下,选择适合城市地形和协调环境条件的交通
制式。大运量级的制式宜采用钢轮钢轨系统为佳。
(4) 中运量级的系统有多种系统制式。应选择适合城市地形和环境条件、技术先进、成熟、安全可靠的制式。
(5) 系统和制式的选择评价应从“ 功能、安全、环境、经济” 四个评价体系进行论证和抉择,要充分考虑风险和效益。
(6) 在系统制式选择时,必须从全线网规划全局考虑,制式不宜太多,要有层次,要有一定规模,
在一定范围内具有互通性,资源共享,发挥最大效益。
参 考 文 献
1 中国国际工程咨询公司. 中日合作城市轨道交通建设与规划专题研究报告. 2003



