中国节能协会城轨交通节能专业专委会
中国勘察设计协会轨道交通分会
中国土木工程学会轨道交通分会
中国城市轨道交通协会设计咨询专业委员会

行业资讯

城市轨道交通工程设计咨询过程投资控制

发布日期:2006-02-17 18:29

城市轨道交通工程设计咨询过程投资控制探讨
 
摘 要 给出在设计咨询阶段对项目投资进行节约控制的重要意义,分析城市轨道交通项目在设计咨询阶段投资控制的主要方法,把各阶段的投资控制目标、手段加以明确区分,对价值工程和限额设计的具体运用方式方法进行了阐述和比较,界定了各设计咨询阶段投资控制的实施原则和控制要点。
关键词 城市轨道交通 投资控制 价值工程 限额设计
 
      伴随我国城市化进程的加快,城市轨道交通工程作为大城市交通组织的重要手段,日益引起广泛的关注,如何合理确定投资规模以及如何有效地控制投资,已成为轨道交通建设管理领域的重大课题。本文从设计咨询阶段投资控制的手段和方法研究入手,对轨道交通工程投资目标的合理确定和投资控制手段进行探讨。
1 设计咨询阶段进行投资控制的重要意义
      投资控制是项目管理的核心目标之一,围绕项目生命周期成本发生规律(见图1所示)可以发现,只有在项目早期进行投资的优化控制,才能取得最佳的成本控制效果。
      在项目设计咨询阶段,项目的具体实施方案仍处于研究优化阶段,投资具有较大的可调整性,投资控制活动对项目投资具有最大的影响力,采取价值工程等手段,围绕功能分析和成本分析确定合理的项目投资目标,可以有效地降低项目投资。
      到项目施工阶段,设计方案已开始实施,项目投资基本稳定,投资控制活动对项目投资的影响力已低于20%,项目成本控制的重心在于通过招投标选择优秀的施工承包商,通过严格的设计变更管理、有效的施工组织优化,保证项目投资整体受控并实现一定的节约。
      在项目运营维护阶段,项目已经建成,投资控制活动对项目投资的影响已经很微弱,投资控制的重心在于实现预定的运营方案和成本设计方案,并根据实际运行效果进行局部的改良,以达到部分节约运营成本的目的。
      因此,项目投资控制活动的关键在于抓好设计咨询阶段的投资控制和活动。
2 投资控制的主要管理工具和手段  
      根据国内城市轨道交通工程项目管理和设计咨询工作实践,价值工程和限额设计是有效的投资控制工具和手段。
      价值工程是投资控制的关键分析管理工具,从功能与成本的合理匹配入手,在保证工程安全和基本功能需求的基础上,减少冗余功能,优化有效成本费用的功能贡献,以达到充分发挥成本费用效益的目的。应该说,价值工程是投资控制的核心分析和管理手段,同时也上升为项目管理的关键理念之一。
      限额设计是目标管理在投资控制方面的具体运用,在价值工程思路的指导下,围绕价值分析确定的限额投资目标,通过细化的多方案经济比选、设备选型分析等手段,确保设计过程投资控制在预定目标之内,其核心在于限额目标的合理确定、严格的过程控制,包括严格的设计变更管理。
      在项目投资管理过程中,价值工程与限额设计两种手段的关系见表1。
3 设计咨询阶段投资控制的目标与手段  
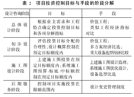
      设计咨询阶段通常划分为总体设计、初步设计、施工图设计和后期服务四个阶段。各阶段投资控制工作从粗到细,逐步深入,采取价值工程研究、方案比选、方案优化、设备选型等手段,充分挖掘投资节约潜力,在设计咨询阶段就保证工程投资的有效控制。
3.1 各阶段目标和主要手段  
      项目投资控制工作总目标为:在满足功能需求、质量标准的基础上,设计投资控制在预定目标范围内。项目投资控制目标与手段的阶段分解见表2。
3.2 设计咨询投资控制工作流程
      设计咨询投资控制工作流程见图2。
3.3 投资控制管理活动的基本原则要求
      (1)价值工程作为投资控制活动开展的主线和起点,必须基于价值工程成果。通过对项目功能、业主需求的全面分析,从大交通、多专业综合角度,进一步寻找提高项目成本效益水平的手段,研究其与项目全寿命周期成本的合理匹配,在综合比较同类工程技术经济指标的基础上,提出本项目限额设计的具体指标,报业主批准作为项目投资控制和限额设计控制的依据。
      (2)设计咨询工作应遵循“安全第一、标准适度、经济合理”的原则开展,在投资限额目标的基础上,结合项目设计内容进一步分解投资,明确投资控制主要指标,在编制设计概、预算时逐步细化落实。
      (3)在保证项目功能和设计质量的前提下,设计工作按投资限额开展,在限额设计范围内充分运用价值分析、多方案技术经济比较等技术手段,对设计方案进行优化,降低工程投资、严格控制投资概算。
      (4)设计方案比选都应进行技术经济比较,并推荐采用性能价格比最优的方案。经济比选应根据阶段设计成果,采取相应的投资估算指标,保证估算的准确性和比选结果的有效性。
      (5)设计概算依据当地概算定额等计价法规规定编制,采用市场价格必须多方询价,选择适中的价格,保证投资的准确性和合理性。在投资编制过程中,还应适当考虑涨价、不可遇见因素可能导致的风险损失。
      (6)重视过程检查,将限额设计作为项目设计工作例会的重要内容,定期根据进展情况,检查限额设计目标执行情况,及时对影响投资控制的因素进行分析,采取有效措施,保证工程投资控制在预定目标范围内。
      (7)严格控制扩大初步设计和施工图设计的变更,设计变更必须提出经济影响后果分析,重大方案变更必须提出技术经济比选方案,经审批后方可实施,确保工程概、预算不突破限额目标。
3.4 各设计咨询阶段投资控制管理要点
3.4 .1总体设计阶段
      价值工程是总体设计阶段投资控制活动的主线,通过价值工程研究成果,确定适宜的项目目标投资,为后续投资控制活动的开展奠定基础。
(1)功能分析:识别业主功能需求要点,明确项目总体设计的总目标,并分解确定各工点系统功能目标。
(2)各专业围绕所识别功能开展设计优化。
(3)依照当地价格水平进行详细投资估算,估算指标精度应与设计方案深度相符。
(4)分析项目总投资及分项投资指标,并与类似工程比较,研究分析差异,确定下一步方案优化重点。
(5)按照价值工程要求,对项目功能、成本全面评估。
(6)进行项目投资风险分析和经济评价,为业主融资方案优化和投资控制提供决策支持。
(7)确定限额设计总指标和分项指标。
3.4 .2 初步设计阶段
      初步设计阶段是设计咨询活动中最重要的阶段,通过在预定投资目标下开展的方案比较、方案优化和价值工程研究活动,编制完成项目初步设计文件和初步设计概算,基本确定本项目投资。
(1)方案深化,并对投资有重要影响的方案进行多方案经济比选。
(2)编制确定本项目设计概算编制原则,统一投资计算办法。
(3)对设计方案进行总体审查,重要方案可邀请外部专家论证,寻找方案功能成本性价比的最优匹配。
(4)检查设计过程的限额设计执行情况,重点检查设计方案和重大设备选型。
(5)稳定设计方案和外部规划衔接条件。
(6)编制初步设计概算,并对投资指标进一步对比分析,检查限额指标的执行情况。
(7)评审确认初步设计概算。
3.4 .3 施工图设计阶段
      施工图设计阶段是项目投资的细化落实阶段,在初步设计文件基础上,细化设备材料选型和具体设计工作,在初步设计概算限额内进一步挖掘投资节约潜力。
      (1)在初步设计概算投资限额范围内,进一步深化方案、设备询价比选,对超限额的设计方案必须分析原因,不合理提高预定功能标准或投资浪费的设计方案一律否决。
      (2)严格设计变更管理,必须结合对项目功能的影响,进行多方案经济比选,控制投资在限额范围内。
3.4.4后期服务阶段
      后续服务阶段主要是监控投资的发生过程,并对投资管理的总体效果进行评价和总结。
      (1)严格设计变更管理,所有变更都必须附投资影响分析,超限额变更方案必须经原限额审批主管批准;
      (2)总结分析项目投资管理过程,对限额目标设置的合理性、投资控制管理流程与实际操作情况、变更管理情况、项目遇到的风险因素及对投资的影响和控制手段、投资控制活动的总体效果等进行综合评价和总结,以提高后续项目的投资管理能力。
 
参考文献
[1]北京城建设计研究总院.深圳地铁3号线勘测设计总承包投标文件[G].北京,2004.
[2]谭浩邦.价值工程方法研究[M].广州:广东科技出版社,1992.
[3]陈光.城市轨道交通项目全寿命周期价值工程的应用研究[J].都市快轨交通,2004,17(增刊).
[4]中国项目管理研究委员会.中国项目管理知识体系与国际项目管理专业资质认证标准[S].北京:机械工业出版社,2001.
[5]施仲衡.科学制定城市轨道交通建设规划[J].都市快轨交通,2004,17(2).
[6]周立新.城轨交通线路技术标准参考选择的价值分析法[J].都市快轨交通,2005,17(1).