中国节能协会城轨交通节能专业专委会
中国勘察设计协会轨道交通分会
中国土木工程学会轨道交通分会
中国城市轨道交通协会设计咨询专业委员会

行业资讯

北京地区无缝线路挡墙地基的设计特点

发布日期:2008-02-05 19:49

北京地区无缝线路整体道床下挡墙地基的设计特点和计算方法
 
[摘要]随着轨道及道床设计不断发展,轨道交通路堤结构上道床敷设方式逐步由碎石道床向整体道床上铺设无缝线路转变,根据梁轨相互作用的设计思想,对路基挡墙的设计提出了更高的要求。作者通过参加几条城市轨道交通路堤段的设计,总结出城市轨道交通路堤结构的设计特点及地基处理方法为今后设计提供参考经验。
[关键词]整体道床 沉降 CFG桩
 
前言
      近年来随着城市轨道的大力发展,地铁线网不断加密,在远离城市中心区及连接城市与郊区的轨道上,路堤及高架结构因为工期短、投资少的特点进入大量建设的时期。城市轨道交通工程与普通铁路的区别主要为行车密度大、使用寿命长及安全可靠度要求高等,运营及安装对路基提出了更高的要求。随着轨道及道床设计不断发展,轨道交通路堤上轨道及道床的铺设方式逐步由碎石道床转为整体道床上铺设无缝线路,根据梁轨相互作用的设计思想,路基顶面由列车动载及轨道结构静载产生的应力并不大,但整体道床路基顶面需提供较大的刚度才能保证整体道床轨道结构的正常使用。因此,路基地基的设计需考虑工后沉降对道床的影响,往往需对道床以下直至基底范围内地基进行特殊处理,以满足整体道床对其下基础的强度及刚度要求。
      目前国内规范并不适用于轨道无缝线路整体道床路基地基处理的相应设计,有必要寻找一种计算方法为今后大量的轨道地面线设计提供理论参考和设计指导。
1 设计特点
1.1 无缝线路整体道床对地基的要求
      轨道工程采用无缝线路整体道床增加行车的舒适度,便于标准化施工和后期养护和维修,同时为保证轨道的平顺,整体道床对下部基础沉降要求十分严格,路基顶面需提供较大的刚度才能保证整体道床轨道结构的正常使用。根据铁道部科学研究院关于无渣轨道的研究报告,钢轨扣件的调高量仅为40mm,基础顶面的竖向变位一般允许取调高量的50%~70%。根据目前已运营的北京地铁十三号线实际观测经验,整体道床的沉降需控制在20mm以下,在设计过程中基础的工后沉降应控制在15mm。
1.2 计算实例及分析
      下面是对北京五号线干~大区间3.75m高挡墙的设计实例。
1. 计算模型及地基地质情况
 
2.沉降计算
      根据《铁路桥涵地基和基础设计规范》3·2·1条规定土层压缩的总沉降量S可按下式计算:
      基础埋深0.8m,位于3层,土层基本承载力220kPa,地基压应力为126kPa,计算沉降经验修正
系数ms为0.4。基础底标高40.43。沉降量计算见表2。
  最终沉降量:S=0.4×(0.0118+0.0042+0.0179+0.015+0.0054+0.0026)=0.0228m。大于0.015m的设计允许值。
3.分析
      由此可见虽然地基土的承载力满足设计要求,但压缩沉降超过整体道床的竖向允许值,必须对地基土进行处理,保证基础沉降值满足后期轨道的铺设及运营条件。
      城市轨道车辆与铁路车辆不同点在于轴重轻、轴间距长和行车密度大,计算换算土柱高度较铁路要低,地基承载力要求不高。而无缝线路整体道床的竖向变形要求地基土必须提供足够的刚度,地基沉降控制是设计中重要指标。
      目前《地铁设计规范》(GB50157-2003)及《铁路路基支挡结构设计规范》(TB10025-2001)对路基挡墙的设计仍基于碎石道床路基,主要针对填料分类和基床土的压实度作了要求,对于基础的沉降计算及处理方法并没有提及,对于整体道床路基的设计欠缺理论上的指导性。
      鉴于目前的轨道地面线大量建设的情况,有必要寻求一种适合整体道床路基的设计方法,尤其是地基的处理方法一定要施工简便、沉降处理效果明显且工程造价合理。目前地基处理方法很多,但在城市轨道路基处理方面尚未运用。下面分别总结在北京地区常用的几种地基处理方式, 并借鉴城市道路路桥分界处地基的处理方法及计算理论,提出较为适合城市轨道无缝线路整体道床地基特点的方案,并针对该方案列出计算方法和实际检测报告。
2 地基处理方法简介
      目前华北及北京地区普遍采用的地基处理方法有:密实法、置换法、复合地基法、加筋法及灌浆法等,由于其它几种方法对土层的依赖性较大,不适用于土层变化频繁的城市轨道工程。而复合地基法具有密实法和置换法的效应,同时比较施工速度及经济性等因素,推荐复合地基法为地基处理的主要工法。
      复合地基是在天然地基中设置一定比例的增强体(桩体),使桩土共同承担荷载,使土体的孔隙体积减少、密实度提高,地基土的承载力增加、压缩性降低的人工地基。不同桩型的复合地基,其承载力和变形特征明显不同。
2.1复合地基效应
      根据桩体材料不同,可将复合地基分为散体材料复合地基、一般粘结强度桩复合地基和高粘结强度桩复合地基。不同桩型的复合地基,其承载力和变形特征明显不同。了解不同桩型复合地基的共同点以及它们之间的差异,对合理选择复合地基中的桩型是有重要意义的。
      综合各种桩型的复合地基效应,归纳为五个方面:(1)置换作用,也称桩体效应;(2)挤密、振密作用;(3)排水作用;(4)减载作用;(5)桩对土的约束作用。
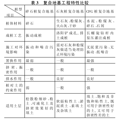
      复合地基比较有代表性的桩型有碎石桩、石灰桩、CFG桩等,下面就对不同桩型复合地基工程特性和地基效应,结合城市轨道工程的受力特点及北京地区地质情况加以比较,比选出适宜北京轨道交通路堤结构的地基处理方法。
2.2 复合地基桩型的选择
      碎石桩复合地基是散体桩复合地基的代表桩体材料由碎石组成。主要特点是桩体本身没有粘结强度,振动成桩工艺,侧重桩间土的挤密作用。
      石灰桩复合地基为低粘结强度桩复合地基桩体由固化剂生石灰和活性材料粉煤灰、火山灰或惰性材料干砂按一定比例配制而成。主要特点是桩土应力比在2~5之间,复合地基即有挤密作用又有置换作用。
      CFG桩复合地基是由水泥、粉煤灰、碎石、石屑或砂加水拌和形成的高强粘结桩,和桩间土、褥垫层一起形成复合地基,多采用长螺旋钻杆内泵压灌注成桩工艺。CFG桩施工速度快、工期短、质量容易控制、工程造价低廉,是目前北京及周边地区应用最普遍的地基处理技术之一。其主要工程特点:(1)承载力提高幅度大、可调性强;(2)适用范围广;(3)刚性桩的性状明显;(4)桩体具有良好的排水作用;(5)复合地基变形小;(6)褥垫层是复合地基的重要组成部分,是高强粘结强度桩形成复合地基的必要条件。
      各种桩型复合地基工程特性比较如表3。
  由表3可见,CFG桩复合地基适用土层广泛,各种地基土层均可大幅提高地基承载力,复合地基模量高,基础变形小,且可全桩长发挥侧阻,桩端落在好的土层时可很好地发挥端阻,通过调整桩长和褥垫层厚度可以保证基础受力均匀,尤其在上部结构变化处(如路桥分界处、基础地层有软弱夹层处等),保证轨道平顺,对运营有利。
      另外,CFG桩复合地基成套技术目前已有施工及验收规范,和普通桩基相比,由于CFG桩桩体材料可以掺入工业废料粉煤灰、不配筋以及充分发挥桩间土的承载能力,工程造价一般为桩基的1/3~1/2,经济效益和社会效益非常显著。
      根据前述实例计算,轨道路基处理以沉降控制为主要目的,要求桩土共同受力性能良好,并应大幅度提高复合地基的模量,而在各种桩型的复合地基中只有CFG桩复合地基可以达到要求,其它桩型复合地基处理方式对基础沉降控制均较弱。
      综上所述,在确定轨道路基的地基处理方案时,宜优先采用CFG桩复合地基的处理工艺。
3 CFG桩复合地基设计计算
3.1承载力计算
      现有文献对CFG桩复合地基承载力的计算方法很多,计算结果差异较大,本文根据对北京几条城市轨道线的设计实例及检测结果结合道路挡墙与桥梁相接处地基处理的工程经验,推荐承载力可采用下面的公式进行估算:
fsp,k=mRk/Ap+αβ(1-m)fk 
fsp,k=[1+m(n-1)]αβfk
      式中:fsp,k为复合地基承载力标准值,kPa;fk为天然地基承载力标准值,kPa;m为面积置换率;n为桩土应力比;Ap为CFG桩单桩截面积,m2;α为桩间土强度提高系数;β为桩间土强度发挥系数;Rk为CFG桩单桩承载力标准值,kN,Rk可按下式计算:
Rk=(UpΣqsikhi+qpkAp)/K
      式中:Up为桩的周长;qsik为第i层土极限侧阻力标准值;hi为第i层土厚度;qpk为极限端阻力标准值;K为安全系数,经验值取2.0。
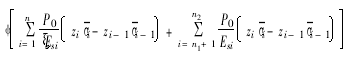
3.2变形计算
      经多个工程计算比较及与实际检测,推荐CFG桩复合地基变形计算方法为复合模量法。计算时复合土层与天然地基相同,复合土层的模量等于该天然地基模量的ξ倍。复合地基最终变形量计算公式为:
      式中:n1为加固区范围内土层分层数;n2为沉降计算深度范围土层总的分层数;p0为附加应力, kPa;Esi为基础地面下第i层土的压缩模量,MPa;zi、zi-1为基础底面至第i层、第i-1层土底面的距离,m;ξ为模量提高系数;ψ为沉降计算修正系数。
      根据以上公式,前述工程实例3.75m高挡墙基础承载力及沉降值计算情况如下:处理方案为CFG桩,桩距2m,桩长8.5m,桩径0.4m,桩顶标高39.8m;图2为计算模型,最终计算沉降量为10.43mm,小于轨道允许沉降量(15mm) 。
      为验证计算方法的准确性,本段复合地基施工结束后,选取3根不同桩长CFG桩做单桩承载力试验,另选三处地基做复合地基承载力试验。检测结果单桩承载力及复合地基承载力均与本文推荐公式的计算结果一致,沉降连续观测尚未完成,就目前掌握资料,工后沉降满足轨道要求,具体沉降值在铺轨完成时才有结果。可见本文计算方法可以应用于目前轨道交通地基处理的计算。
4 问题与建议
      本文推荐的复合地基承载力计算公式中并没有计入深度修正系数,与《建筑地基基础设计规范》(GB50007-2002)中规定的设计值存在一定的偏差,原因是考虑复合地基的受力机理与天然地基和桩基均不太相同,不同土层深度修正系数差异很大,不利于计算理论的推广。目前的计算方法所得复合地基承载力相对安全。
      目前勘察成果一般提供土层的承载能力标准值,本文计算公式中地基土极限承载力计算方法可参照《铁路桥涵地基和基础设计规范》中的相应规定计算。
  《建筑地基基础设计规范》(GB50007-2002)中规定复合地基检测内容为桩身质量检测和复合地基承载力检测,针对无缝线路整体道床下的复合地基,作者建议还需增加单桩承载力的检测,理由是整体道床下复合地基以控制沉降为主要目的,而普通的建筑复合地基以提高承载力为主,两者的计算方法也不完全相同,单桩承载力作为计算复合地基沉降值及评价复合地基承载力的重要指标,是复核计算理论准确与否的参数,应该加以检测。另外目前《客运专线铁路路基工程施工质量验收暂行标准》(铁建设[2005]160)中也对复合地基的检测内容作了规定,明确需检测单桩承载力,为今后城市轨道路基的检测提供依据。
5 结束语
      无缝线路整体道床是今后轨道交通道床铺设方式的发展方向,为适应整体道床的竖向变形要求,高架及路堤挡墙基础需要提供足够的刚度以保证线路的平顺和行车舒适性。路基挡墙基础的设计较以往碎石路基基础设计要求严格很多,地基沉降的处理往往控制基础设计。
      目前国内尚未有地基处理的相应设计规范本文结合北京已建几条轨道线路的设计经验及北京地区道路挡墙基础处理方法,推荐CFG桩复合地基作为轨道路基处理的方式并提出了地基计算的公式,为今后轨道路堤的设计提供一定的参考办法。
 
参考文献
[1]洪毓康.土质学与土力学.人民交通出版社,2002.3
[2]阎明礼,张东刚.CFG桩复合地基技术及工程实践.中国水利水电出版社,2001.1
[3]桥上无缝线路设计办法附录.铁道部科学研究院铁道建筑研究所研究报告,1986.1