杭州东站综合交通枢纽规划研究
摘要:研究目的:随着国内高速铁路事业的发展,与其对应的高速铁路及其综合交通枢纽设计已成为重要的研究课题。然而我国在高速铁路综合交通枢纽规划、设计方面缺少经验,文章通过对杭州东站大型综合交通枢纽4个国际招标方案的研究,分析各个方案的优缺点,并以中标方案综合各家的优点形成最终规划方案为基础,进行重点剖析。在具体的案例中,融汇设计的理念和方法,为国内大型综合交通枢纽及铁路客运站的交通规划、设计提供借鉴作用。
研究结论:铁路站场地区的交通规划应贯彻由“单向、封闭、割裂”到“多向、开放、连接”的时空转换理念;创造条件分离不同层次、不同目的的交通,以净化站前交通;运用多层立体的现代化交通方式布置各种交通设施,使各种交通方式之间实现“零换乘”目标。
关键词:综合交通枢纽;铁路客运站;规划理念;设计方法
城市综合交通枢纽包括以普通铁路站、高速铁路站、城际铁路站或长途客运站为中心的对外枢纽,以及以轨道交通站为中心或多条公交线路站的城市内部枢纽,或者两者的结合[1],是城市的重要基础设施,是城市规划建设的主要内容之一。近年来,随着我国铁路尤其是高速铁路和城际铁路的快速发展,铁路客运站作为城市综合交通枢纽一直受到城市规划建设者的高度重视,其所在地区往往被视为城市建设与社会经济发展的新的增长点[2]。
拟建的杭州火车东站综合交通枢纽集沪杭磁悬浮、城际铁路、普通铁路、公路客运、城市地铁和市内公交于一体,是“长三角”重要的综合交通枢纽中心,是杭州市、浙江省最大的现代化综合交通枢纽。其规划设计工作经历了复杂、严格的前期研究、国际招标、方案深入再优化等过程,其研究过程及最终的研究成 果,将为国内大型综合交通枢纽及铁路客运站的交通规划、设计提供参考和借鉴作用。
1、杭州东站地区交通特点
1. 1 东站地区现状
杭州东站位于杭州主城区东部,因铁路西侧靠近杭州主城区一侧,用地开发建设相对成熟,框架已基本形成;但是铁路像一条城市门槛,受其阻隔,东部仍处于未开发的乡村状态。道路交通现状如图1所示。

1. 2 东站地区原规划情况
杭州火车东站原规划仅为杭州市的一般铁路场站,随着形势和经济的发展及需求, 2006年确定将沪杭磁悬浮、沪杭、杭宁城际铁路引入东站,东站的地位随之升级,周边地块的开发性质、开发强度也发生了较大的变化。原规划东站周边的道路交通设施已不适应新形势的要求,需根据新的开发需求对火车东站及其周边地区的道路交通设施进行规划研究和完善。
1. 3 东站地区交通特点
基于东站地区的现状及规划的特殊性,东站地区交通有以下特点:
(1)东站站场规划15台30线,宽度300 m左右,站场及铁路的分隔和阻碍,给铁路东西两侧交通造成不便。
(2)目前该区块东侧高速公路(高路基)尚未转化为城市道路,高路基公路、立交及收费站的设置也成为本区块对外交通的“自然屏障”。
(3)过境交通量大,东站地区周边被4条快速路围合,中间有主要干道穿过,特殊的交通区位决定了将有大量的通过性交通穿过该区块。
(4)自身诱增交通量大,东站作为杭州市最大的客运枢纽,本身会诱增很大的交通量;同时火车东站的建设带动周边地块大量的开发,同样诱增较大的交通量。
(5)火车站交通诱增量高峰时段集中,且需要快速疏散。
2、4个招标方案概述
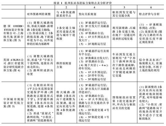
为了更高起点地开展东站综合交通枢纽地区的规划,中国城市规划设计研究院协助杭州市规划局邀请国内外4家具有较强相关设计经验和设计资质的设计单位(或联合体)参加《杭州东站综合交通枢纽规划》的投标方案征集。
通过对4个国际招标方案的深入研究,对各个方案的分析和评价,如表1所示。



3、对招标方案的评价与分析
表1所述的4套方案其特点各有不同,但均具有以下共同点。
(1)对东站综合交通枢纽的路网要进行一定调整,分离与枢纽无关的交通。如提出用“井”字形路网,设计第2道交通保护环等。
(2)形成一个通衢四方的开放型路网,突破以往铁路分割城市的传统,生成新型高效的东西连接。
(3)站屋南北两侧设跨线高架系统连接东站的东西广场,强调对周边包括天城路及其东延2条轴线的利用。
其中,法国AREP公司和浙江省规划设计研究院联合体的设计方案具有独特的优势? ?对外围路网及主要交通节点进行了完善优化,用地布局合理,路网通达性较好、疏散便捷,得以中标。但该方案也存在不足之处,如将轨道交通站点布置在综合体西南角,与其它交通设施换乘距离较长;高架平台匝道与下穿隧道敞口段并列设置,造成交通难以疏解;将长途汽车站安排在西广场,与车辆流向、路径不符等问题。


4、对中标方案的深入研究与分析
中国城市规划设计研究院配合中标单位在综合考虑其它招标方案的基础上,从杭州市道路路网运行情况的角度出发,对中标方案进一步了优化和调整。
4. 1 交通规划思路
(1)有效分离过境交通;
(2)加强铁路东西两侧的沟通;
(3)设置铁路高架平台,保障铁路客流快速疏解;
(4)根据交通量预测分配情况,进一步优化道路设置。
4. 2 具体交通规划措施
以交通需求预测分析为基础,合理配置各种交通资源,协调多种交通方式,集约利用,获得最佳综合效益,总体遵循“两分离、两优化”策略。
(1)两分离:分离不同层次交通———到发交通及与本区域无关的穿越性交通;分离不同目的的交通--枢纽到发交通及周边开发地块交通。
(2)两优化:优化路网,利用快速路、主干路构建区域对外联系的快捷性,利用次干路、支路构建区块内部微循环的可达性;优化交通组织,从大广场平面组织客流的传统方式转向多层立体交通的现代化方式,达到“零换乘”目标。
具体措施及最终优化方案如下:
(1)改善核心区周边的交通条件:充分利用核心区外围的几条快速路及主干路拦截和疏导过境车辆,不增加核心区内的交通负担。与东站同步建设完成沪杭高速公路转化为城市高架快速路的工作。
(2)强化内部道路与对外通道的衔接转换以快速集散交通。以交通预测模型数据为指导,优化内部路网,优化后的地区路网交通流量预测如图6所示。

(3)突出轨道交通的核心接驳地位,引导个体交通向大运量交通方式转移,从而达到减少地面交通的目的。
(4)交通空间四面均衡分散疏解交通,多向连接城市道路,其对外交通组织示意图如图7所示。

(5)合理布置各种交通设施,使枢纽区交通组织最优化,优化后的交通综合体竖向结构图如图8所示。

5、结论
铁路及其站场本身是一个带动城市发展的优势条件[3],但国内外目前面临的一个最大的矛盾就是对城市的分割;另外铁路站场尤其是大型铁路枢纽站场附近容易出现周边路网疏解能力不足,站前地区交通混乱,交通效率低下等问题。本文通过研究分析,对于铁路综合交通枢纽的交通规划,得出如下主要结论:
(1)铁路站场地区的交通规划应贯彻由“单向、封闭、割裂”到“多向、开放、连接”的时空转换理念,沟通铁路两侧,形成通衢四方的开放型路网,突破以往铁路及其站场分隔城市的窘状。
(2)规划设计应在枢纽区外围创造条件分离不同层次、不同目的的交通,以达到净化站前交通,更好地组织外围交通的目的。
(3)在站场各种交通设施布置方面,从大广场平面组织客流的传统方式转向多层立体交通的现代化方式,达到“零换乘”目标。
(4)充分利用交通预测模型指导路网的优化工作。
我国即将迎来铁路建设的新一轮高潮,尤其是客运专线及其综合客运枢纽建设,然而我国在高速铁路及其综合枢纽规划、设计方面缺少经验[4]。本研究所述的4个国际招标方案立足于不同的角度对铁路站场进行规划、设计,各有特点,尤其是最终形成的被采纳方案,可以为国内大型综合交通枢纽及铁路客运站的交通规划、设计提供借鉴作用。
参考文献:
[1] John D. Edwards. Transportation PlanningHandbook [M].New Jersey: PRENTICEHALL, 1992.
[2]王瑾.火车站与城市现代化[J].世界建筑, 1998(4): 40-42.
[3]罗练锦.城市化进程中的广东省铁路发展前景[J].现代城市轨道交通, 2007(1): 6-9.
[4]邱丽丽,顾保南.国外典型综合交通枢纽布局设计实例剖析[J].城市轨道交通研究, 2006(3): 55-59.