中国节能协会城轨交通节能专业专委会
中国勘察设计协会轨道交通分会
中国土木工程学会轨道交通分会
中国城市轨道交通协会设计咨询专业委员会

行业资讯

地铁隧道通风机房的典型布置

发布日期:2007-12-21 23:52

地铁隧道通风机房的典型布置
 
摘要:结合屏蔽门系统地铁车站隧道通风系统配置要求,介绍了地铁区间隧道通风机房的几种典型布置形式,总结了各典型布置形式的优缺点,并详细说明了其适用条件以及如何进行布置方式的选择,对类似的工程设计具有一定的参考意义。
关键词:地铁;隧道;通风;机房;布置
 
      隧道通风系统是地铁通风系统的重要组成部分,正常运营时隧道通风系统为地铁区间降温、换气提供服务。火灾情况下能控制烟雾和热度蔓延,排出烟雾为疏散乘客开通一条无烟通道。
      为了满足隧道通风要求和便于运营管理,隧道通风机房一般都布置在车站的两端,较长的区间隧道(长度>1.5km),有可能需要在区间中部设置中间风机房。隧道通风机房(包括风道)占用面积较大,其布置的好坏往往直接影响车站的建筑方案。以下结合不同车站形式,不同的环境条件介绍隧道通风机房的布置方式。
1 隧道通风机房布置的要求
1.1 隧道通风机房的布置要满足以下几方面的要求
      ①满足隧道通风系统工艺要求,即能满足各种运行工况的风量、风向要求; 
      ②满足设备检修的需要;
      ③尽量节省空间;
      ④气流组织顺畅,系统阻力最小,运行节能。
1.2 典型的隧道通风系统的基本要求
      图1是国内屏蔽门系统地铁中常采用的区间隧道通风系统原理图,其基本要求包括以下几个方面:
      ①每端配2台隧道风机,风量60m3/s,风压1000Pa,静压比>70%,隧道风机均为可逆转式轴流式风机,用于早、晚时段及列车阻塞、火灾时通风和排烟,根据运行模式的要求给隧道排风或向隧道内送风,即正转或反转,两台风机可实现互为备用。满足此要求的风机一般是Φ2000~2300,本文的典型布置风机尺寸均按Φ2300×1500考虑。
      ②每个隧道对应设置1个16m2活塞风道,活塞风道长度40m,弯头≯4个,活塞风井与机械风井合用。机械风道风速6m/s,面积10m2
      ③风机的前后必须配置天圆地方的变径管和消音器,变径管长度不应小于2m,消声器片间风速≯6m/s, 面积10m2。对隧道侧的长度不应小于2m,对外侧的长度不应小于3m。
      ④联动风阀按80%的有效面积计算,风速≯8m/s。风阀不应直接连接在消音器上,应设风室或风管过渡。
2 隧道通风机房常见的布置形式
      隧道通风机房的布置形式应在满足上述基本要求前提下尽量结合施工工法,车站的建筑、结构形式,采用灵活多变的方法。
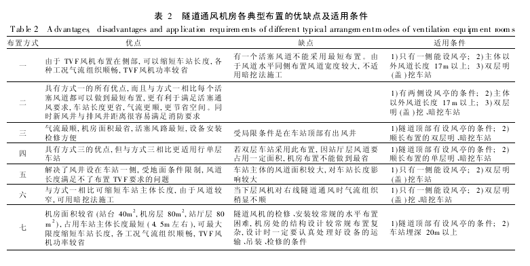
2.1 站厅层同侧垂直布置(方式一)
      该布置方式的典型平面图如图2,岛式站台的布置和侧式站台的布置相比,风孔位置稍有不同。风井集中布置在车站两端一侧,TVF风机布置在活塞风道内,垂直于线路(隧道)方向。活塞风孔直接布置在隧道的顶部。从图2中可以看出,侧式站台比岛式站台车站更节省空间。
2.2 站厅层两侧垂直布置(方式二)
      该布置方式的典型平面图如图3,该布置与方式一的区别在于风井布置在车站两侧。其它方面都一致。由于风道的宽度较小,可以采用暗挖法施工。
2.3 站厅层顺线路方向布置(方式三)
      该布置方式的典型平面图如图4,风井直接开在车站顶部,TVF风机布置在车站站厅,顺线路方向布置。在路网规划时,可结合道路规划,预留地铁风井设置条件,将风井设在城市道路中间的绿化带内。对于屏蔽门系统模式,在大系统采用每端1台空调机组加1台回排风机的设置时,可以将TVF风机房、TEF风机房和空调机房结合布置,做到环控机房面积最优布置。
      对于车站顶部没有设置风井条件的车站,也可采用此方案,把风道延伸到可以设置风井的位置。如图5。
2.4 站台层顺线路方向布置(方式四)
      该布置方式的典型平面图如图6,风井直接开在车站顶部,隧道风机TVF风机布置在车站站台,顺线路方向布置。对于刚从地面转地下的单层侧式站台车站,当条件具备时,应优先考虑此布置形式。当地面车站顶部没有设置风井的条件时,可以将风道设在侧部,采用图7的变化形式。
2.5 站厅层垂直布置(方式五)
      该布置方式的典型平面图如图8,风井设在车站的一侧,受地面条件限制,风道长度满足不了布置TVF的要求,可将TVF风机设置在车站主体结构范围内,垂直于线路方向布置,该布置与方案一设计思路类似。
2.6 站厅、站台同侧上下层布置(方式六)
      该布置方式的典型平面图如图9,风井设于车站的一侧,风道长度能够满足布置TVF的要求,TVF风机布置在活塞风道内,垂直于线路(隧道)方向。该布置与方案一设计思路类似。区别在于TVF风机及活塞风道由水平并列布置改为上下层重叠布置。
2.7 立式布置(方式七)
      该布置方式如图10,TVF风机和活塞风道采用立式布置,活塞风孔直接布置在隧道的顶部并通过车站顶部的风井直接出地面。采用此布置的前提条件是在车站线路埋深大,车站主体结构深度要20m左右,对于三层以上的地铁车站和区间风机房一般都可以考虑采用此布置方式。
3 隧道通风机房布置形式的选择
      表1汇总了各种典型布置的特点及TVF机房的面积,表2总结了各典型布置的优缺点及适用条件,对于单层车站,应优先考虑方式四;对于三层以上的车站,应优先考虑方式七;对于双层车站,则分以下几种情况:
      ①如果隧道顶部有设置风亭的条件,应优先考虑方式三;
  ②当风亭只能设置在车站一侧,且长度满足17m时,应优先考虑方式六;
      ③当风亭只能设置在车站一侧,但长度不能满足17m时,选择方式五;
  ④当风亭可以设置在车站两侧,且长度满足17m时,应优先考虑方式二;
  ⑤当风亭可以设置在车站两侧,但长度不能满足17m时,选择方式三的变化形式。
4 结语
      除了以上各种典型布置外,还有其它不同的布置形式,如将活塞风道与机械风道分开设置派生出来许多别的组合。由于篇幅有限,在此不一一陈述,设计者可在满足系统工艺要求的前提下,结合车站的具体控制条件如站台形式、层数、风亭位置、施工方法、线路埋深、规划用地等要求,因地制宜地灵活选取。