中国节能协会城轨交通节能专业专委会
中国勘察设计协会轨道交通分会
中国土木工程学会轨道交通分会
中国城市轨道交通协会设计咨询专业委员会

行业资讯

论轨道交通列车位置检测设备

发布日期:2008-06-07 19:20

论轨道交通列车位置检测设备
 
摘 要 基于在地铁和单轨中应用的列车位置检测设备,阐述各种列车位置检测设备的基本结构和工作原理,分析其优缺点,同时提出设备选型的建议。
关键词 城轨交通 信号系统 列车位置检测 轨道 电路 计轴 环线 应答器
 
      在轨道交通运输中,列车位置检测设备是信号系统构成的关键设备,它为整个信号系统运行提供基础条件。最初,列车以站间闭塞的方式运行,轨道电路是最早的列车位置检测设备,随着高密度列车运行的要求和自动控制技术的不断发展,先后出现了固定闭塞、准移动闭塞、移动闭塞三种信号闭塞制式,随之出现了不同工作方式的列车位置检测设备,如轨道电路、计轴区段、环线,乃至于现在的移动闭塞列车位置检测设备。下面向大家介绍几种列车位置检测设备的工作原理。
1 轨道电路
      19世纪90年代,轨道电路最先起源于美国,不久出现在英国,1904—1906年在伦敦地铁大量采用。轨道电路在我国铁路上已得到广泛运用,如50Hz轨道电路、25Hz轨道电路、单轨条轨道电路、无绝缘轨道电路等。轨道电路的基本原理是:把定义的轨道区段的两根钢轨作为导线,两端的轨缝装上绝缘物,一端安装送电设备,一端安装受电设备,如图1所示。当无车时,由送电端(BATTERY)送出的低电流使受电端的继电器(RELAY)励磁,表示轨道电路无车占用;当有车时,由送电端送出的低电流被车辆轮对短路,受电端的继电器(RELAY)失磁,表示轨道电路有车占用。
      随着欧洲铁路轨枕的钢枕化,在20世纪30年代,在欧洲出现了代替轨道电路的列车位置检测设备———计轴设备。
2 计轴设备
      计轴设备用于在规定的轨道区段内检测列车的占用/出清。不像轨道电路,它对道床电阻、分路电阻、轨枕、轨缝位置、轨道区段长度、电气化区段牵引回流的连接都没有限制条件。计轴设备的最大优势在于它与轨道状况无关,这使其不仅具备检查长轨道区间的能力,而且也解除了长期因道床潮湿和钢轨生锈影响铁路正常运行的困扰。计轴设备的基本原理是:在定义的轨道区段的两端,选择在同一侧的一根钢轨上安装两个计轴传感器探测通过的车轮,如图2所示。当车轮通过时,改变了传感器的发送器和接收器之间的交变磁场,从而改变了接收线圈上的感应电压或相位值,计轴设备根据其交变磁场的变化频率和其变化的时间顺序,判断通过的列车轴数,识别列车运行的方向。计轴主机处理从计轴轨旁盒传来的计轴传感器变化信息,比较进入区段的轴数和离开区段的轴数,给出空闲/占用的指示。
      计轴设备在欧洲铁路车站和区间已得到大量运用,在我国国铁区间半自动闭塞上也已得到大量运用。青岛8号码头的计轴设备是在车站范围内运用至今的典型代表,1998年开通,至今稳定、可靠。计轴设备供应商不同,设备构成也不同。主要的供货商有SIEMENS和ALCATEL两家,设备比较见表1。
      随着轨道交通形式的发展,出现了跨座式橡胶轮轨道交通系统。该系统噪音小、爬坡能力强、转弯半径小,已在我国的重庆市轨道交通2号线工程中采用。通常,在钢轮钢轨交通方式中,利用钢轨及钢轮的导电性作为检测列车占用或空闲的条件;而跨座式单轨交通是以高强度混凝土梁(PC梁或RC梁)作为车辆运行轨道,车辆采用跨座式单轨车,车辆的走行轮、导向轮和稳定轮均采用充气橡胶轮胎。因此,在日本跨座式单轨交通系统中,大量采用了另一种车辆位置检测设备———环线式列车检测设备。
3 环线式列车检测设备
      环线式列车检测设备由车载设备和地面设备两部分组成(见图3)。列车头部用调制波fm1(112Hz)将载波fc1(13.5kHz)调制成方波振幅调制波f1,同样在列车尾部用调制波fm2(112Hz)将载波fc2(15kHz)调制成方波振幅调制波f2,将调制、放大后的频率f1、f2通过安装于车头和车尾的天线,向地面TD感应环线发送高频信号。地面设备的调制波为fm2(97Hz),载波为fc3(14.25kHz),调制成照查信号fch。地面感应环线一端连接照查信号fch谐振器,另一端连接到接收器的输入。接收器的输出接到闭塞逻辑电路,闭塞逻辑电路在进行列车进入及出清的逻辑判断后,驱动轨道继电器吸起或落下。
3.1 工作原理
      以列车车载设备f1端先压入环线区段为例,介绍环线式列车检测设备的工作原理(见图4)。
      (1)环线区段无车占用时:发送端发送已调制的fch信号,通过感应环线(同时检查环线的物理连接),接收端接收到fch信号后CHR(照查继电器)吸起。
  (2)列车前部进入环线区段时:由车上发来的f1信号与环线进行电磁感应,使地上接收器接收f1信号,此时fch信号被压制,CHR继电器落下。所谓压制,是指f1或f2信号叠加到照查信号fch信号上,由于接收器的非线性使调制波成分减少,从而使照查接收CHR继电器落下。
      (3)列车完全进入环线区段时:f1、f2信号同时作用于感应环线上,使CHR继电器保持落下。f2接收电路检测出f2信号后,使f2接收电路FA2R继电器吸起。
      (4)列车前部离开环线区段时:f2信号作用于感应环线上,使CHR继电器保持落下,f2接收电路FA2R继电器保持吸起。
      (5)列车完全出清环线区段时:因f2信号消失,fch信号被检出,使CHR继电器吸起,f2接收电路检测不出f2信号后,使f2接收电路FA2R继电器落下。
3.2 闭塞逻辑电路的动作
      (1)CHR、FA2R的吸起及落下时间关系见图5。
      当列车通过轨道电路分界时,通过前述FA2R继电器快吸缓放的特性,在一小段时间内使2TR继电器吸起后,再通过2TR的自保电路保持吸起状态。
闭塞电路的等价公式为
4 移动闭塞列车位置检测
      从20世纪80年代开始,ALCATEL、SIEMENS、ALSTOM等公司都相继推出了“基于通信的列车控制(CBTC)”信号系统,它通过提高列车位置的报告精度和移动授权的更新率来提供更大的通过能力,并减小列车的间隔距离。CBTC的基本原理是:ATP(列车自动防护)地面设备周期性地接受本控制范围内所有列车传来的列车位置报告,相应地向本控制范围内的每列列车周期地传送移动授权点的信息。移动授权点通常由前行列车的精确位置来决定,移动授权点将随着前行列车的移动而逐渐前移,列车之间总保持一个“安全距离”。该安全距离的计算是根据列车的定位精度、速度、线路参数、司机反应时间等决定的,因此在CBTC系统中,ATP防护点不在轨道区段的分界点,而在前行列车车尾后方加上安全距离的位置。
      CBTC的列车定位系统分为车载定位设备和地面辅助定位设备两部分,车载设备主要包括安装于车轴上的测速电机(OPG)、车载ATP计算机、车地通信设备等,地面设备包括安装于地面的交叉感应环线或应答器,通过车载定位设备和地面辅助定位设备并结合车载线路数据库的方式来建立列车位置信息。车载设备根据从测速电机传来的速度和方向信息确定列车在线路的位置,当经过地面应答器(或感应环交叉点)时,地面设备将传送列车位置校正信息(应答器报文或感应环线交叉点相位变化信息)。车载ATP计算机根据这些信息与车载线路数据库相结合,计算出列车在线路上的位置,并通过车地通信设备通知地面ATP设备。列车的定位精度由测速电机精度、应答器数量和安装精度(或感应环线交叉点数量和安装精度)等几方面确定,列车向地面ATP设备报告的列车位置由列车实测位置、列车前端位置、列车后端位置组成,如图6所示。
  通过以上CBTC系统原理可知,列车的位置由列车车载设备计算出来,通过车地通信设备传送给地面设备,地面设备根据线路上列车的位置报告来决定列车的移动授权点,从而控制列车移动,保证列车的运行安全。CBTC系统不使用传统的轨道电路作为列车位置检测,它在旋转电机车辆、线性电机车辆、橡胶轮胎车辆上均有使用,其业绩主要有加拿大温哥华的线性电机车辆、土耳其安卡拉的旋转电机车辆、新加坡L线旋转电机车辆、美国拉斯维加斯的橡胶轮单轨车辆、巴黎地铁14号线的橡胶轮和钢轮的混合交通线路等。其中,除土耳其安卡拉线路外,其余均实现了无人驾驶功能。
5 结语
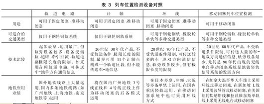
      随着全球范围内各种新的交通方式的不断出现,列车位置检测设备也在不断地推陈出新,在选择列车位置检测设备时,可根据采用的不同信号制式(固定闭塞、准移动闭塞、移动闭塞)和交通类型(钢轮钢轨(旋转电机、线性电机)、橡胶轮单轨等),选用适合的位置检测设备,表3列出了几种列车位置检测设备的对照。
 
参考文献
[1]仲建华.重庆跨座式单轨交通[J].都市快轨交通,200417,(5).
[2]傅世善.自动闭塞设计的新理念.铁道通信信号,2004(5)·
[3]钟文燕,郭进,刘利芳.微机化自动站间闭塞研究[J].铁道通信信号,2004(12).
[4]陈永生,徐金祥.上海轨道交通信号制式的多样性及其对策[J].城市轨道交通研究,2002(4).
[5]蔡昌俊,徐明杰.广州地铁1号线通信传输系统———OTN传输网络[J].地铁与轻轨,2001(1)·