中国节能协会城轨交通节能专业专委会
中国勘察设计协会轨道交通分会
中国土木工程学会轨道交通分会
中国城市轨道交通协会设计咨询专业委员会

行业资讯

地铁线路停车线及渡线设置探讨

发布日期:2015-10-16 19:07

地铁线路停车线及渡线设置探讨
 
摘 要 结合广州地铁客车救援情况下的行车组织、救援程序及时间,对影响停车线之间距离的容许中断正线行车的时间、客车救援时间、救援故障发生的频率等因素进行了分析。提出了加大停车线设置间隔和延长停车线长度的观点。该探讨对停车线分布条件提供了方法。
关键词 地铁,停车线,渡线,客车救援
 
      《地铁设计规范》(GB50157-2003)规定:当两个具备临时停车条件的车站相距较远时,根据运营需要,宜在沿线每隔3~5个车站加设停车线或渡线。设停车线有两个目的:一是作为故障客车临时存放点;二是存放运营客车,缩短第二天开始运营时所产生的上、下行线运营时间差。而设置渡线的目的是方便客车变更进路。停车线及渡线的设置应满足行车组织、乘客服务的要求。本文就广州地铁几年来客车故障救援情况,谈谈对此的看法。
1 客车故障产生救援时的行车组织
1.1 客车故障产生救援时的行车组织方法
      客车在运营过程中不可避免地要发生故障。当客车故障需要救援时,正线上的运行客车将会发生以下情况:随着救援时间的延长,原有客车运行间隔被破坏,故障车前方运行的客车与故障车的间隔越来越大,形成“无车可用”的现象;而故障车后方运行的客车,运行间隔越来越密,形成“积压”现象。由客车故障需要救援导致局部线路运营受阻的现象,称之为运营阻塞。由于运营阻塞发生在上行或下行线的部分线路,造成列车不能全线贯通,运营服务受到很大影响。此时行车组织根据停车线、渡线的设置情况,一般采取组织小交路维持局部运营,或组织小交路加上阻塞区段采用单线往返运营的方式,来最大限度地满足乘客需求。对于发生故障而不能运行的客车,尽快组织就近其它客车进行救援,以减少影响正线正常运营时间。而这些行车组织的手段,都是建立在停车线及渡线的有效布置上。
1.2 列车故障救援时的作业程序及所需时间
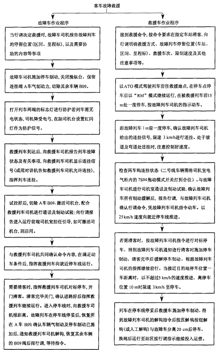
      当列车故障失去动力不能恢复时,由于信号的原因,故障列车就要利用后续列车进行救援;救援车将故障车迅速推入就近停车线,尽快让正线恢复运营。广州地铁在线列车出现故障需要救援时的程序如图1所示。
      在整个客车救援过程中,有两段时间相对确定:一是从客车出现故障到故障车与被救援车连挂好;二是故障车从临近停车线的车站起进入停车线存放好到救援车退回正线准备投入运营。而故障车从救援地被推送至到达停车线前方车站时的这段时间,则视其运行区间的长短而定。表1是广州地铁客车运营间隔为5min情况下故障车与救援车的连挂程序及所需时间。表2为救援车入、出停车线程序及时间。  
      从表1、表2可看出,以上两项花费时间约22min;如果故障车需要清客,则需另加2min;再加上故障车从救援地被推送至到达停车线临近站的时间,整个救援过程的时间将超过24min。
1.3 运营阻塞时运营服务的局限性
      单纯采用组织局部小交路运营的方式,限制了乘客乘坐区域,且需换乘两种不同的交通工具,增加了乘车时间。
      组织小交路加上阻塞区段单线往返运营的方式,虽能够满足乘客所乘区段的需求,但也增加了乘客的换乘次数及等待时间。广州地铁平均站间距1.2km,平均旅速35km/h,停站时间平均约30s。按照《地铁设计规范》(GB50157-2003)中规定的3~5个车站加设停车线或渡线,在阻塞区段采用单线往返运营,则一个往返所需时间分别为10、15、20min。由此可见,两停车线或渡线间隔越大,客车发生故障救援时乘客等待时间就越长,阻塞区段采用单线往返运营的意义就越小。
2  停车线或渡线设置的选择
      当发生运营阻塞时,行车组织要求尽快恢复正线运营服务,减少正线运营中断时间,这就要求在客车发生故障救援时就近能有地方临时停放故障车。渡线不能存车,只提供折返以及线路与线路之间的过渡功能,在发生运营阻塞时不能完全满足行车组织的要求,因而仅设置在折返站,或是作为不同运营线路间的联络线较为合适。停车线既具有存车功能,又具备折返功能,能够满足正线发生运营阻塞时行车组织的要求。
      由于地下停车线造价高,为压缩投资规模,有些城市的地铁选用渡线来替代停车线;而有些城市又过于强调每隔3站设置停车线的作用。因此如何合理地设置停车线,满足运营要求,就成为关键。
两停车线的设置间距,除受到容许中断正线的行车时间(定义一般事故的时间)、客车救援时间、客车运营间隔、服务水平、事故频率等因素影响外,还受到投资规模的限制。其中容许中断正线行车的时间、客车救援时间、救援故障发生的频率是确定两停车线之间距离长短的主要因素。广州地铁对容许正线中断的行车时间做了规定,受此影响,客车故障产生的救援时间不得超过其规定的时间。但客车救援时间又受员工对设备操作的熟练程度、设备功能等的影响,具有进一步优化的空间。以下,就广州地铁容许中断正线的行车时间、客车救援时间、客车故障救援发生的频率等来分析其对停车线设置的影响。
2.1 从满足容许中断正线的行车时间看对停车线的设置要求
      广州地铁《行车事故管理规则》中对一般事故的定义为:因设备故障或其它原因中断正线(上下行正线之一)行车30min及以上。中断正线行车时间的取值受客车救援时间的限制,一般大于等于客车救援时间。客车的救援时间为:车辆连挂时间+区间推送时间+入、出停车线时间。其中区间推送时间可以大致看作两停车线之间距离所产生的运行时间。当停车线之间距离为3~5个站时,按照救援推送速度25km/h计算,区间推送时间分别为:5.8、8.6、11.5min。由此可看出,按照规范要求设置停车线,以不超过30min正线运营中断时间为条件,只有每隔3个站设置一条停车线的办法才能满足要求。
2.2 从客车故障救援发生的频率来看对停车线的设置要求
      从广州地铁客车故障救援发生的频率来看,地铁开通运营的前两年,设备的故障救援率较高,之后故障救援率降低至每年1~2次(见表3)。由此可见,停车线设置过密,也没有必要。此外,地铁应与其他交通工具建立应急接驳机制,在地铁发生运营阻塞时,能够调集车辆与地铁形成接驳。广州地铁1999年至2004年客车故障救援汇总如表3。
2.3 从优化客车救援程序上来看对停车线的设置要求
      从客车救援不同阶段所产生的时间来看,影响救援时间的最大因素是救援时的车辆连挂时间。在对救援程序进行分析后,笔者认为,通过优化作业程序如提高司机的故障判断处理能力、改变行调发布命令方式等,救援时的车辆连挂时间再压缩4~6min是完全有可能的;这样停车线的设置间距可延长1个站,即每隔4个站设1条停车线,救援时产生的正线运营中断时间仍在30min以内。但此情况下阻塞区段单线往返运营周期将增至15min,服务水平同样未能提高。
      此外,从救援时间中可以看出,入、出停车线时间对恢复正线运营也产生较大影响。若将停车线有效长度由142m延长到284m,停车线之间距离延长至6个站设置,救援时救援客车与被救援客车全部进入停车线,救援客车在停车线内完成解钩、换端作业,然后利用另一侧线路投入运营,这样正线运营阻塞时间就为救援时的车辆连挂时间,与故障车入、出停车线时间基本无关。此时,全线运营列车可通过延长停站时间、降低区间运行速度等办法维持在线服务,而救援推送运行6个站的时间比正常运营时间仅多4min;多出的4min可在不必人工接入的情况下由信号设备通过一个单程的运营自动调整解决。这样行车组织与服务水平都有所提高。虽然单条停车线有效长度增加了一倍,投资亦相应增加,但从全线停车线的布置来看,由于增加了停车线之间的距离,与规范要求相比投资额并不一定会增加。
3 结论
      通过以上的探讨可以认为:当2个具备临时停车条件的车站相距较远时,沿线车站加设停车线对行车组织较为有利,停车线之间的间隔设置应综合考虑各方面因素,从行车、服务、投资等方面做出比较,选出符合自身地铁情况的停车线的设置要求;但每隔3个车站加设停车线过于密集;而采用沿线每隔6个车站加设停车线,将单条停车线有效长度延长一倍的方法,在行车组织、乘客服务上都有较大的改进。
 
参考文献
[1] GB50157-2003地铁设计规范[S].北京:中国计划出版社,2003:12.
[2] 广州地铁总公司.广州地铁一号线信号系统(技术规格书)[S].1994:102.
[3] 广州地铁总公司.广州地铁二号线信号系统(技术规格书)[S].2000:91.