中国节能协会城轨交通节能专业专委会
中国勘察设计协会轨道交通分会
中国土木工程学会轨道交通分会
中国城市轨道交通协会设计咨询专业委员会

行业资讯

行业资讯|北京城建联手重庆市铁路集团 打造国内首个PPP+TOD轨交项目

发布日期:2021-03-10 18:44:39

      3月5日下午,北京城建集团与重庆市住建委正式签署了重庆市城轨快线(市郊铁路)璧铜线 PPP 项目《投资协议》。这标志着国内首个真正意义上的 PPP+TOD 轨道交通项目正式拉开实施大幕。

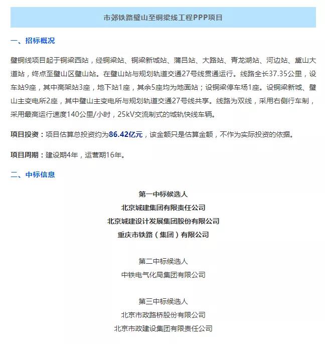
  重庆市郊铁路璧山至铜梁线工程PPP项目于2月份发布中标 ,中标单位是由北京城建集团有限责任公司、北京城建设计发展集团股份有限公司以及重庆市铁路(集团)有限公司组成的联合体。

  璧铜线 PPP 项目总投资估算约 86 亿元,线路全长约 37.35 公里,设计时速 140 公里/小时,设车站 9 座,项目合作期 20 年。

  该项目是重庆市首条城轨快线 PPP+TOD 示范项目,也是国内首个真正意义上以 PPP+TOD 模式投资建设的轨道交通项目。

  助推成渝地区轨道交通一体化

  璧铜线项目于 2015 年纳入《成渝地区城际铁路建设规划(2015—2020年)》,对于重庆市来说,项目对于落实成渝地区双城经济圈建设、打造轨道上的主城都市区、畅通重庆中心城区与璧山和铜梁两区联系以及构建大都市区轨道交通一体化、打造“1小时通勤圈”等方面都有着重要的建设意义。

  项目的中标方除了当地强企的参与,让人更注意到的是由在京企业北京城建集团牵头。作为参与和支持重庆市经济社会建设发展二十多年的北京城建,此次联手重庆市铁路集团,是更深层次落实“京渝两地加强合作、深化政企互动”的成功展示,也是创新发展模式、推动成渝地区轨道交通一体化衔接的生动实践。有了北京城建的加盟,在输出首都品牌、首都服务、首都品质、首都资源等方面,都将带给重庆新的创新效应。

  而在 PPP+TOD 新模式下,也促使重庆市铁路集团多元化投融资模式取得新实践、新突破,进一步夯实市铁路集团在城轨快线、市域(郊)铁路多元化投融资、建设及运营管理的经验,将为市铁路集团在下阶段参与城轨快线、市域(郊)铁路投融资及 TOD 综合开发打下坚实的基础。

  PPP+TOD 模式或将开启城市运营新模式

  据相关数据显示,截止 2020 年,中国已经有 42 个城市开通了地铁,目前全国共有 15 个城市的地铁里程超过了 100 公里。但是,只有深圳、武汉、广州、北京、杭州和厦门等城市的地铁可以实现盈利,其他绝大多数城市的地铁都是属于亏损状态。单单凭借地铁运营,是远远无法实现收支平衡,更何况是盈利了。

  这也是为什么会有 PPP+TOD 这种模式开始在城市基础设施建设上出现的一项重要原因。PPP+TOD 模式是指——将轨道交通和站点周边土地资源重新整合,利用轨道沿线的土地开发弥补轨道交通的建设与运营缺口的运作模式。直白点就是:其他PPP模式下,工程项目的社会投资者(即投资建设者)只能通过收取线路运营收入(使用者的费用)获得收益;而TOD项目中的社会投资者不仅可以从轨道交通方面收回投资,还可以通过合作开发物业获得收益。

  所以在 PPP+TOD 模式下,轨道交通与物业相结合,能够提升项目整体的经营性,真正吸引社会资本参与,提高投资价值和回报,实现资金的良性循环,实现轨道交通的可持续发展。

  而璧铜线项目就是这一模式的首次尝鲜,如果在这一模式下,能改善城市运营的压力,为城轨交通运营重新赋能,对于未来的城市建设和发展,都将有举足轻重的意义!

来源:北京城建集团官微、城市开发杂志等