联系
首页
会员服务
登陆
注册
行业要闻
|
人物故事
|
企业推荐
都市快轨
|
创新项目
|
城轨专题
城轨历程
|
现场报道
|
视频专栏
中国节能协会城轨交通节能专业专委会
专委会简介
|
专委会动态
中国勘察设计协会轨道交通分会
分会简介
|
分会动态
中国土木工程学会轨道交通分会
学会简介
|
学会动态
中国城市轨道交通协会设计咨询专业委员会
专委会简介
|
专委会动态
学术前沿
您的位置
» 学术前沿 » 都市快轨
创新项目
都市快轨
城轨专题
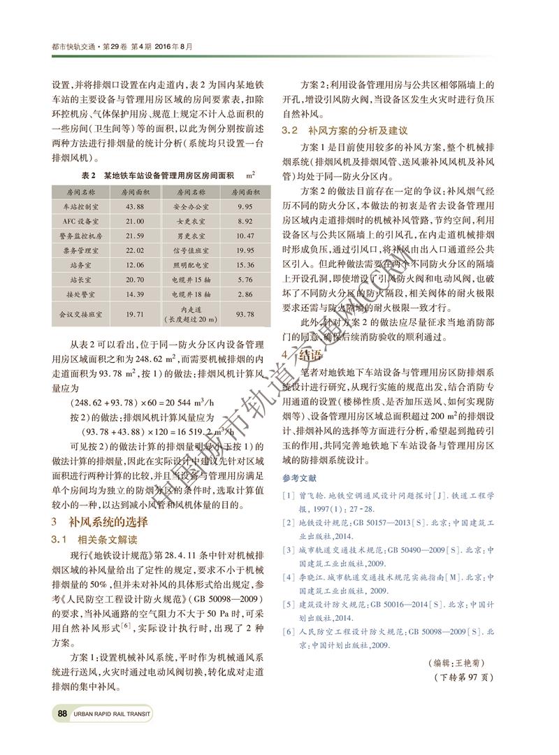
地铁地下车站设备与管理用房区防排烟设计探讨
发布日期:2021-04-19 18:47:31
下一条:北京地面沉降灾害评估指标及标准划分
2021-04-19 18:48:42
上一条:基于统计特征的轨道交通站点乘降量预测算法研究
2021-04-19 18:46:09