联系
首页
会员服务
登陆
注册
行业要闻
|
人物故事
|
企业推荐
都市快轨
|
创新项目
|
城轨专题
城轨历程
|
现场报道
|
视频专栏
中国节能协会城轨交通节能专业专委会
专委会简介
|
专委会动态
中国勘察设计协会轨道交通分会
分会简介
|
分会动态
中国土木工程学会轨道交通分会
学会简介
|
学会动态
中国城市轨道交通协会设计咨询专业委员会
专委会简介
|
专委会动态
学术前沿
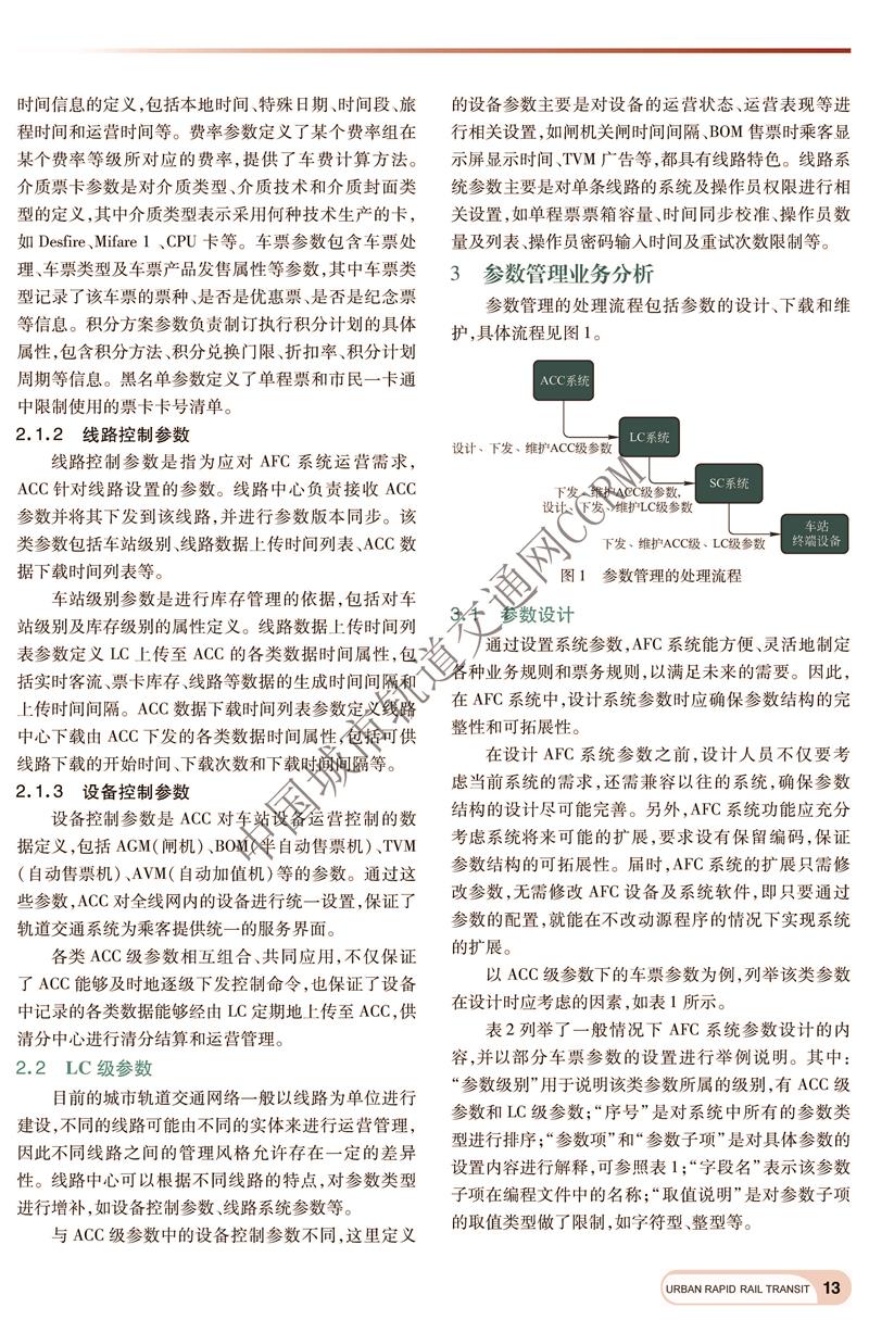
您的位置
» 学术前沿 » 都市快轨
创新项目
都市快轨
城轨专题
AFC系统可配置数据/服务交换平台的思考
发布日期:2021-04-20 14:22:40
下一条:城市轨道交通AFC系统参数管理
2021-04-20 14:24:24
上一条:区域中心模式下AFC设备监控系统设计与实现
2021-04-20 14:21:38