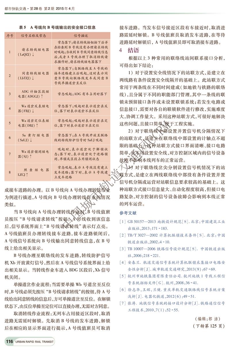
联系
首页
会员服务
登陆
注册
行业要闻
|
人物故事
|
企业推荐
都市快轨
|
创新项目
|
城轨专题
城轨历程
|
现场报道
|
视频专栏
中国节能协会城轨交通节能专业专委会
专委会简介
|
专委会动态
中国勘察设计协会轨道交通分会
分会简介
|
分会动态
中国土木工程学会轨道交通分会
学会简介
|
学会动态
中国城市轨道交通协会设计咨询专业委员会
专委会简介
|
专委会动态
学术前沿
您的位置
» 学术前沿 » 都市快轨
创新项目
都市快轨
城轨专题
地铁不同联络线信号系统站间联系分析
发布日期:2021-04-20 17:07:40
下一条:城市轨道交通无线通信系统融合方案
2021-04-20 17:08:54
上一条:地铁电动客车维修策略探析
2021-04-20 17:06:48