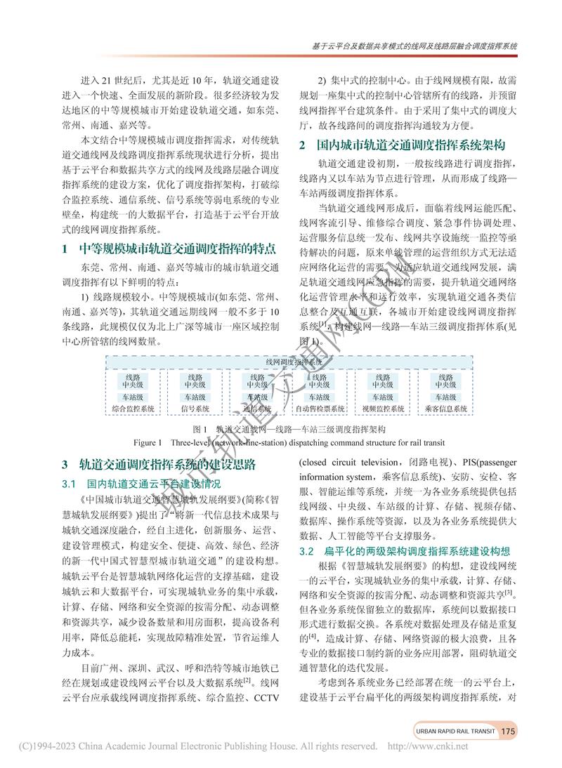
联系
首页
会员服务
登陆
注册
行业要闻
|
人物故事
|
企业推荐
都市快轨
|
创新项目
|
城轨专题
城轨历程
|
现场报道
|
视频专栏
中国节能协会城轨交通节能专业专委会
专委会简介
|
专委会动态
中国勘察设计协会轨道交通分会
分会简介
|
分会动态
中国土木工程学会轨道交通分会
学会简介
|
学会动态
中国城市轨道交通协会设计咨询专业委员会
专委会简介
|
专委会动态
学术前沿
您的位置
» 学术前沿 » 都市快轨
创新项目
都市快轨
城轨专题
基于云平台及数据共享模式的线网及线路层融合调度指挥系统
发布日期:2024-03-19 11:43:24
下一条:中国各气候区屏蔽门地铁站环控系统节能潜力研究
2024-03-19 11:44:14
上一条:多联式氟泵机房空调在地铁设备用房应用的探讨
2024-03-19 11:41:41