规划设计|重磅规划发布,陕西省大批项目来了!
2024-11-12 12:56:08
陕西省交通运输厅11月7日消息:日前,陕西省委、省政府印发《陕西省综合立体交通网规划纲要》,谋划了未来陕西省交通运输发展的蓝图。
《陕西省综合立体交通网规划纲要》近期目标年为2035年,远期展望至本世纪中叶,其作为指导中长期交通运输高质量发展的纲领性文件,以“6轴、7廊、8通道”国家综合立体交通网主骨架涉陕路段为核心,提出了“米字型+五横两纵”综合立体交通网主骨架。

其中,铁路网规划打造“米”字型高速铁路网主骨架和“四纵六横”普速铁路网主通道。高速公路网形成“三环六纵九放射十二横”路网布局。
民航机场形成以西安国际航空枢纽为核心,榆林区域航空枢纽为骨干,延安、汉中、安康、宝鸡、定边、府谷、渭南、商洛等支线机场为支撑,通用机场为补充的干支协同的机场体系。
水运网形成以汉江、渭河、黄河为“两横一纵”主骨架,丹江、嘉陵江等为补充的发展格局。
《陕西省综合立体交通网规划纲要》明确,到2035年,基本建成便捷顺畅、经济高效、绿色集约、智能先进、安全可靠的现代化高质量综合立体交通网,“678”国家综合立体交通网主骨架在陕境内全面畅通,“123交通出行圈”全面构筑(即面向省内基本实现西安都市圈1小时通勤,关中平原城市群2小时互通,所有地市和主要县城3小时到达;
面向全国基本实现周边省会城市1—2小时直达,京津冀、长三角、粤港澳、成渝等经济区2—3小时直达,国内主要城市3小时直达;
面向全球基本做到快货物流国内1天送达,周边国家2天送达,全球主要城市3天送达),协同周边、服务全国、融入全球的能力显著提高,有力支撑陕西打造内陆改革开放高地,构建陆海内外联动、东西双向互济的开放格局。
到本世纪中叶,现代化高质量综合立体交通网全面构建,设施规模质量、技术装备设备、科技创新能力、交通安全水平、绿色智能水平进入全国先进行列,实现“人享其行,物优其流”,为全面建成人民满意、保障有力、世界前列的交通强国贡献陕西力量。 延伸阅读:
民航机场形成以西安国际航空枢纽为核心,榆林区域航空枢纽为骨干,延安、汉中、安康、宝鸡、定边、府谷、渭南、商洛等支线机场为支撑,通用机场为补充的干支协同的机场体系。
水运网形成以汉江、渭河、黄河为“两横一纵”主骨架,丹江、嘉陵江等为补充的发展格局。
《陕西省综合立体交通网规划纲要》明确,到2035年,基本建成便捷顺畅、经济高效、绿色集约、智能先进、安全可靠的现代化高质量综合立体交通网,“678”国家综合立体交通网主骨架在陕境内全面畅通,“123交通出行圈”全面构筑(即面向省内基本实现西安都市圈1小时通勤,关中平原城市群2小时互通,所有地市和主要县城3小时到达;
面向全国基本实现周边省会城市1—2小时直达,京津冀、长三角、粤港澳、成渝等经济区2—3小时直达,国内主要城市3小时直达;
面向全球基本做到快货物流国内1天送达,周边国家2天送达,全球主要城市3天送达),协同周边、服务全国、融入全球的能力显著提高,有力支撑陕西打造内陆改革开放高地,构建陆海内外联动、东西双向互济的开放格局。
到本世纪中叶,现代化高质量综合立体交通网全面构建,设施规模质量、技术装备设备、科技创新能力、交通安全水平、绿色智能水平进入全国先进行列,实现“人享其行,物优其流”,为全面建成人民满意、保障有力、世界前列的交通强国贡献陕西力量。 延伸阅读:
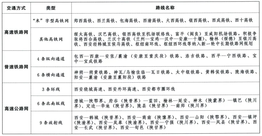
1、高速铁路网
“米”字型高速铁路网:郑西高铁、西兰高铁、包海高铁、西渝高铁、大西高铁、银西高铁、西成高铁、西十高铁;
其他高铁网:绥太高铁、汉巴高铁、银西高铁至机场联络线、富平(阎良)至咸阳机场铁路;积极争取将西合高铁、兰汉十高铁(兰州—宝鸡—汉中—安康—十堰)、榆林(绥德)至银川高铁、西安经韩城至侯马高铁、枢纽南环线、枢纽西环线等纳入新一轮中长期铁路网规划。
2、普速铁路网
4条纵向通道:包西—西康—安张/襄渝(安康至重庆段)铁路、浩吉铁路、西平—宁西铁路、宝中—宝成铁路;
6条横向通道:神朔—朔黄铁路、神瓦/乌榆佳临—瓦日铁路、太中银铁路、黄韩侯铁路、陇海铁路、阳安—襄渝(安康至襄阳段)铁路。



3、轨道交通网轨道交通方面,完善都市圈多层次轨道交通网络布局,构建一体化、多层次的都市圈内引外联轨道交通运输体系。有序推进西安都市圈市域(郊)铁路发展,为通勤客流提供高效率、大运量、公交化运输服务。加快西安市城市轨道交通网规划建设,进一步强化与咸阳、西咸新区等组团有效连通。

(来源:轨道交通网)



