中国节能协会城轨交通节能专业专委会
中国勘察设计协会轨道交通分会
中国土木工程学会轨道交通分会
中国城市轨道交通协会设计咨询专业委员会

行业资讯

运营管理|11月9日,部分车站运营时间有调整

发布日期:2025-11-07 12:33:20

      今年以来,广州顺利开通地铁十号线、十二号线东段和西段、十三号线二期(鱼珠至天河公园段)、十四号线二期(嘉禾望岗至乐嘉路段)。第十五届全国运动会和残特奥会举办时,768.4公里的广州地铁线网,通达开幕式场馆、赛事场地、起居住地以及机场、火车站等交通枢纽,为参赛选手、工作人员、志愿者及广大观赛人员提供高效便捷的出行支持。在四通八达的城市轨道交通脉络上,广州地铁进一步从运输组织和客运服务等方面统筹部署,采取系列专项措施,全力保障全运会期间的服务水平。
 
      11月9日,加强实时客流监测、灵活加开列车
      为保障十五运会开幕式疏运工作,11月9日(星期日)开幕式当天,四号线黄村站及二十一号线天河公园至苏元站全天停止对外服务;四号线车陂站22时前停止对外服务,22时后恢复往南沙客运港方向的运营服务。二十一号线天河公园、苏元站停止对外服务期间,因车站部分出入口通道、站厅、站台等区域将实施围蔽,十一、十三号线天河公园站及六号线苏元站无法换乘二十一号线。同时,二十一号线水西至增城广场区段正常运营,全天开行普通车。
 

      当天,广州地铁将加强对线网客流的实时监测,如遇瞬时大客流,将通过加开备用车、投放空车等方式快速疏导,确保充足运力输送观赛客流及日常客流。在苏元、天河公园、黄村、大观南路4个开幕式重点站按“一站一策”制定现场客运组织预案,确保“快进快出、有序换乘”,安排专人在出入口、闸机、换乘通道、站台等关键位置值守,同时“全运大使”及“明星服务队”上线引导。天河公园、苏元设置“全运无忧”综合咨询台,为乘客提供现场咨询、爱心服务、应急救助、行李寄存等服务。
 
      此外,水西、苏元、天河公园、员村、车陂、琶洲、新港东等16个站点还设置“可取走式”绕行换乘指引牌,指引乘客迂回换乘。11月9日,前往广州科技教育城的乘客,可搭乘七号线至水西站换乘二十一号线前往,或搭乘十四号线至镇龙站换乘二十一号线前往;去往广州现代信息工程职业技术学院、私立华联学院、广东岭南现代技师学院(南校区)的乘客可搭乘至十三号线天河朱村站或七号线姬堂站转乘其他交通工具。
 
 
 
地铁绕行指南



      赛事期间,全面优化运输效能与客运保障
      十五运会实施交通管理措施期间(11月6至20日),受参赛、观赛人员等出行影响,广州地铁线网客流较平日将有所增长,预计工作日日均或超1020万人次,周末日均或超930万人次。为确保期间地铁运营组织有序、可控,三(含三北)、四、五、九号线及广佛线周一至周四将采用周五时刻表,延长晚高峰时间,压缩最小行车间隔;工作日,六号线早高峰、八号线晚高峰各增加1列车上线,压缩最小行车间隔,提升高峰期运力。同时,全线网各线路将准备1-2列备用车,视客流情况投入运营,确保快速疏运进散场大客流。

      此外,十五运会赛事期间,将对邻近赛事场馆的一、二、三(含三北)、四、六、十二、十四、二十一号线和APM线实行全天候动态监测,实时掌握客流变化,在集中入场、散场等客流集聚时段,以及突发大客流情况下,采取分级响应机制,通过加密场馆周边列次、组织备用车投放、压缩间隔、调整交路等方式提升运能,确保运力投放匹配客流需求。

      广州地铁提醒,部分线路空车、长短线列车时间将随时刻表调整而有所变化,请乘客提前做好出行规划。
 
      多样化举措让全运会服务持续“升温”
      广州地铁在持续开展“绿色通道”“爱心直通车”“爱心专座”“爱心手推车”“便民雨伞租借”“一次性雨衣派发”“爱心应急药箱”等一系列常态化便民服务的基础上,进一步围绕“硬设施”和“软服务”双线发力,全面提升十五运会和残特奥会期间的出行品质和服务保障。
 
      104座车站品质“焕新”。开展覆盖线网104座车站的品质提升工程,包括烈士陵园等6个一号线车站出入口维修整饰、体育西路等23个车站站台绝缘层改造、76个车站190个出入口飞顶整饰、林和西C口等4台楼梯升降机设备安装、黄村等10个车站智能客服中心加装、体育中心等14个场馆站“一站一策”提升等。

      提升服务设施和服务技能。升级重点站导向指引,相关枢纽站、场馆站设置“全龄友好服务台”,配备便民药箱、应急充电等“便民七小件”;开展手语、助残与服务意识系列培训,覆盖站务、安保等一线服务人员。

      1.6万人次志愿者将投入保障。11月1日起1463名城市志愿者在广州地铁线网的10个十五运会和残特奥会广州赛区城市志愿服务站全面“上岗”,将服务至赛事结束,并常态化推进重点车站大客流志愿者招募和投入,全运会期间预计将投入1.6万人次志愿者参与保障。

      营造浓厚的全运氛围。在黄村站打造“看激情全运、享羊城精彩”全运会主题站;发行全运会主题一日票、主题三日票和限量版珍藏纪念票套装,市民可在线网多个站点便捷购买。

      智能机器人护航。全运会期间黄村等14个场馆站将上线安检机器人,通过语音提示、动态手势引导乘客配合进站安检,部分机器人还能为乘客提供语音问询等服务。


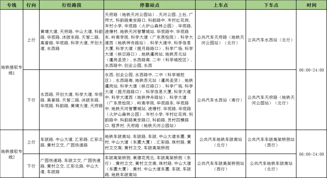
      开行2条地铁接驳专线
      专线1:天府路(地铁天河公园站)水西站
      专线2:地铁车陂南站一车陂高架桥侧站
      运营时间:6:00时-24:00时,发班间隔约5分钟。
  

      同时,会通过大站快车、短线的方式,对专线1灵活调度,着重提高市民到沿线重点客流需求点(如学校、考场等)的运输效率:

      (1)天府路(地铁天河公园站)发车
      ①逢半点开行大站快车〔仅停靠天府路(地铁天河公园站)、地铁天河智慧城站、科学大道西(地铁神舟路站)、地铁苏元站(暹岗圣贤)站、水西站)

      ②穿插开行短线
      短线1:天府路(地铁天河公园站)一-地铁天河智慧城站
      短线2:科学大道西(地铁神舟路站)--水西站
 
     (2)水西站发车
      ①逢半点开行大站快车(仅停靠水西站、地铁苏元站(暹岗圣贤)站、科学大道西(地铁神舟路站)、地铁天河智慧城站、天府路(地铁天河公园站))

      ②穿插开行短线
      短线1:水西站--科学大道西(地铁神舟路站)
      短线2:地铁天河智慧城站--天府路(地铁天河公园站)

(来源:广州地铁)