中国节能协会城轨交通节能专业专委会
中国勘察设计协会轨道交通分会
中国土木工程学会轨道交通分会
中国城市轨道交通协会设计咨询专业委员会

行业资讯

规划设计|北京地铁11号线二期车辆基地启动招标

发布日期:2026-04-08 10:49:05

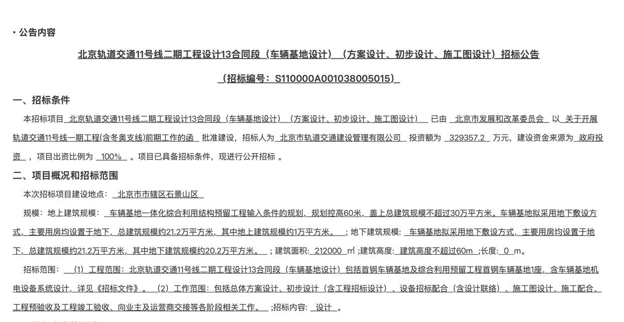
      作为北京轨道交通三期建设规划中的重点线路,11号线二期的关注度很高。继去年的一次、二次环评相继发布后,这条线路近期又有了新的进展,据北京市公共资源交易服务平台信息,11号线二期工程设计13合同段(即该线路车辆基地)开始进行方案设计、初步设计、施工图设计招标。
 
      近日,北京轨道交通11号线二期车辆基地启动设计招标工作。
 
图/北京市公共资源交易服务平台
 
      石景山、丰台等地区的居民对11号线二期充满期待,特别是在近期地铁1号线八通线西段4座车站因施工停运期间,更有不少石景山地区的居民呼吁,希望能加快推进11号线二期的建设,以缓解既有线路压力,为公众提供更丰富的出行选择。

      2025年5月,11号线二期公示了线路规划方案和第一次环评;2025年7月,又发布了二次环评。按照相关规定,11号线二期工程的两次环评通过后,就可以正式开工建设。但此后,11号线二期就没有发布新的建设进展,这也让一些公众对这条线路的建设进度感到担忧。

      11号线二期是一条东西向线路,连接了首钢、北京西站、丽泽商务区等重点功能区,并为沿途居住区提供出行便利。二次环评信息显示,11号线二期西起一期终点新首钢站(不含),东至丽泽商务区站,全长约18.4公里,共设14座车站,其中5站为换乘站,还将串联起北京西站。公示信息显示,二期工程的工期为4年,最终的开工时间以相关部门发布为准。
  
北京轨道交通11号线二期规划方案示意图。 图/京投公司官网
 
      在2021年底和2023年底,11号线一期线路的4座车站相继开通,目前运营的区间为模式口站至新首钢站,其中,金安桥站可以换乘地铁6号线和S1线。11号线二期是既有11号线一期工程向东的延伸线,途经石景山、丰台、海淀、西城四个区。项目的建设可改善沿线地区对外出行条件,提供快速、大容量、公交化的轨道交通服务。

      此次招标公告显示,11号线二期的车辆基地位于石景山区,车辆基地的规划控高为60米,总建筑规模约21.2万平方米,投资额约32.9亿元。车辆基地拟采用地下敷设方式,主要用房均设置于地下,总建筑规模约21.2万平方米,其中地上建筑规模约1万平方米,地下建筑规模约20.2万平方米。

      11号线二期工程服务新首钢高端产业综合服务区、鲁谷及青塔居住组团、北京西站枢纽、马连道居住组团、丽泽金融商务区和丽泽城市航站楼交通枢纽等区域;设车辆段1座,位于新首钢高端产业综合服务南区,占地约33.8公顷。

      11号线二期的14座车站全部是地下站,自西向东分别为型材、锅炉厂南路、衙门口西、体育场南街、衙门口东、鲁谷大街、吴家村、小瓦窑、青塔、万丰路、莲花桥、北京西站、马连道、丽泽商务区。

      其中,体育场南街、衙门口东、莲花桥、北京西站、丽泽商务区等5站为换乘车站。此外,小瓦窑站为规划中的远期换乘站。

      具体来看,在体育场南街站可与正在建设的地铁1号线支线换乘;在衙门口东站可与市郊铁路城市副中心线换乘;在莲花桥站可与地铁10号线换乘;在北京西站可与地铁7号线、9号线换乘;丽泽商务区站则是一个五线换乘站,包括11号线、14号线、16号线、丽金线、大兴机场线。

(来源:新京报)